Suppr超能文献

机械性瘙痒由 PIEZO1 转导。

PIEZO1 transduces mechanical itch in mice.

机构信息

Howard Hughes Medical Institute, Department of Neuroscience, Dorris Neuroscience Center, The Scripps Research Institute, La Jolla, CA, USA.

Department of Neuroscience, Dorris Neuroscience Center, The Scripps Research Institute, La Jolla, CA, USA.

出版信息

Nature. 2022 Jul;607(7917):104-110. doi: 10.1038/s41586-022-04860-5. Epub 2022 Jun 22.

Abstract

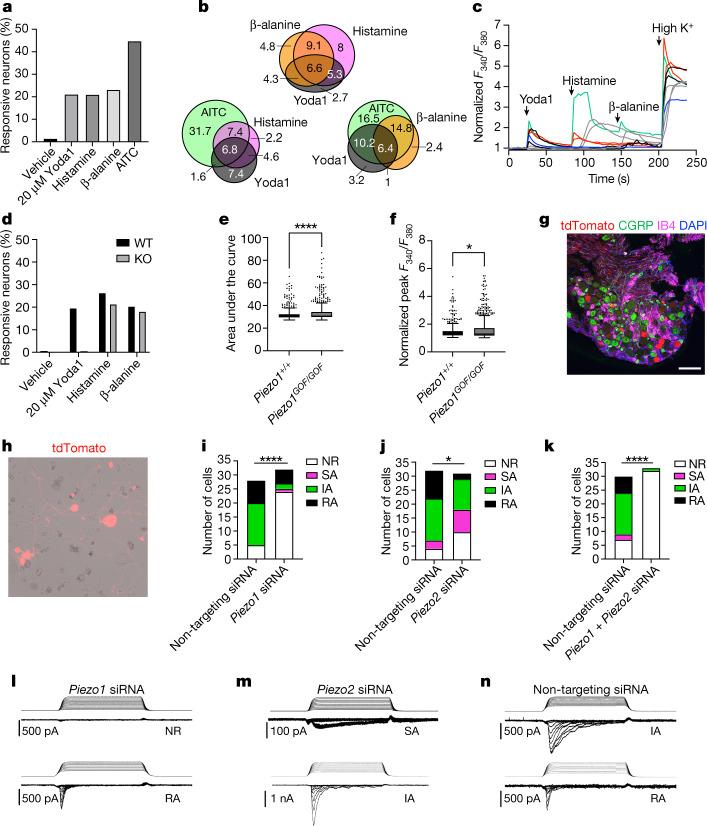
Itch triggers scratching, a behavioural defence mechanism that aids in the removal of harmful irritants and parasites. Chemical itch is triggered by many endogenous and exogenous cues, such as pro-inflammatory histamine, which is released during an allergic reaction. Mechanical itch can be triggered by light sensations such as wool fibres or a crawling insect. In contrast to chemical itch pathways, which have been extensively studied, the mechanisms that underlie the transduction of mechanical itch are largely unknown. Here we show that the mechanically activated ion channel PIEZO1 (ref. ) is selectively expressed by itch-specific sensory neurons and is required for their mechanically activated currents. Loss of PIEZO1 function in peripheral neurons greatly reduces mechanically evoked scratching behaviours and both acute and chronic itch-evoked sensitization. Finally, mice expressing a gain-of-function Piezo1 allele exhibit enhanced mechanical itch behaviours. Our studies reveal the polymodal nature of itch sensory neurons and identify a role for PIEZO1 in the sensation of itch.

摘要

瘙痒会引发搔抓,这是一种行为防御机制,有助于清除有害的刺激物和寄生虫。化学性瘙痒是由许多内源性和外源性信号触发的,例如在过敏反应期间释放的促炎组胺。机械性瘙痒可以由轻触觉触发,例如羊毛纤维或爬行昆虫。与已经广泛研究的化学性瘙痒途径不同,机械性瘙痒转导的机制在很大程度上尚不清楚。在这里,我们表明,机械激活的离子通道 PIEZO1(参考文献)选择性地表征为瘙痒特异性感觉神经元,并为其机械激活电流所必需。外周神经元中 PIEZO1 功能的丧失大大降低了机械诱发的搔抓行为以及急性和慢性瘙痒诱发的致敏作用。最后,表达功能获得性 Piezo1 等位基因的小鼠表现出增强的机械性瘙痒行为。我们的研究揭示了瘙痒感觉神经元的多模态性质,并确定了 PIEZO1 在瘙痒感觉中的作用。

https://cdn.ncbi.nlm.nih.gov/pmc/blobs/89d3/9259491/10afef75ce9f/41586_2022_4860_Fig1_HTML.jpg

文献AI研究员

20分钟写一篇综述,助力文献阅读效率提升50倍。

立即体验

用中文搜PubMed

大模型驱动的PubMed中文搜索引擎

马上搜索

文档翻译

学术文献翻译模型,支持多种主流文档格式。

立即体验