Suppr超能文献

CDC20 调节神经胶质瘤干细胞对化疗和放疗的敏感性。

CDC20 regulates sensitivity to chemotherapy and radiation in glioblastoma stem cells.

机构信息

Department of Neurological Surgery, Washington University School of Medicine, St. Louis, Missouri, United States of America.

Department of Neurological Surgery, Saint Louis University School of Medicine, St. Louis, Missouri, United States of America.

出版信息

PLoS One. 2022 Jun 23;17(6):e0270251. doi: 10.1371/journal.pone.0270251. eCollection 2022.

Abstract

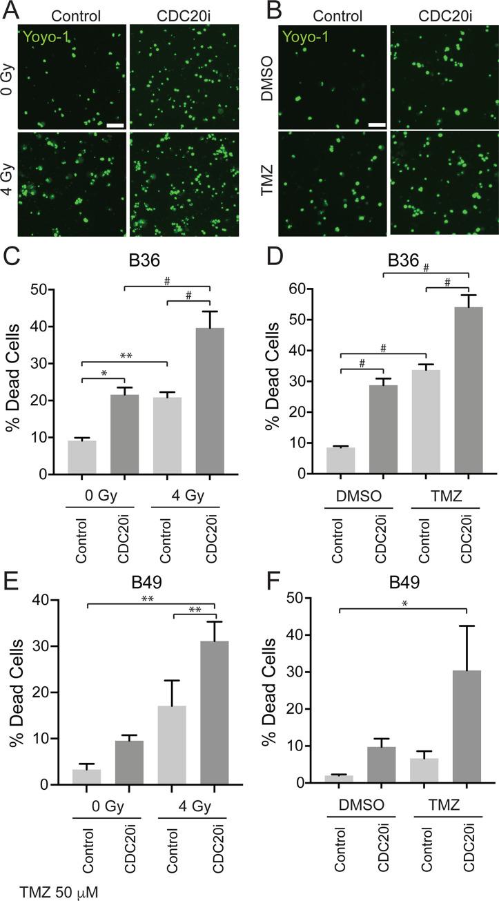
Glioblastoma stem cells (GSCs) are an important subpopulation in glioblastoma, implicated in tumor growth, tumor recurrence, and radiation resistance. Understanding the cellular mechanisms for chemo- and radiation resistance could lead to the development of new therapeutic strategies. Here, we demonstrate that CDC20 promotes resistance to chemotherapy and radiation therapy. CDC20 knockdown does not increase TMZ- and radiation-induced DNA damage, or alter DNA damage repair, but rather promotes cell death through accumulation of the pro-apoptotic protein, Bim. Our results identify a CDC20 signaling pathway that regulates chemo- and radiosensitivity in GSCs, with the potential for CDC20-targeted therapeutic strategies in the treatment of glioblastoma.

摘要

胶质母细胞瘤干细胞(GSCs)是胶质母细胞瘤中的一个重要亚群,与肿瘤生长、肿瘤复发和辐射抵抗有关。了解化疗和辐射抵抗的细胞机制可能会导致新的治疗策略的发展。在这里,我们证明 CDC20 促进了对化疗和放疗的抵抗。CDC20 敲低不会增加 TMZ 和辐射诱导的 DNA 损伤,也不会改变 DNA 损伤修复,但通过积累促凋亡蛋白 Bim 促进细胞死亡。我们的结果确定了一个调节 GSCs 化疗和放疗敏感性的 CDC20 信号通路,为胶质母细胞瘤的 CDC20 靶向治疗策略提供了潜力。

https://cdn.ncbi.nlm.nih.gov/pmc/blobs/f894/9223386/7c33d095a7a1/pone.0270251.g001.jpg

文献AI研究员

20分钟写一篇综述,助力文献阅读效率提升50倍。

立即体验

用中文搜PubMed

大模型驱动的PubMed中文搜索引擎

马上搜索

文档翻译

学术文献翻译模型,支持多种主流文档格式。

立即体验