Suppr超能文献

胶质瘤异质性的时空分析揭示 COL1A1 可作为破坏肿瘤进展的治疗靶点。

Spatiotemporal analysis of glioma heterogeneity reveals COL1A1 as an actionable target to disrupt tumor progression.

机构信息

Department of Neurosurgery, University of Michigan Medical School, Ann Arbor, MI, 48109, USA.

Department of Cell and Developmental Biology, University of Michigan Medical School, Ann Arbor, 48109, MI, USA.

出版信息

Nat Commun. 2022 Jun 24;13(1):3606. doi: 10.1038/s41467-022-31340-1.

Abstract

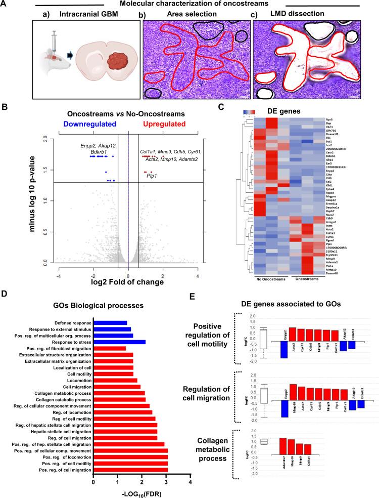
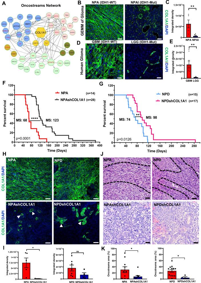
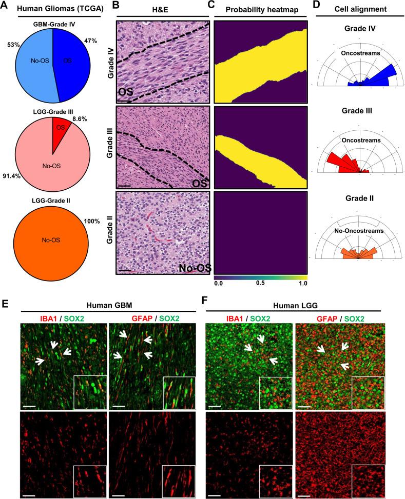
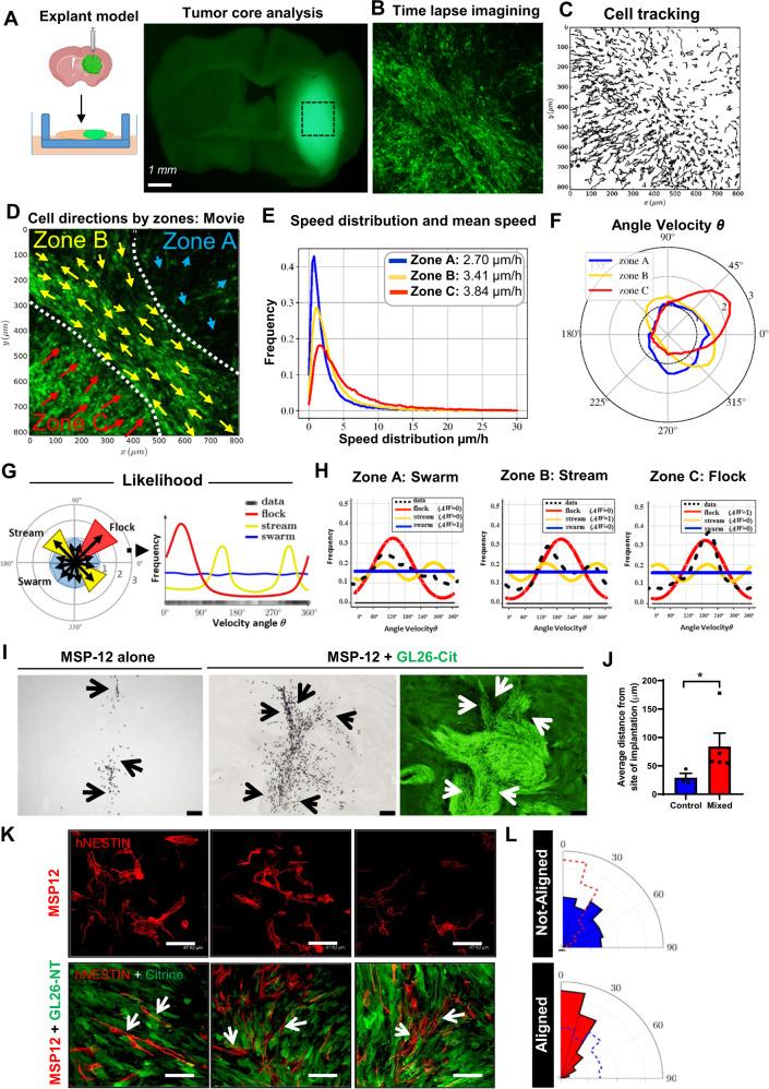
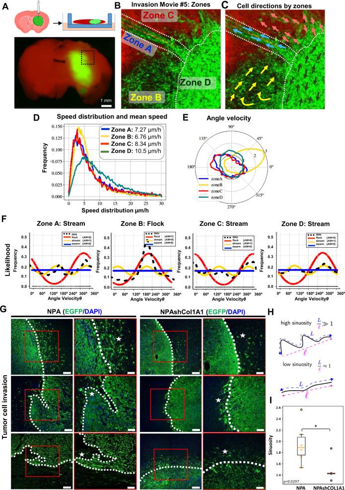
Intra-tumoral heterogeneity is a hallmark of glioblastoma that challenges treatment efficacy. However, the mechanisms that set up tumor heterogeneity and tumor cell migration remain poorly understood. Herein, we present a comprehensive spatiotemporal study that aligns distinctive intra-tumoral histopathological structures, oncostreams, with dynamic properties and a specific, actionable, spatial transcriptomic signature. Oncostreams are dynamic multicellular fascicles of spindle-like and aligned cells with mesenchymal properties, detected using ex vivo explants and in vivo intravital imaging. Their density correlates with tumor aggressiveness in genetically engineered mouse glioma models, and high grade human gliomas. Oncostreams facilitate the intra-tumoral distribution of tumoral and non-tumoral cells, and potentially the collective invasion of the normal brain. These fascicles are defined by a specific molecular signature that regulates their organization and function. Oncostreams structure and function depend on overexpression of COL1A1. Col1a1 is a central gene in the dynamic organization of glioma mesenchymal transformation, and a powerful regulator of glioma malignant behavior. Inhibition of Col1a1 eliminates oncostreams, reprograms the malignant histopathological phenotype, reduces expression of the mesenchymal associated genes, induces changes in the tumor microenvironment and prolongs animal survival. Oncostreams represent a pathological marker of potential value for diagnosis, prognosis, and treatment.

摘要

肿瘤内异质性是胶质母细胞瘤的一个标志,挑战着治疗效果。然而,导致肿瘤异质性和肿瘤细胞迁移的机制仍知之甚少。在此,我们进行了一项全面的时空研究,将独特的肿瘤内组织病理学结构、肿瘤流与动态特性和特定的、可操作的空间转录组特征联系起来。肿瘤流是具有间充质特性的纺锤形和排列整齐的细胞的动态多细胞束,可通过离体外植体和体内活体成像检测到。它们的密度与基因工程小鼠胶质母细胞瘤模型和高级别人类胶质母细胞瘤的肿瘤侵袭性相关。肿瘤流促进了肿瘤和非肿瘤细胞在肿瘤内的分布,并可能促进了正常大脑的集体浸润。这些束由特定的分子特征定义,这些特征调节它们的组织和功能。肿瘤流的结构和功能依赖于 COL1A1 的过表达。Col1a1 是胶质母细胞瘤间质转化动态组织的核心基因,也是调节胶质母细胞瘤恶性行为的强大调控因子。抑制 Col1a1 可以消除肿瘤流,重新编程恶性组织病理学表型,降低间充质相关基因的表达,诱导肿瘤微环境的变化,并延长动物的存活时间。肿瘤流代表了一种具有潜在诊断、预后和治疗价值的病理标志物。

https://cdn.ncbi.nlm.nih.gov/pmc/blobs/0f63/9232499/27b07810fe86/41467_2022_31340_Fig1_HTML.jpg

文献AI研究员

20分钟写一篇综述,助力文献阅读效率提升50倍。

立即体验

用中文搜PubMed

大模型驱动的PubMed中文搜索引擎

马上搜索

文档翻译

学术文献翻译模型,支持多种主流文档格式。

立即体验