Suppr超能文献

肿瘤靶向白细胞介素-12 与恩替诺特联合使用可克服 MHC-I 和 APM 缺陷的 PD-1/PD-L1 阻断耐药肿瘤。

Tumor-targeted interleukin-12 synergizes with entinostat to overcome PD-1/PD-L1 blockade-resistant tumors harboring MHC-I and APM deficiencies.

机构信息

Center for Immuno-Oncology, Center for Cancer Research, National Cancer Institute, Bethesda, Maryland, USA.

Center for Immuno-Oncology, Center for Cancer Research, National Cancer Institute, Bethesda, Maryland, USA

出版信息

J Immunother Cancer. 2022 Jun;10(6). doi: 10.1136/jitc-2022-004561.

Abstract

BACKGROUND

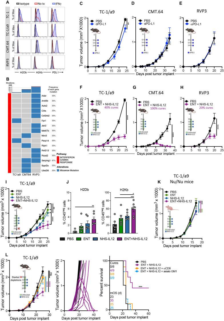
Immune checkpoint blockade (ICB) has achieved unprecedented success in treating multiple cancer types. However, clinical benefit remains modest for most patients with solid malignancies due to primary or acquired resistance. Tumor-intrinsic loss of major histocompatibility complex class I (MHC-I) and aberrations in antigen processing machinery (APM) and interferon gamma (IFN-γ) pathways have been shown to play an important role in ICB resistance. While a plethora of combination treatments are being investigated to overcome ICB resistance, there are few identified preclinical models of solid tumors harboring these deficiencies to explore therapeutic interventions that can bypass ICB resistance. Here, we investigated the combination of the epigenetic modulator entinostat and the tumor-targeted immunocytokine NHS-IL12 in three different murine tumor models resistant to αPD-1/αPD-L1 (anti-programmed cell death protein 1/anti-programmed death ligand 1) and harboring MHC-I, APM, and IFN-γ response deficiencies and differing tumor mutational burden (TMB).

METHODS

Entinostat and NHS-IL12 were administered to mice bearing TC-1/a9 (lung, HPV16 E6/E7), CMT.64 lung, or RVP3 sarcoma tumors. Antitumor efficacy and survival were monitored. Comprehensive tumor microenvironment (TME) and spleen analysis of immune cells, cytokines, and chemokines was performed. Additionally, whole transcriptomic analysis was carried out on TC-1/a9 tumors. Cancer Genome Atlas (TCGA) datasets were analyzed for translational relevance.

RESULTS

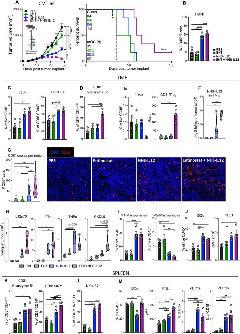
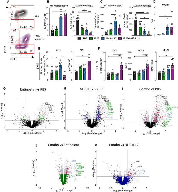
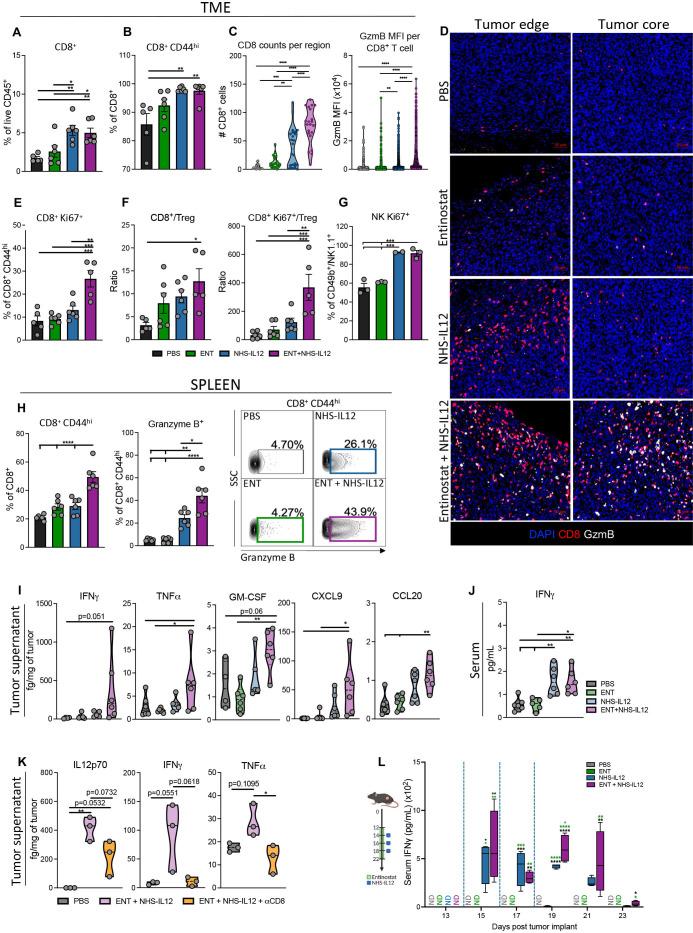
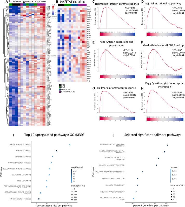
We demonstrate that the combination of entinostat and NHS-IL12 therapy elicits potent antitumor activity and survival benefit through prolonged activation and tumor infiltration of cytotoxic CD8 T cells, across αPD-1/αPD-L1 refractory tumors irrespective of TMB, including in the IFN-γ signaling-impaired RVP3 tumor model. The combination therapy promoted M1-like macrophages and activated antigen-presenting cells while decreasing M2-like macrophages and regulatory T cells in a tumor-dependent manner. This was associated with increased levels of IFN-γ, IL-12, chemokine (C-X-C motif) ligand 9 (CXCL9), and CXCL13 in the TME. Further, the combination therapy synergized to promote MHC-I and APM upregulation, and enrichment of JAK/STAT (janus kinase/signal transducers and activators of transcription), IFN-γ-response and antigen processing-associated pathways. A biomarker signature of the mechanism involved in these studies is associated with patients' overall survival across multiple tumor types.

CONCLUSIONS

Our findings provide a rationale for combining the tumor-targeting NHS-IL12 with the histone deacetylase inhibitor entinostat in the clinical setting for patients unresponsive to αPD-1/αPD-L1 and/or with innate deficiencies in tumor MHC-I, APM expression, and IFN-γ signaling.

摘要

背景

免疫检查点阻断(ICB)在治疗多种癌症类型方面取得了前所未有的成功。然而,由于原发性或获得性耐药,大多数实体恶性肿瘤患者的临床获益仍然有限。肿瘤内在的主要组织相容性复合体 I 类(MHC-I)丢失和抗原处理机制(APM)和干扰素 γ(IFN-γ)途径的异常在 ICB 耐药中起着重要作用。虽然正在研究大量联合治疗方法来克服 ICB 耐药性,但很少有确定的具有这些缺陷的实体肿瘤临床前模型来探索可以绕过 ICB 耐药性的治疗干预措施。在这里,我们研究了组蛋白去乙酰化酶抑制剂恩替诺特和肿瘤靶向免疫细胞因子 NHS-IL12 在三种不同的对 αPD-1/αPD-L1(抗程序性细胞死亡蛋白 1/抗程序性死亡配体 1)耐药且具有 MHC-I、APM 和 IFN-γ 反应缺陷的小鼠肿瘤模型中的联合应用,并具有不同的肿瘤突变负担(TMB)。

方法

将恩替诺特和 NHS-IL12 给予携带 TC-1/a9(肺,HPV16 E6/E7)、CMT.64 肺或 RVP3 肉瘤肿瘤的小鼠。监测抗肿瘤疗效和存活。对肿瘤微环境(TME)和脾脏中的免疫细胞、细胞因子和趋化因子进行全面分析。此外,还对 TC-1/a9 肿瘤进行了全转录组分析。分析癌症基因组图谱(TCGA)数据集以评估其转化相关性。

结果

我们证明,恩替诺特和 NHS-IL12 联合治疗通过延长细胞毒性 CD8 T 细胞的激活和肿瘤浸润,在αPD-1/αPD-L1 耐药肿瘤中产生强大的抗肿瘤活性和生存获益,无论 TMB 如何,包括在 IFN-γ 信号受损的 RVP3 肿瘤模型中。联合治疗以肿瘤依赖性方式促进 M1 样巨噬细胞和激活的抗原呈递细胞,同时减少 M2 样巨噬细胞和调节性 T 细胞。这与 TME 中 IFN-γ、IL-12、趋化因子(C-X-C 基序)配体 9(CXCL9)和 CXCL13 的水平增加有关。此外,联合治疗协同促进 MHC-I 和 APM 的上调,以及 JAK/STAT(Janus 激酶/信号转导和转录激活因子)、IFN-γ 反应和抗原加工相关途径的富集。参与这些研究的机制的生物标志物特征与多种肿瘤类型的患者总生存率相关。

结论

我们的研究结果为在对 αPD-1/αPD-L1 无反应或肿瘤 MHC-I、APM 表达和 IFN-γ 信号先天缺陷的患者中,临床环境中联合使用肿瘤靶向 NHS-IL12 和组蛋白去乙酰化酶抑制剂恩替诺特提供了依据。

https://cdn.ncbi.nlm.nih.gov/pmc/blobs/c176/9240938/d6d427a21ed4/jitc-2022-004561f01.jpg

文献AI研究员

20分钟写一篇综述,助力文献阅读效率提升50倍。

立即体验

用中文搜PubMed

大模型驱动的PubMed中文搜索引擎

马上搜索

文档翻译

学术文献翻译模型,支持多种主流文档格式。

立即体验