Suppr超能文献

SHLD1 对于 53BP1 依赖性 V(D)J 重组并非必需,但对于有效的类别转换重组却是关键的。

SHLD1 is dispensable for 53BP1-dependent V(D)J recombination but critical for productive class switch recombination.

机构信息

Institut Pasteur, Université Paris Cité, INSERM U1223, Équipe Labellisée Ligue Contre Le Cancer, Genome Integrity, Immunity and Cancer Unit, 75015, Paris, France.

Howard Hughes Medical Institute, Program in Cellular and Molecular Medicine at Boston Children's Hospital, Department of Genetics, Harvard Medical School, Boston, MA, 02115, USA.

出版信息

Nat Commun. 2022 Jun 28;13(1):3707. doi: 10.1038/s41467-022-31287-3.

Abstract

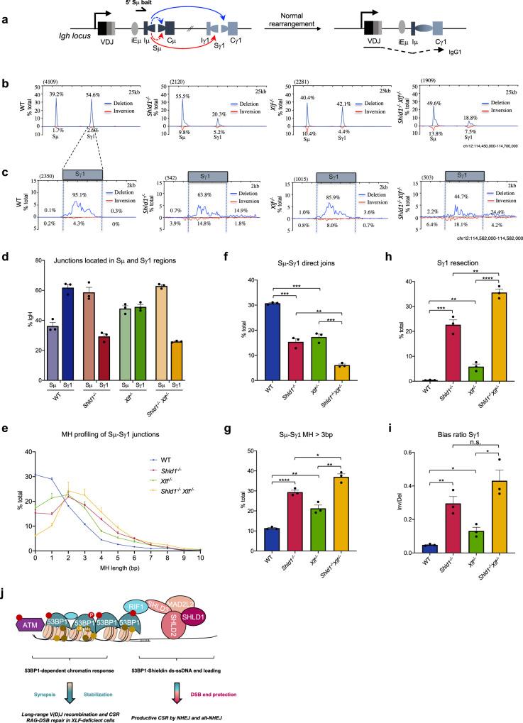
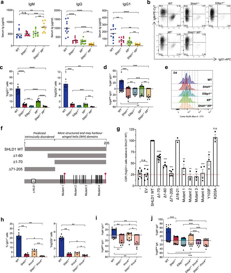
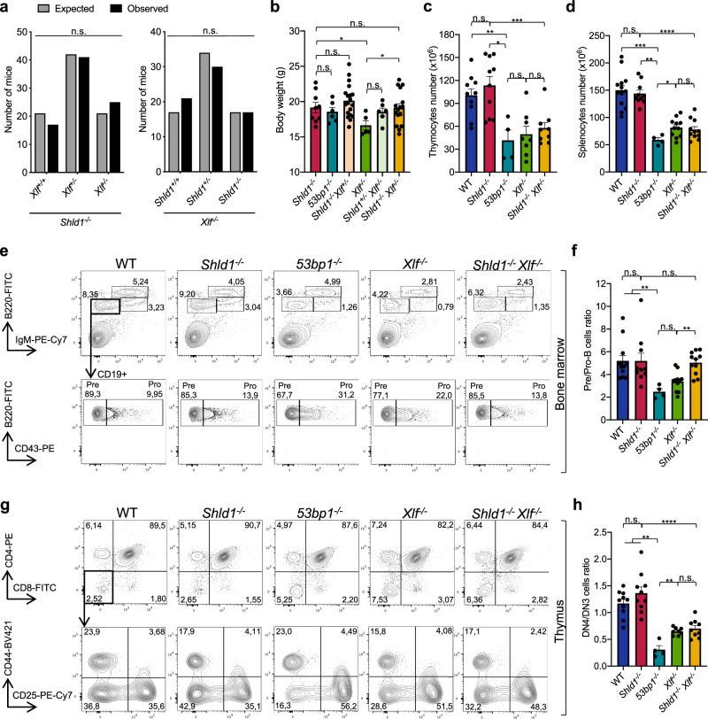
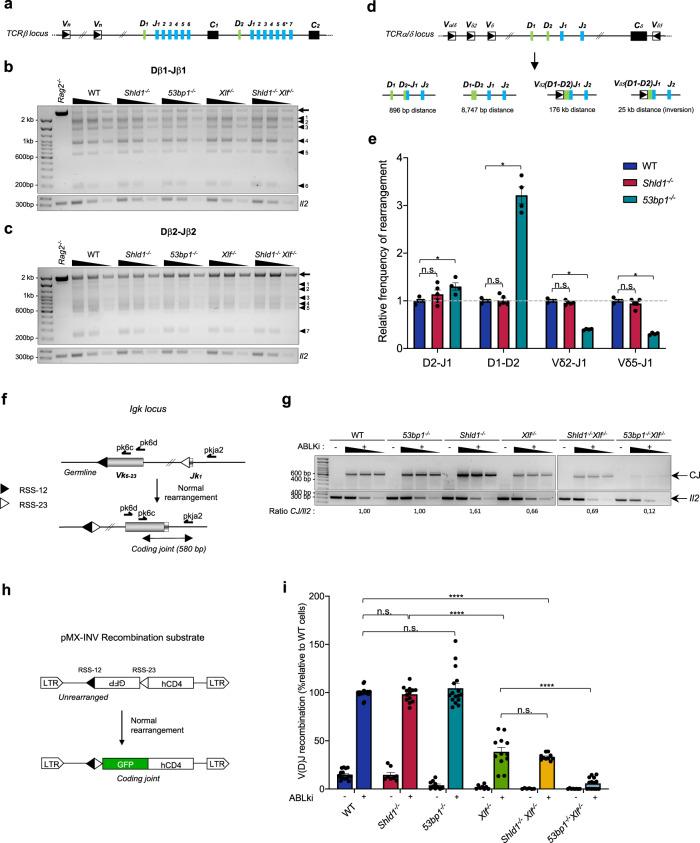
SHLD1 is part of the Shieldin (SHLD) complex, which acts downstream of 53BP1 to counteract DNA double-strand break (DSB) end resection and promote DNA repair via non-homologous end-joining (NHEJ). While 53BP1 is essential for immunoglobulin heavy chain class switch recombination (CSR), long-range V(D)J recombination and repair of RAG-induced DSBs in XLF-deficient cells, the function of SHLD during these processes remains elusive. Here we report that SHLD1 is dispensable for lymphocyte development and RAG-mediated V(D)J recombination, even in the absence of XLF. By contrast, SHLD1 is essential for restricting resection at AID-induced DSB ends in both NHEJ-proficient and NHEJ-deficient B cells, providing an end-protection mechanism that permits productive CSR by NHEJ and alternative end-joining. Finally, we show that this SHLD1 function is required for orientation-specific joining of AID-initiated DSBs. Our data thus suggest that 53BP1 promotes V(D)J recombination and CSR through two distinct mechanisms: SHLD-independent synapsis of V(D)J segments and switch regions within chromatin, and SHLD-dependent protection of AID-DSB ends against resection.

摘要

SHLD1 是 Shieldin (SHLD) 复合物的一部分,该复合物作用于 53BP1 下游,以拮抗 DNA 双链断裂 (DSB) 末端切除,并通过非同源末端连接 (NHEJ) 促进 DNA 修复。虽然 53BP1 对于免疫球蛋白重链类别转换重组 (CSR)、长距离 V(D)J 重组以及 XLF 缺陷细胞中 RAG 诱导的 DSB 的修复至关重要,但在这些过程中 SHLD 的功能仍然难以捉摸。在这里,我们报告 SHLD1 对于淋巴细胞发育和 RAG 介导的 V(D)J 重组是可有可无的,即使在没有 XLF 的情况下也是如此。相比之下,SHLD1 对于限制 AID 诱导的 DSB 末端在 NHEJ 有效和 NHEJ 缺陷 B 细胞中的切除是必不可少的,提供了一种末端保护机制,允许 NHEJ 和替代性末端连接进行有效的 CSR。最后,我们表明,这种 SHLD1 功能对于 AID 起始的 DSB 的定向特异性连接是必需的。因此,我们的数据表明,53BP1 通过两种不同的机制促进 V(D)J 重组和 CSR:SHLD 独立的染色质内 V(D)J 片段和开关区域的联会,以及 SHLD 依赖的对 AID-DSB 末端切除的保护。

https://cdn.ncbi.nlm.nih.gov/pmc/blobs/9c6d/9240092/fc8666bca4a4/41467_2022_31287_Fig1_HTML.jpg

文献AI研究员

20分钟写一篇综述,助力文献阅读效率提升50倍。

立即体验

用中文搜PubMed

大模型驱动的PubMed中文搜索引擎

马上搜索

文档翻译

学术文献翻译模型,支持多种主流文档格式。

立即体验