Suppr超能文献

泛癌中组蛋白去乙酰化酶通路拷贝数变异的特征。

Characterizing HDAC Pathway Copy Number Variation in Pan-Cancer.

机构信息

Department of Oncology, Senior Department of Oncology, The Third Medical Center of PLA General Hospital, Beijing, China.

Department of Oncology, Senior Department of Oncology, The Fifth Medical Center of PLA General Hospital, Beijing, China.

出版信息

Pathol Oncol Res. 2022 Jun 13;28:1610288. doi: 10.3389/pore.2022.1610288. eCollection 2022.

Abstract

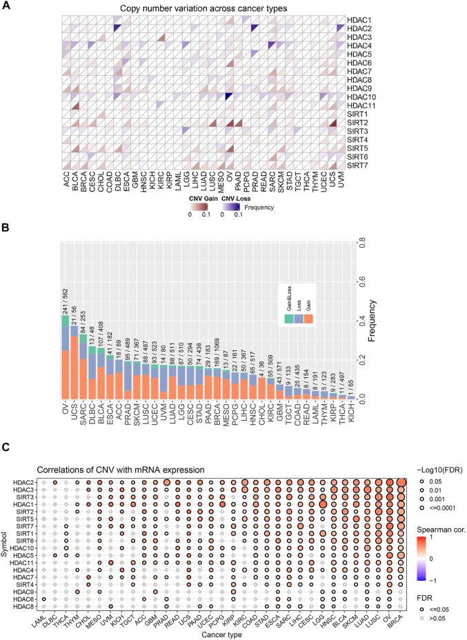
Histone deacetylase (HDAC) plays a crucial role in regulating the expression and activity of a variety of genes associated with tumor progression and immunotherapeutic processes. The aim of this study was to characterize HDAC pathway copy number variation (CNV) in pan-cancer. A total of 10,678 tumor samples involving 33 types of tumors from The Cancer Genome Atlas (TCGA) were included in the study. HDAC pathway CNV and CNV gain were identified as prognostic risk factors for pan-cancer species. The differences of tumor characteristics including tumor mutational burden, tumor neoantigen burden, high-microsatellite instability, and microsatellite stable between HDAC pathway CNV altered-type group and wild-type group varied among the various cancer species. In some cancer types, HDAC pathway CNV alteration was positively correlated with loss of heterozygosity, CNV burden, ploidy, and homologous recombination defect score markers, while it was significantly negatively correlated with immune score and stroma score. There were significant differences in immune characteristics such as major histocompatibility complex class I (MHC-I), MHC-II, chemokines, cytolytic-activity, and IFN-γ between the two groups. Immune cycle characteristics varied from one cancer type to another. This study reveals a tumor and immune profile of HDAC pathway CNV as well as its unlimited potential in immune prognosis.

摘要

组蛋白去乙酰化酶 (HDAC) 在调节与肿瘤进展和免疫治疗过程相关的多种基因的表达和活性方面发挥着至关重要的作用。本研究旨在对泛癌种中的 HDAC 通路拷贝数变异 (CNV) 进行特征描述。研究共纳入了来自癌症基因组图谱 (TCGA) 的涉及 33 种肿瘤的 10678 个肿瘤样本。HDAC 通路 CNV 和 CNV 增益被鉴定为泛癌种的预后风险因素。在不同的癌症类型中,HDAC 通路 CNV 改变型组和野生型组之间的肿瘤特征差异,包括肿瘤突变负担、肿瘤新生抗原负担、高微卫星不稳定性和微卫星稳定。在某些癌症类型中,HDAC 通路 CNV 改变与杂合性缺失、CNV 负担、倍性和同源重组缺陷评分标志物呈正相关,而与免疫评分和基质评分呈显著负相关。两组之间在主要组织相容性复合体 I (MHC-I)、MHC-II、趋化因子、细胞毒性活性和 IFN-γ 等免疫特征方面存在显著差异。免疫循环特征因癌症类型而异。本研究揭示了 HDAC 通路 CNV 的肿瘤和免疫特征及其在免疫预后方面的无限潜力。

https://cdn.ncbi.nlm.nih.gov/pmc/blobs/0462/9235358/91edc9dd3cbd/pore-28-1610288-g001.jpg

文献AI研究员

20分钟写一篇综述,助力文献阅读效率提升50倍。

立即体验

用中文搜PubMed

大模型驱动的PubMed中文搜索引擎

马上搜索

文档翻译

学术文献翻译模型,支持多种主流文档格式。

立即体验