Suppr超能文献

鉴定和综合分析 IPEC-J2 细胞中的长非编码 RNA 和 microRNA,为 PDCoV 感染对固有免疫反应的调控提供新的见解。

Identification and integrated analysis of lncRNAs and miRNAs in IPEC-J2 cells provide novel insight into the regulation of the innate immune response by PDCoV infection.

机构信息

Tianjin Institute of Animal Husbandry and Veterinary Medicine, Tianjin Academy of Agricultural Sciences, Tianjin, 300381, China.

Tianjin Observation and Experimental Site of National Animal Health, Tianjin, 300381, China.

出版信息

BMC Genomics. 2022 Jul 4;23(1):486. doi: 10.1186/s12864-022-08722-2.

Abstract

BACKGROUND

Noncoding RNAs (ncRNAs), including microRNAs (miRNAs) and long noncoding RNAs (lncRNAs), are pivotal regulators involved in the pathogenic mechanism of multiple coronaviruses. Porcine deltacoronavirus (PDCoV) has evolved multiple strategies to escape the innate immune response of host cells, but whether ncRNAs are involved in this process during PDCoV infection is still unknown.

RESULTS

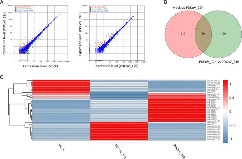
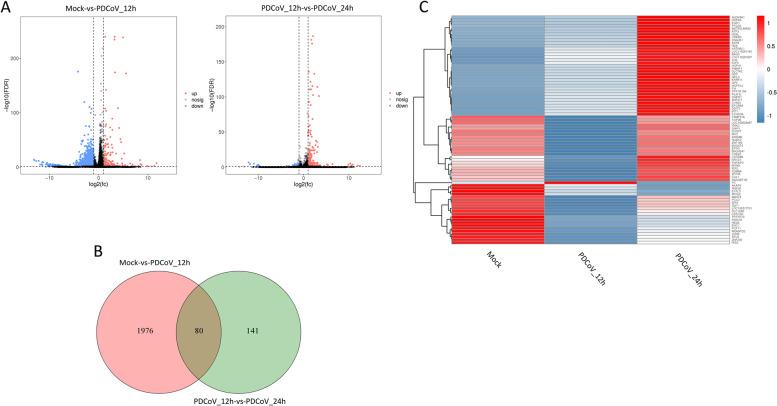
In this study, the expression profiles of miRNAs, lncRNAs and mRNAs in IPEC-J2 cells infected with PDCoV at 0, 12 and 24 hours postinfection (hpi) were identified through small RNA and RNA sequencing. The differentially expressed miRNAs (DEmiRNAs), lncRNAs (DElncRNAs) and mRNAs (DEmRNAs) were screened from the comparison group of IPEC-J2 cells at 0 and 12 hpi as well as the comparison group of IPEC-J2 cells at 12 and 24 hpi. The target genes of these DEncRNAs were predicted. The bioinformatics analysis of the target genes revealed multiple significantly enriched functions and pathways. Among them, the genes that were associated with innate immunity were specifically screened. The expression of innate immunity-related ncRNAs and mRNAs was validated by RT-qPCR. Competing endogenous RNA (ceRNA) regulatory networks among innate immunity-related ncRNAs and their target mRNAs were established. Moreover, we found that the replication of PDCoV was significantly inhibited by two innate immunity-related miRNAs, ssc-miR-30c-3p and ssc-miR-374b-3p, in IPEC-J2 cells.

CONCLUSIONS

This study provides a data platform to conduct studies of the pathogenic mechanism of PDCoV from a new perspective and will be helpful for further elucidation of the functional role of ncRNAs involved in PDCoV escaping the innate immune response.

摘要

背景

非编码 RNA(ncRNA),包括 microRNA(miRNA)和长非编码 RNA(lncRNA),是参与多种冠状病毒发病机制的关键调节因子。猪德尔塔冠状病毒(PDCoV)已经进化出多种策略来逃避宿主细胞的固有免疫反应,但在 PDCoV 感染过程中是否涉及 ncRNA 尚不清楚。

结果

本研究通过小 RNA 和 RNA 测序,鉴定了 PDCoV 感染 IPEC-J2 细胞后 0、12 和 24 小时的 miRNA、lncRNA 和 mRNA 的表达谱。从 IPEC-J2 细胞在 0 和 12 小时以及 IPEC-J2 细胞在 12 和 24 小时的比较组中筛选差异表达的 miRNA(DEmiRNA)、lncRNA(DElncRNA)和 mRNA(DEmRNA)。预测这些 DEncRNA 的靶基因。靶基因的生物信息学分析揭示了多个显著富集的功能和途径。其中,筛选与先天免疫相关的基因。通过 RT-qPCR 验证了先天免疫相关 ncRNA 和 mRNAs 的表达。建立了先天免疫相关 ncRNA 及其靶 mRNA 之间的竞争内源性 RNA(ceRNA)调控网络。此外,我们发现两种先天免疫相关 miRNA,ssc-miR-30c-3p 和 ssc-miR-374b-3p,在 IPEC-J2 细胞中显著抑制 PDCoV 的复制。

结论

本研究从新的角度为 PDCoV 的发病机制研究提供了一个数据平台,将有助于进一步阐明参与 PDCoV 逃避固有免疫反应的 ncRNA 的功能作用。

https://cdn.ncbi.nlm.nih.gov/pmc/blobs/fe3a/9252065/64ab95891ec4/12864_2022_8722_Fig1_HTML.jpg

文献AI研究员

20分钟写一篇综述,助力文献阅读效率提升50倍。

立即体验

用中文搜PubMed

大模型驱动的PubMed中文搜索引擎

马上搜索

文档翻译

学术文献翻译模型,支持多种主流文档格式。

立即体验