Suppr超能文献

一种小分子Skp1抑制剂通过p53依赖性机制引发细胞死亡。

A small-molecule Skp1 inhibitor elicits cell death by p53-dependent mechanism.

作者信息

Hussain Muzammal, Lu Yongzhi, Tariq Muqddas, Jiang Hao, Shu Yahai, Luo Shuang, Zhu Qiang, Zhang Jiancun, Liu Jinsong

机构信息

State Key Laboratory of Respiratory Disease, Center for Chemical Biology and Drug Discovery, Guangzhou Institutes of Biomedicine and Health, Chinese Academy of Sciences, 190 Kaiyuan Avenue, Science Park, Guangzhou 510530, China.

University of Chinese Academy of Sciences, Beijing 100049, China.

出版信息

iScience. 2022 Jun 14;25(7):104591. doi: 10.1016/j.isci.2022.104591. eCollection 2022 Jul 15.

Abstract

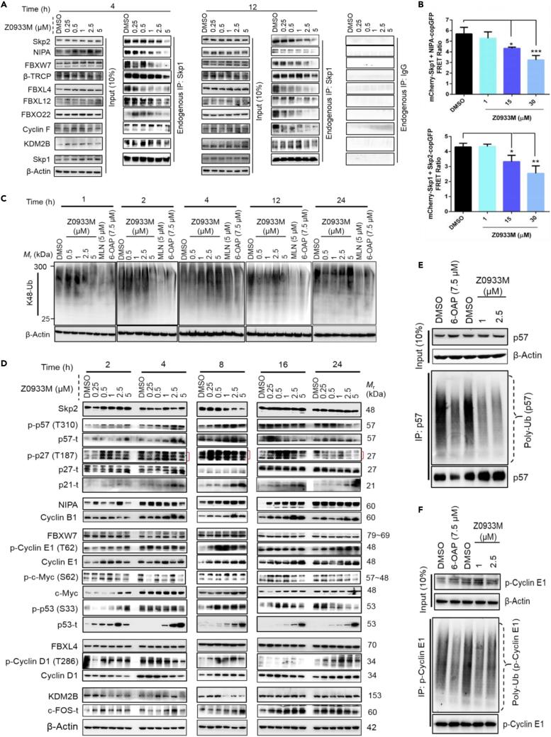
Skp1 overexpression promotes tumor growth, whereas reduced Skp1 activity is also linked with genomic instability and neoplastic transformation. This highlights the need to gain better understanding of Skp1 biology in cancer settings. To this context, potent and cellularly active small-molecule Skp1 inhibitors may be of great value. Using a hypothesis-driven, structure-guided approach, we herein identify Z0933M as a potent Skp1 inhibitor with K ∼0.054 μM. Z0933M occupies a hydrophobic hotspot (P1) - encompassing an aromatic cage of two phenylalanines (F101 and F139) - alongside C-terminal extension of Skp1 and, thus, hampers its ability to interact with F-box proteins, a prerequisite step to constitute intact and active SCF E3 ligase(s) complexes. , Z0933M disrupted SCF E3 ligase(s) functioning, recapitulated previously reported effects of Skp1-reduced activity, and elicited cell death by a p53-dependent mechanism. We propose Z0933M as valuable tool for future efforts toward probing Skp1 cancer biology, with implications for cancer therapy.

摘要

Skp1的过表达促进肿瘤生长,而Skp1活性降低也与基因组不稳定和肿瘤转化有关。这凸显了在癌症背景下更好地理解Skp1生物学的必要性。在此背景下,强效且具有细胞活性的小分子Skp1抑制剂可能具有重要价值。采用假设驱动、结构导向的方法,我们在此确定Z0933M为一种强效Skp1抑制剂,其K约为0.054 μM。Z0933M占据一个疏水热点(P1)——包含由两个苯丙氨酸(F101和F139)构成的芳香笼——以及Skp1的C末端延伸,因此阻碍其与F-box蛋白相互作用的能力,而这是构成完整且有活性的SCF E3连接酶复合物的一个先决步骤。Z0933M破坏了SCF E3连接酶的功能,重现了先前报道的Skp1活性降低的效应,并通过p53依赖机制引发细胞死亡。我们提出Z0933M作为未来探索Skp1癌症生物学的有价值工具,对癌症治疗具有启示意义。

https://cdn.ncbi.nlm.nih.gov/pmc/blobs/dfc5/9249674/be023a2a756a/fx1.jpg

文献AI研究员

20分钟写一篇综述,助力文献阅读效率提升50倍。

立即体验

用中文搜PubMed

大模型驱动的PubMed中文搜索引擎

马上搜索

文档翻译

学术文献翻译模型,支持多种主流文档格式。

立即体验