Suppr超能文献

亚基因组 RNA 丰度的改变为深入了解 SARS-CoV-2 B.1.1.7/Alpha 变体感染提供了独特的视角。

Altered subgenomic RNA abundance provides unique insight into SARS-CoV-2 B.1.1.7/Alpha variant infections.

机构信息

Sheffield Biomedical Research Centre, The University of Sheffield, Sheffield, UK.

Sheffield Bioinformatics Core, The University of Sheffield, Sheffield, UK.

出版信息

Commun Biol. 2022 Jul 5;5(1):666. doi: 10.1038/s42003-022-03565-9.

Abstract

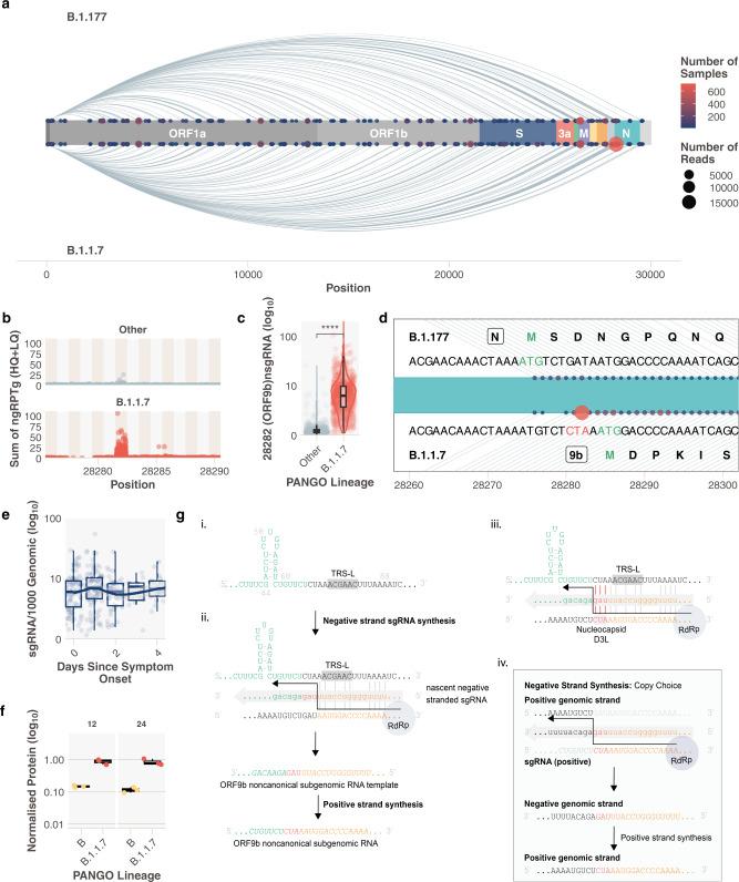
B.1.1.7 lineage SARS-CoV-2 is more transmissible, leads to greater clinical severity, and results in modest reductions in antibody neutralization. Subgenomic RNA (sgRNA) is produced by discontinuous transcription of the SARS-CoV-2 genome. Applying our tool (periscope) to ARTIC Network Oxford Nanopore Technologies genomic sequencing data from 4400 SARS-CoV-2 positive clinical samples, we show that normalised sgRNA is significantly increased in B.1.1.7 (alpha) infections (n = 879). This increase is seen over the previous dominant lineage in the UK, B.1.177 (n = 943), which is independent of genomic reads, E cycle threshold and days since symptom onset at sampling. A noncanonical sgRNA which could represent ORF9b is found in 98.4% of B.1.1.7 SARS-CoV-2 infections compared with only 13.8% of other lineages, with a 16-fold increase in median sgRNA abundance. We demonstrate that ORF9b protein levels are increased 6-fold in B.1.1.7 compared to a B lineage virus in vitro. We hypothesise that increased ORF9b in B.1.1.7 is a direct consequence of a triple nucleotide mutation in nucleocapsid (28280:GAT > CAT, D3L) creating a transcription regulatory-like sequence complementary to a region 3' of the genomic leader. These findings provide a unique insight into the biology of B.1.1.7 and support monitoring of sgRNA profiles to evaluate emerging potential variants of concern.

摘要

B.1.1.7 谱系的 SARS-CoV-2 具有更高的传染性,导致更严重的临床症状,并导致抗体中和作用略有降低。亚基因组 RNA(sgRNA)是通过 SARS-CoV-2 基因组的不连续转录产生的。我们应用我们的工具(periscope)对来自 4400 份 SARS-CoV-2 阳性临床样本的 ARTIC 网络牛津纳米孔技术基因组测序数据进行分析,结果表明 B.1.1.7(alpha)感染中 sgRNA 的归一化水平显著增加(n=879)。与之前在英国占主导地位的谱系 B.1.177(n=943)相比,这种增加是独立于基因组读数、E 循环阈值和采样时出现症状后的天数的。在 98.4%的 B.1.1.7 SARS-CoV-2 感染中发现了一种非典型的 sgRNA,可代表 ORF9b,而在其他谱系中只有 13.8%,中位数 sgRNA 丰度增加了 16 倍。我们证明,与 B 谱系病毒相比,B.1.1.7 中的 ORF9b 蛋白水平增加了 6 倍。我们假设 B.1.1.7 中 ORF9b 的增加是核衣壳中三个核苷酸突变(28280:GAT>CAT,D3L)的直接结果,该突变创造了一个与基因组前导区 3' 互补的转录调控样序列。这些发现为 B.1.1.7 的生物学提供了独特的见解,并支持监测 sgRNA 谱以评估新出现的潜在关注变体。

https://cdn.ncbi.nlm.nih.gov/pmc/blobs/f48f/9256708/53200cc5d7fa/42003_2022_3565_Fig1_HTML.jpg

文献AI研究员

20分钟写一篇综述,助力文献阅读效率提升50倍。

立即体验

用中文搜PubMed

大模型驱动的PubMed中文搜索引擎

马上搜索

文档翻译

学术文献翻译模型,支持多种主流文档格式。

立即体验