Suppr超能文献

通过序列基因组编辑实现的时间分辨、多符号分子记录器。

A time-resolved, multi-symbol molecular recorder via sequential genome editing.

机构信息

Department of Genome Sciences, University of Washington, Seattle, WA, USA.

Howard Hughes Medical Institute, Seattle, WA, USA.

出版信息

Nature. 2022 Aug;608(7921):98-107. doi: 10.1038/s41586-022-04922-8. Epub 2022 Jul 6.

Abstract

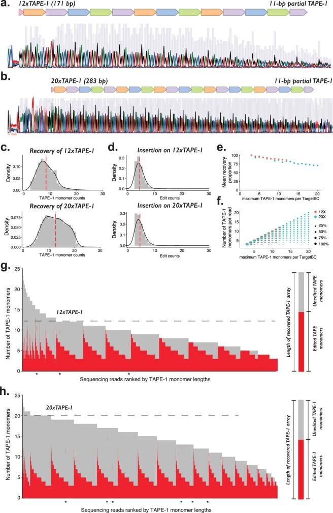
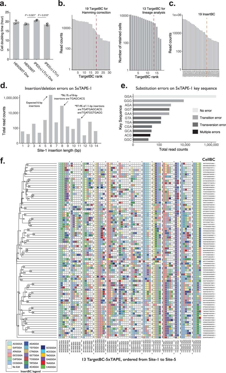
DNA is naturally well suited to serve as a digital medium for in vivo molecular recording. However, contemporary DNA-based memory devices are constrained in terms of the number of distinct 'symbols' that can be concurrently recorded and/or by a failure to capture the order in which events occur. Here we describe DNA Typewriter, a general system for in vivo molecular recording that overcomes these and other limitations. For DNA Typewriter, the blank recording medium ('DNA Tape') consists of a tandem array of partial CRISPR-Cas9 target sites, with all but the first site truncated at their 5' ends and therefore inactive. Short insertional edits serve as symbols that record the identity of the prime editing guide RNA mediating the edit while also shifting the position of the 'type guide' by one unit along the DNA Tape, that is, sequential genome editing. In this proof of concept of DNA Typewriter, we demonstrate recording and decoding of thousands of symbols, complex event histories and short text messages; evaluate the performance of dozens of orthogonal tapes; and construct 'long tape' potentially capable of recording as many as 20 serial events. Finally, we leverage DNA Typewriter in conjunction with single-cell RNA-seq to reconstruct a monophyletic lineage of 3,257 cells and find that the Poisson-like accumulation of sequential edits to multicopy DNA tape can be maintained across at least 20 generations and 25 days of in vitro clonal expansion.

摘要

DNA 非常适合作为体内分子记录的数字介质。然而,当代基于 DNA 的存储设备在可同时记录的不同“符号”数量上受到限制,或者无法捕捉事件发生的顺序。在这里,我们描述了 DNA 打字机,这是一种用于体内分子记录的通用系统,克服了这些和其他限制。对于 DNA 打字机,空白记录介质(“DNA 带”)由串联的部分 CRISPR-Cas9 靶位点阵列组成,除了第一个位点外,所有位点的 5' 末端都被截断,因此没有活性。短插入编辑用作符号,记录介导编辑的 Prime 编辑向导 RNA 的身份,同时通过将“类型向导”沿着 DNA 带移动一个单位来改变位置,即顺序基因组编辑。在 DNA 打字机的这一概念验证中,我们展示了数千个符号、复杂事件历史和短消息的记录和解码;评估了数十个正交带的性能;并构建了“长带”,理论上有可能记录多达 20 个连续事件。最后,我们利用 DNA 打字机与单细胞 RNA-seq 结合,重建了一个包含 3257 个细胞的单系谱系,并发现多拷贝 DNA 带的顺序编辑的泊松样积累可以在至少 20 代和 25 天的体外克隆扩增中保持。

https://cdn.ncbi.nlm.nih.gov/pmc/blobs/a7dc/9352581/dea280016f63/41586_2022_4922_Fig1_HTML.jpg

文献AI研究员

20分钟写一篇综述,助力文献阅读效率提升50倍。

立即体验

用中文搜PubMed

大模型驱动的PubMed中文搜索引擎

马上搜索

文档翻译

学术文献翻译模型,支持多种主流文档格式。

立即体验