Suppr超能文献

美国血流感染分离株中多重耐药或高毒力肺炎克雷伯菌的基因组监测。

Genomic surveillance for multidrug-resistant or hypervirulent Klebsiella pneumoniae among United States bloodstream isolates.

机构信息

Department of Microbiology-Immunology, Northwestern University, Feinberg School of Medicine, Chicago, IL, USA.

Division of Infectious Diseases, Department of Medicine, Northwestern University, Feinberg School of Medicine, Chicago, IL, USA.

出版信息

BMC Infect Dis. 2022 Jul 7;22(1):603. doi: 10.1186/s12879-022-07558-1.

Abstract

BACKGROUND

Klebsiella pneumoniae strains have been divided into two major categories: classical K. pneumoniae, which are frequently multidrug-resistant and cause hospital-acquired infections in patients with impaired defenses, and hypervirulent K. pneumoniae, which cause severe community-acquired and disseminated infections in normal hosts. Both types of infections may lead to bacteremia and are associated with significant morbidity and mortality. The relative burden of these two types of K. pneumoniae among bloodstream isolates within the United States is not well understood.

METHODS

We evaluated consecutive K. pneumoniae isolates cultured from the blood of hospitalized patients at Northwestern Memorial Hospital (NMH) in Chicago, Illinois between April 2015 and April 2017. Bloodstream isolates underwent whole genome sequencing, and sequence types (STs), capsule loci (KLs), virulence genes, and antimicrobial resistance genes were identified in the genomes using the bioinformatic tools Kleborate and Kaptive. Patient demographic, comorbidity, and infection information, as well as the phenotypic antimicrobial resistance of the isolates were extracted from the electronic health record. Candidate hypervirulent isolates were tested in a murine model of pneumonia, and their plasmids were characterized using long-read sequencing. We also extracted STs, KLs, and virulence and antimicrobial resistance genes from the genomes of bloodstream isolates submitted from 33 United States institutions between 2007 and 2021 to the National Center for Biotechnology Information (NCBI) database.

RESULTS

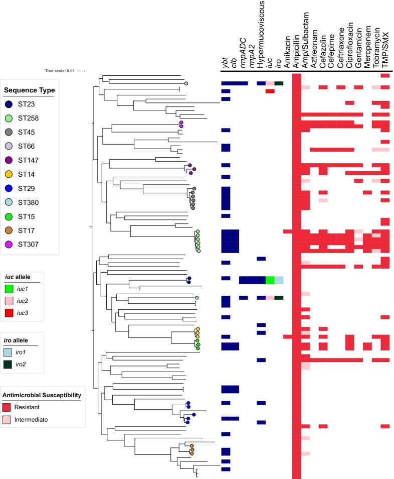
Consecutive K. pneumoniae bloodstream isolates (n = 104, one per patient) from NMH consisted of 75 distinct STs and 51 unique capsule loci. The majority of these isolates (n = 58, 55.8%) were susceptible to all tested antibiotics except ampicillin, but 17 (16.3%) were multidrug-resistant. A total of 32 (30.8%) of these isolates were STs of known high-risk clones, including ST258 and ST45. In particular, 18 (17.3%) were resistant to ceftriaxone (of which 17 harbored extended-spectrum beta-lactamase genes) and 9 (8.7%) were resistant to meropenem (all of which harbored a carbapenemase genes). Four (3.8%) of the 104 isolates were hypervirulent K. pneumoniae, as evidenced by hypermucoviscous phenotypes, high levels of virulence in a murine model of pneumonia, and the presence of large plasmids similar to characterized hypervirulence plasmids. These isolates were cultured from patients who had not recently traveled to Asia. Two of these hypervirulent isolates belonged to the well characterized ST23 lineage and one to the re-emerging ST66 lineage. Of particular concern, two of these isolates contained plasmids with tra conjugation loci suggesting the potential for transmission. We also analyzed 963 publicly available genomes of K. pneumoniae bloodstream isolates from locations within the United States. Of these, 465 (48.3%) and 760 (78.9%) contained extended-spectrum beta-lactamase genes or carbapenemase genes, respectively, suggesting a bias towards submission of antibiotic-resistant isolates. The known multidrug-resistant high-risk clones ST258 and ST307 were the predominant sequence types. A total of 32 (3.3%) of these isolates contained aerobactin biosynthesis genes and 26 (2.7%) contained at least two genetic features of hvKP strains, suggesting elevated levels of virulence. We identified 6 (0.6%) isolates that were STs associated with hvKP: ST23 (n = 4), ST380 (n = 1), and ST65 (n = 1).

CONCLUSIONS

Examination of consecutive isolates from a single center demonstrated that multidrug-resistant high-risk clones are indeed common, but a small number of hypervirulent K. pneumoniae isolates were also observed in patients with no recent travel history to Asia, suggesting that these isolates are undergoing community spread in the United States. A larger collection of publicly available bloodstream isolate genomes also suggested that hypervirulent K. pneumoniae strains are present but rare in the USA; however, this collection appears to be heavily biased towards highly antibiotic-resistant isolates (and correspondingly away from hypervirulent isolates).

摘要

背景

肺炎克雷伯菌可分为两大类:经典肺炎克雷伯菌,常对多种药物耐药,导致防御功能受损的住院患者发生医院获得性感染;高毒力肺炎克雷伯菌,在正常宿主中引起严重的社区获得性和播散性感染。这两种类型的感染都可能导致菌血症,并与较高的发病率和死亡率相关。在美国,血流感染分离株中这两种类型的肺炎克雷伯菌的相对负担尚不清楚。

方法

我们评估了 2015 年 4 月至 2017 年 4 月期间伊利诺伊州芝加哥西北纪念医院(Northwestern Memorial Hospital,NMH)住院患者血液中连续培养的肺炎克雷伯菌分离株。对血流分离株进行全基因组测序,并使用生物信息学工具 Kleborate 和 Kaptive 在基因组中鉴定序列类型(sequence types,STs)、荚膜基因座(KLs)、毒力基因和抗微生物药物耐药基因。从电子病历中提取患者的人口统计学、合并症和感染信息,以及分离株的表型抗微生物药物耐药性。候选高毒力分离株在肺炎的小鼠模型中进行测试,并使用长读测序对其质粒进行特征分析。我们还从 2007 年至 2021 年期间向美国国立生物技术信息中心(National Center for Biotechnology Information,NCBI)数据库提交的 33 个美国机构的血流分离株基因组中提取 STs、KLs、毒力和抗微生物药物耐药基因。

结果

NMH 的连续肺炎克雷伯菌血流分离株(n=104,每位患者一个)由 75 个不同的 STs 和 51 个独特的荚膜基因座组成。这些分离株中的大多数(n=58,55.8%)对所有测试的抗生素均敏感,除了氨苄西林,但 17 株(16.3%)为多药耐药株。其中 32 株(30.8%)为已知高风险克隆的 STs,包括 ST258 和 ST45。特别是,18 株(17.3%)对头孢曲松耐药(其中 17 株携带超广谱β-内酰胺酶基因),9 株(8.7%)对美罗培南耐药(均携带碳青霉烯酶基因)。104 株分离株中有 4 株(3.8%)为高毒力肺炎克雷伯菌,这可通过黏液性高表型、肺炎小鼠模型中高毒力和存在与特征性高毒力质粒相似的大质粒来证明。这些分离株是从最近没有到亚洲旅行的患者中培养出来的。其中 2 株高毒力分离株属于特征明确的 ST23 谱系,1 株属于重新出现的 ST66 谱系。尤其令人担忧的是,其中 2 株分离株含有 tra conjugation 基因座,表明存在传播的潜在可能性。我们还分析了美国境内 963 株公开可用的肺炎克雷伯菌血流分离株的基因组。其中,465 株(48.3%)和 760 株(78.9%)分别含有超广谱β-内酰胺酶基因或碳青霉烯酶基因,这表明存在对抗生素耐药分离株偏倚的倾向。已知的多药耐药高风险克隆 ST258 和 ST307 是主要的序列类型。这些分离株中有 32 株(3.3%)含有 aerobactin 生物合成基因,26 株(2.7%)至少含有 2 种 hvKP 菌株的遗传特征,表明其毒力水平升高。我们鉴定了 6 株(0.6%)与 hvKP 相关的分离株:ST23(n=4)、ST380(n=1)和 ST65(n=1)。

结论

对单一中心连续分离株的检查表明,多药耐药高风险克隆确实很常见,但在没有近期前往亚洲旅行史的患者中也观察到少数高毒力肺炎克雷伯菌分离株,这表明这些分离株正在美国社区传播。更大的公共可获得血流分离株基因组集也表明,高毒力肺炎克雷伯菌菌株在美国确实存在,但很罕见;然而,该集合似乎严重偏向于高度抗微生物药物耐药的分离株(相应地远离高毒力分离株)。

https://cdn.ncbi.nlm.nih.gov/pmc/blobs/a8ff/9264654/b96ccc51978f/12879_2022_7558_Fig1_HTML.jpg

文献AI研究员

20分钟写一篇综述,助力文献阅读效率提升50倍。

立即体验

用中文搜PubMed

大模型驱动的PubMed中文搜索引擎

马上搜索

文档翻译

学术文献翻译模型,支持多种主流文档格式。

立即体验