Suppr超能文献

在一艘渔船上发生的新冠病毒疫情期间,传播瓶颈狭窄且宿主内病毒多样性有限。

Narrow transmission bottlenecks and limited within-host viral diversity during a SARS-CoV-2 outbreak on a fishing boat.

作者信息

Hannon William W, Roychoudhury Pavitra, Xie Hong, Shrestha Lasata, Addetia Amin, Jerome Keith R, Greninger Alexander L, Bloom Jesse D

机构信息

Molecular and Cellular Biology Graduate Program, University of Washington, 1959 NE Pacific Street, Seattle, WA 98195, USA.

Vaccine and Infectious Disease Division, Fred Hutchinson Cancer Research Center, Seattle, WA, USA.

出版信息

Virus Evol. 2022 Jun 16;8(2):veac052. doi: 10.1093/ve/veac052. eCollection 2022.

Abstract

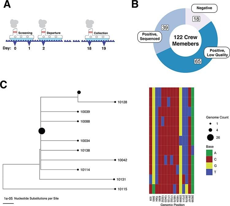
The long-term evolution of viruses is ultimately due to viral mutants that arise within infected individuals and transmit to other individuals. Here, we use deep sequencing to investigate the transmission of viral genetic variation among individuals during a severe acute respiratory syndrome coronavirus 2 (SARS-CoV-2) outbreak that infected the vast majority of crew members on a fishing boat. We deep-sequenced nasal swabs to characterize the within-host viral population of infected crew members, using experimental duplicates and strict computational filters to ensure accurate variant calling. We find that within-host viral diversity is low in infected crew members. The mutations that did fix in some crew members during the outbreak are not observed at detectable frequencies in any of the sampled crew members in which they are not fixed, suggesting that viral evolution involves occasional fixation of low-frequency mutations during transmission rather than persistent maintenance of within-host viral diversity. Overall, our results show that strong transmission bottlenecks dominate viral evolution even during a superspreading event with a very high attack rate.

摘要

病毒的长期进化最终归因于在受感染个体内出现并传播给其他个体的病毒突变体。在此,我们利用深度测序技术,对严重急性呼吸综合征冠状病毒2(SARS-CoV-2)在一艘渔船上感染了绝大多数船员的疫情期间个体间病毒遗传变异的传播情况进行了研究。我们对鼻拭子进行深度测序,以表征受感染船员体内的病毒群体,通过实验复制品和严格的计算筛选来确保准确的变异检测。我们发现,受感染船员体内的病毒多样性较低。在疫情期间某些船员中固定下来的突变,在其未固定的任何采样船员中均未以可检测到的频率被观察到,这表明病毒进化涉及传播过程中低频突变的偶尔固定,而非宿主内病毒多样性的持续维持。总体而言,我们的结果表明,即使在具有极高感染率的超级传播事件期间,强大的传播瓶颈也主导着病毒进化。

https://cdn.ncbi.nlm.nih.gov/pmc/blobs/75ae/9257191/76129564b11d/veac052f1.jpg

文献AI研究员

20分钟写一篇综述,助力文献阅读效率提升50倍。

立即体验

用中文搜PubMed

大模型驱动的PubMed中文搜索引擎

马上搜索

文档翻译

学术文献翻译模型,支持多种主流文档格式。

立即体验