Suppr超能文献

除了核小体游离DNA外,血浆中还含有超短单链DNA。

Plasma contains ultrashort single-stranded DNA in addition to nucleosomal cell-free DNA.

作者信息

Cheng Jordan, Morselli Marco, Huang Wei-Lun, Heo You Jeong, Pinheiro-Ferreira Thalyta, Li Feng, Wei Fang, Chia David, Kim Yong, He Hua-Jun, Cole Kenneth D, Su Wu-Chou, Pellegrini Matteo, Wong David T W

机构信息

School of Dentistry, University of California, Los Angeles, CA 90095, USA.

Department of Molecular, Cellular & Developmental Biology, University of California, Los Angeles, CA 90095, USA.

出版信息

iScience. 2022 Jun 8;25(7):104554. doi: 10.1016/j.isci.2022.104554. eCollection 2022 Jul 15.

Abstract

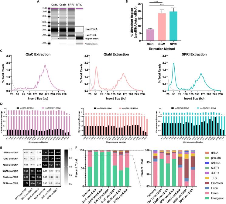
Plasma cell-free DNA is being widely explored as a biomarker for clinical screening. Currently, methods are optimized for the extraction and detection of double-stranded mononucleosomal cell-free DNA of ∼160bp in length. We introduce uscfDNA-seq, a single-stranded cell-free DNA next-generation sequencing pipeline, which bypasses previous limitations to reveal a population of ultrashort single-stranded cell-free DNA in human plasma. This species has a modal size of 50nt and is distinctly separate from mononucleosomal cell-free DNA. Treatment with single-stranded and double-stranded specific nucleases suggests that ultrashort cell-free DNA is primarily single-stranded. It is distributed evenly across chromosomes and has a similar distribution profile over functional elements as the genome, albeit with an enrichment over promoters, exons, and introns, which may be suggestive of a terminal state of genome degradation. The examination of this cfDNA species could reveal new features of cell death pathways or it can be used for cell-free DNA biomarker discovery.

摘要

血浆游离DNA正作为一种生物标志物被广泛用于临床筛查。目前,方法已针对长度约为160bp的双链单核小体游离DNA的提取和检测进行了优化。我们介绍了uscfDNA-seq,这是一种单链游离DNA下一代测序流程,它绕过了先前的限制,揭示了人类血浆中一群超短单链游离DNA。该种类的模式大小为50nt,与单核小体游离DNA明显不同。用单链和双链特异性核酸酶处理表明,超短游离DNA主要是单链的。它在染色体上均匀分布,并且在功能元件上与基因组具有相似的分布谱,尽管在启动子、外显子和内含子上有富集,这可能暗示了基因组降解的终末状态。对这种游离DNA种类的检测可能揭示细胞死亡途径的新特征,或者可用于游离DNA生物标志物的发现。

https://cdn.ncbi.nlm.nih.gov/pmc/blobs/00b8/9254344/9e1f257bf934/fx1.jpg

文献AI研究员

20分钟写一篇综述,助力文献阅读效率提升50倍。

立即体验

用中文搜PubMed

大模型驱动的PubMed中文搜索引擎

马上搜索

文档翻译

学术文献翻译模型,支持多种主流文档格式。

立即体验