Suppr超能文献

miR-9-5p/FOXO1/CPEB3 正反馈环路驱动肝细胞癌的进展。

A miR-9-5p/FOXO1/CPEB3 Feed-Forward Loop Drives the Progression of Hepatocellular Carcinoma.

机构信息

Center for Artificial Intelligence Biology, Hubei Bioinformatics & Molecular Imaging Key Laboratory, Key Laboratory of Molecular Biophysics of the Ministry of Education, College of Life Science and Technology, Huazhong University of Science and Technology, Wuhan 430074, China.

National Engineering Research Center for Nanomedicine, College of Life Science and Technology, Huazhong University of Science and Technology, Wuhan 430074, China.

出版信息

Cells. 2022 Jul 5;11(13):2116. doi: 10.3390/cells11132116.

Abstract

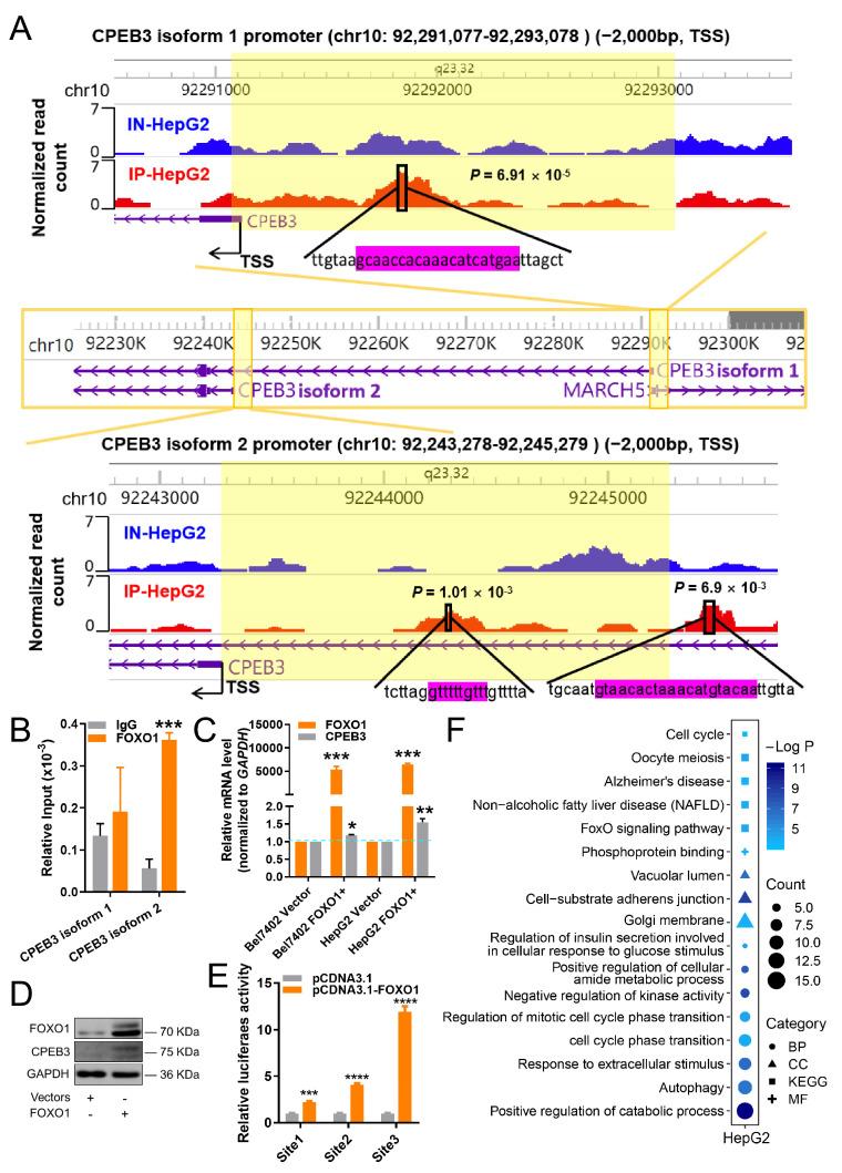
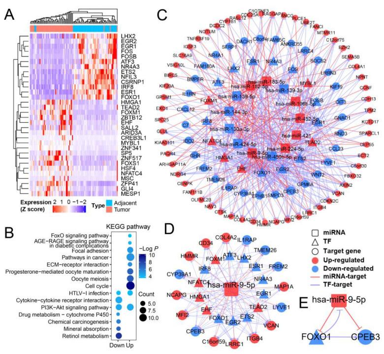
Hepatocellular carcinoma (HCC) is the third leading cause of cancer-related death worldwide, but its regulatory mechanism remains unclear and potential clinical biomarkers are still lacking. Co-regulation of TFs and miRNAs in HCC and FFL module studies may help to identify more precise and critical driver modules in HCC development. Here, we performed a comprehensive gene expression and regulation analysis for HCC in vitro and in vivo. Transcription factor and miRNA co-regulatory networks for differentially expressed genes between tumors and adjacent tissues revealed the critical feed-forward loop (FFL) regulatory module miR-9-5p/FOXO1/CPEB3 in HCC. Gain- and loss-of-function studies demonstrated that miR-9-5p promotes HCC tumor proliferation, while and inhibit hepatocarcinoma growth. Furthermore, by luciferase reporter assay and ChIP-Seq data, CPEB3 was for the first time identified as a direct downstream target of FOXO1, negatively regulated by miR-9-5p. The miR-9-5p/FOXO1/CPEB3 FFL was associated with poor prognosis, and promoted cell growth and tumor progression of HCC in vitro and in vivo. Our study identified for the first time the existence of miR-9-5p/FOXO1/CPEB3 FFL and revealed its regulatory role in HCC progression, which may represent a new potential target for cancer therapy.

摘要

肝细胞癌(HCC)是全球癌症相关死亡的第三大主要原因,但它的调节机制仍不清楚,潜在的临床生物标志物仍然缺乏。在 HCC 中,TF 和 miRNA 的共同调节以及 FFL 模块研究可能有助于识别 HCC 发展中更精确和关键的驱动模块。在这里,我们对 HCC 的体外和体内进行了全面的基因表达和调控分析。肿瘤和相邻组织之间差异表达基因的转录因子和 miRNA 共同调控网络揭示了 HCC 中关键的前馈环(FFL)调节模块 miR-9-5p/FOXO1/CPEB3。功能获得和缺失研究表明,miR-9-5p 促进 HCC 肿瘤增殖,而 和 抑制肝癌生长。此外,通过荧光素酶报告基因检测和 ChIP-Seq 数据,首次鉴定 CPEB3 是 FOXO1 的直接下游靶基因,受 miR-9-5p 的负调控。miR-9-5p/FOXO1/CPEB3 FFL 与预后不良相关,并促进 HCC 的体外和体内细胞生长和肿瘤进展。我们的研究首次确定了 miR-9-5p/FOXO1/CPEB3 FFL 的存在,并揭示了其在 HCC 进展中的调节作用,这可能代表癌症治疗的一个新的潜在靶点。

https://cdn.ncbi.nlm.nih.gov/pmc/blobs/4946/9265408/4cfea9c92c6d/cells-11-02116-g001.jpg

文献AI研究员

20分钟写一篇综述,助力文献阅读效率提升50倍。

立即体验

用中文搜PubMed

大模型驱动的PubMed中文搜索引擎

马上搜索

文档翻译

学术文献翻译模型,支持多种主流文档格式。

立即体验