Suppr超能文献

生物合成银纳米颗粒对[具体研究对象1]和[具体研究对象2]中细菌生物膜变化的影响。

Effect of Biosynthesized Silver Nanoparticles on Bacterial Biofilm Changes in and .

作者信息

Hosnedlova Bozena, Kabanov Daniil, Kepinska Marta, B Narayanan Vedha Hari, Parikesit Arli Aditya, Fernandez Carlos, Bjørklund Geir, Nguyen Hoai Viet, Farid Awais, Sochor Jiri, Pholosi Agnes, Baron Mojmir, Jakubek Milan, Kizek Rene

机构信息

BIOCEV, First Faculty of Medicine, Charles University, Průmyslová 595, CZ-25250 Vestec, Czech Republic.

Department of Paediatrics and Inherited Metabolic Disorders, First Faculty of Medicine, Charles University and General University Hospital in Prague, Ke Karlovu 455/2, CZ-128 08 Prague, Czech Republic.

出版信息

Nanomaterials (Basel). 2022 Jun 25;12(13):2183. doi: 10.3390/nano12132183.

Abstract

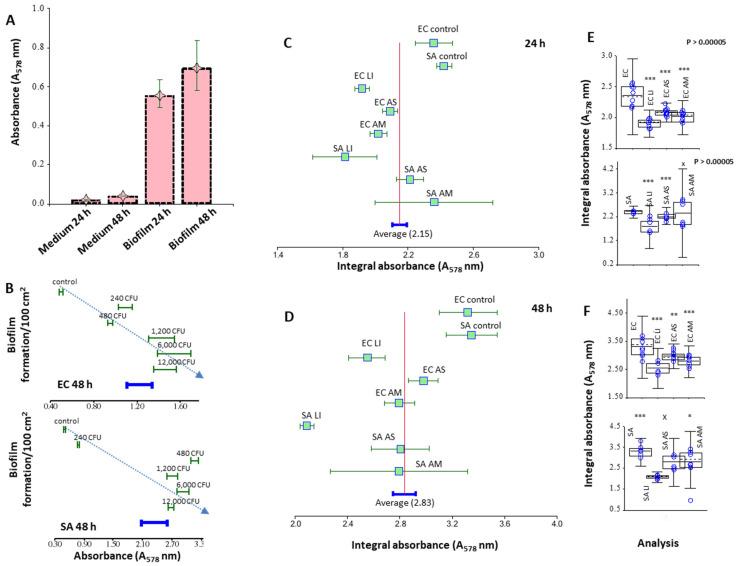
One approach for solving the problem of antibiotic resistance and bacterial persistence in biofilms is treatment with metals, including silver in the form of silver nanoparticles (AgNPs). Green synthesis is an environmentally friendly method to synthesize nanoparticles with a broad spectrum of unique properties that depend on the plant extracts used. AgNPs with antibacterial and antibiofilm effects were obtained using green synthesis from plant extracts of (AgNPs_LI), (AgNPs_AS), and (AgNPs_AM). Nanoparticles were characterized by transmission electron microscopy (TEM) and energy-dispersive X-ray spectroscopy (EDX) analysis. The ability to quench free radicals and total phenolic content in solution were also evaluated. The antibacterial activity of AgNPs was studied by growth curves as well as using a diffusion test on agar medium plates to determine minimal inhibitory concentrations (MICs). The effect of AgNPs on bacterial biofilms was evaluated by crystal violet (CV) staining. Average minimum inhibitory concentrations of AgNPs_LI, AgNPs_AS, AgNPs_AM were 15 ± 5, 20 + 5, 20 + 5 μg/mL and 20 ± 5, 15 + 5, 15 + 5 μg/mL against Gram-positive () and Gram-negative () bacteria, respectively. The strain formed biofilms in the presence of AgNPs, a less dense biofilm than the strain. The highest inhibitory and destructive effect on biofilms was exhibited by AgNPs prepared using an extract from .

摘要

解决生物膜中抗生素耐药性和细菌持久性问题的一种方法是用金属进行处理,包括以银纳米颗粒(AgNPs)形式存在的银。绿色合成是一种环境友好的方法,可用于合成具有广泛独特性质的纳米颗粒,这些性质取决于所使用的植物提取物。使用来自[植物名称1](AgNPs_LI)、[植物名称2](AgNPs_AS)和[植物名称3](AgNPs_AM)的植物提取物通过绿色合成获得了具有抗菌和抗生物膜作用的AgNPs。通过透射电子显微镜(TEM)和能量色散X射线光谱(EDX)分析对纳米颗粒进行了表征。还评估了溶液中自由基淬灭能力和总酚含量。通过生长曲线以及在琼脂培养基平板上进行扩散试验以确定最小抑菌浓度(MICs)来研究AgNPs的抗菌活性。通过结晶紫(CV)染色评估AgNPs对细菌生物膜的影响。AgNPs_LI、AgNPs_AS、AgNPs_AM对革兰氏阳性([革兰氏阳性菌名称])和革兰氏阴性([革兰氏阴性菌名称])细菌的平均最小抑菌浓度分别为15±5、20 + 5、20 + 5μg/mL和20±5、15 + 5、15 + 5μg/mL。[细菌菌株名称1]菌株在AgNPs存在下形成生物膜,其生物膜密度低于[细菌菌株名称2]菌株。使用[植物名称4]提取物制备的AgNPs对生物膜表现出最高的抑制和破坏作用。

https://cdn.ncbi.nlm.nih.gov/pmc/blobs/ac2c/9268453/7f48e3074f64/nanomaterials-12-02183-g001.jpg

文献AI研究员

20分钟写一篇综述,助力文献阅读效率提升50倍。

立即体验

用中文搜PubMed

大模型驱动的PubMed中文搜索引擎

马上搜索

文档翻译

学术文献翻译模型,支持多种主流文档格式。

立即体验