Suppr超能文献

KRAS-G12D 突变驱动免疫抑制和抗 PD-1/PD-L1 免疫疗法在非小细胞肺癌中的原发性耐药。

KRAS-G12D mutation drives immune suppression and the primary resistance of anti-PD-1/PD-L1 immunotherapy in non-small cell lung cancer.

机构信息

Department of Thoracic Surgery, National Cancer Center/National Clinical Research Center for Cancer/Cancer Hospital, Chinese Academy of Medical Sciences and Peking Union Medical College, Beijing, 100021, P. R. China.

State Key Laboratory of Molecular Oncology, National Cancer Center/National Clinical Research Center for Cancer/Cancer Hospital, Chinese Academy of Medical Sciences and Peking Union Medical College, Beijing, 100021, P. R. China.

出版信息

Cancer Commun (Lond). 2022 Sep;42(9):828-847. doi: 10.1002/cac2.12327. Epub 2022 Jul 11.

Abstract

BACKGROUND

Although immune checkpoint inhibitors (ICIs) against programmed cell death protein 1 (PD-1) and its ligand PD-L1 have demonstrated potency towards treating patients with non-small cell lung carcinoma (NSCLC), the potential association between Kirsten rat sarcoma viral oncogene homolog (KRAS) oncogene substitutions and the efficacy of ICIs remains unclear. In this study, we aimed to find point mutations in the KRAS gene resistant to ICIs and elucidate resistance mechanism.

METHODS

The association between KRAS variant status and the efficacy of ICIs was explored with a clinical cohort (n = 74), and confirmed with a mouse model. In addition, the tumor immune microenvironment (TIME) of KRAS-mutant NSCLC, such as CD8 tumor-infiltrating lymphocytes (TILs) and PD-L1 level, was investigated. Cell lines expressing classic KRAS substitutions were used to explore signaling pathway activation involved in the formation of TIME. Furthermore, interventions that improved TIME were developed to increase responsiveness to ICIs.

RESULTS

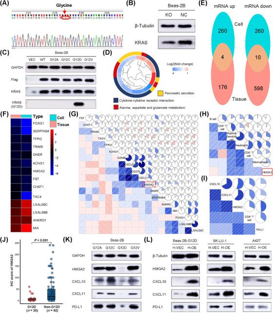
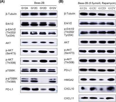
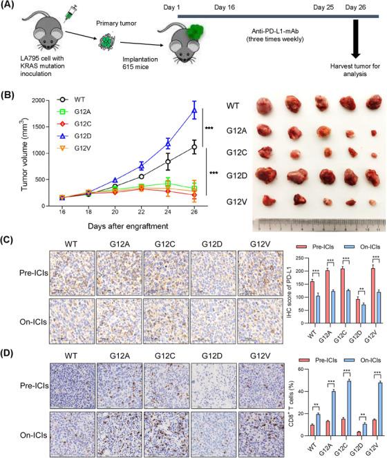
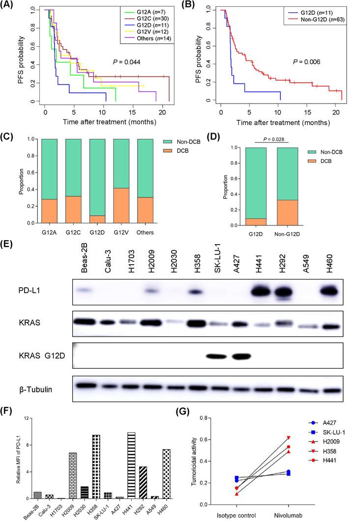
We observed the inferior efficacy of ICIs in KRAS-G12D-mutant NSCLC. Based upon transcriptome data and immunostaining results from KRAS-mutant NSCLC, KRAS-G12D point mutation negatively correlated with PD-L1 level and secretion of chemokines CXCL10/CXCL11 that led to a decrease in CD8 TILs, which in turn yielded an immunosuppressive TIME. The analysis of cell lines overexpressing classic KRAS substitutions further revealed that KRAS-G12D mutation suppressed PD-L1 level via the P70S6K/PI3K/AKT axis and reduced CXCL10/CXCL11 levels by down-regulating high mobility group protein A2 (HMGA2) level. Notably, paclitaxel, a chemotherapeutic agent, upregulated HMGA2 level, and in turn, stimulated the secretion of CXCL10/CXCL11. Moreover, PD-L1 blockade combined with paclitaxel significantly suppressed tumor growth compared with PD-L1 inhibitor monotherapy in a mouse model with KRAS-G12D-mutant lung adenocarcinoma. Further analyses revealed that the combined treatment significantly enhanced the recruitment of CD8 TILs via the up-regulation of CXCL10/CXCL11 levels. Results of clinical study also revealed the superior efficacy of chemo-immunotherapy in patients with KRAS-G12D-mutant NSCLC compared with ICI monotherapy.

CONCLUSIONS

Our study elucidated the molecular mechanism by which KRAS-G12D mutation drives immunosuppression and enhances resistance of ICIs in NSCLC. Importantly, our findings demonstrate that ICIs in combination with chemotherapy may be more effective in patients with KRAS-G12D-mutant NSCLC.

摘要

背景

尽管针对程序性细胞死亡蛋白 1(PD-1)及其配体 PD-L1 的免疫检查点抑制剂(ICIs)已被证明对治疗非小细胞肺癌(NSCLC)患者具有疗效,但 KRAS 致癌基因替代物与 ICIs 疗效之间的潜在关联仍不清楚。在这项研究中,我们旨在寻找对 ICI 具有抗性的 KRAS 基因点突变,并阐明其耐药机制。

方法

通过临床队列(n=74)探索 KRAS 变体状态与 ICI 疗效之间的关联,并通过小鼠模型进行验证。此外,还研究了 KRAS 突变型 NSCLC 的肿瘤免疫微环境(TIME),如 CD8 肿瘤浸润淋巴细胞(TIL)和 PD-L1 水平。使用表达经典 KRAS 取代物的细胞系来探索参与 TIME 形成的信号通路激活。此外,还开发了可改善 TIME 的干预措施,以增加对 ICI 的反应性。

结果

我们观察到 KRAS-G12D 突变型 NSCLC 中 ICI 的疗效较差。基于 KRAS 突变型 NSCLC 的转录组数据和免疫染色结果,KRAS-G12D 点突变与 PD-L1 水平和趋化因子 CXCL10/CXCL11 的分泌呈负相关,这导致 CD8 TIL 减少,进而产生免疫抑制性 TIME。对过表达经典 KRAS 取代物的细胞系的分析进一步表明,KRAS-G12D 突变通过 P70S6K/PI3K/AKT 轴抑制 PD-L1 水平,并通过下调高迁移率族蛋白 A2(HMGA2)水平降低 CXCL10/CXCL11 水平。值得注意的是,化疗药物紫杉醇上调 HMGA2 水平,进而刺激 CXCL10/CXCL11 的分泌。此外,与 PD-L1 抑制剂单药治疗相比,KRAS-G12D 突变型肺腺癌小鼠模型中,PD-L1 阻断联合紫杉醇治疗显著抑制肿瘤生长。进一步的分析表明,该联合治疗通过上调 CXCL10/CXCL11 水平显著增强了 CD8 TIL 的募集。临床研究的结果还表明,与 ICI 单药治疗相比,KRAS-G12D 突变型 NSCLC 患者的化疗免疫治疗效果更好。

结论

本研究阐明了 KRAS-G12D 突变驱动 NSCLC 免疫抑制和增强 ICI 耐药性的分子机制。重要的是,我们的研究结果表明,ICIs 联合化疗可能对 KRAS-G12D 突变型 NSCLC 患者更有效。

https://cdn.ncbi.nlm.nih.gov/pmc/blobs/a691/9456691/9369edd77ac3/CAC2-42-828-g008.jpg

文献AI研究员

20分钟写一篇综述,助力文献阅读效率提升50倍。

立即体验

用中文搜PubMed

大模型驱动的PubMed中文搜索引擎

马上搜索

文档翻译

学术文献翻译模型,支持多种主流文档格式。

立即体验