Suppr超能文献

针对 p97(VCP)蛋白-蛋白相互作用的衔接子特异性抗体片段抑制剂。

Adaptor-Specific Antibody Fragment Inhibitors for the Intracellular Modulation of p97 (VCP) Protein-Protein Interactions.

机构信息

Department of Pharmaceutical Chemistry, University of California, San Francisco, California 94158, United States.

Small Molecule Discovery Center, University of California, San Francisco, California 94158, United States.

出版信息

J Am Chem Soc. 2022 Jul 27;144(29):13218-13225. doi: 10.1021/jacs.2c03665. Epub 2022 Jul 12.

Abstract

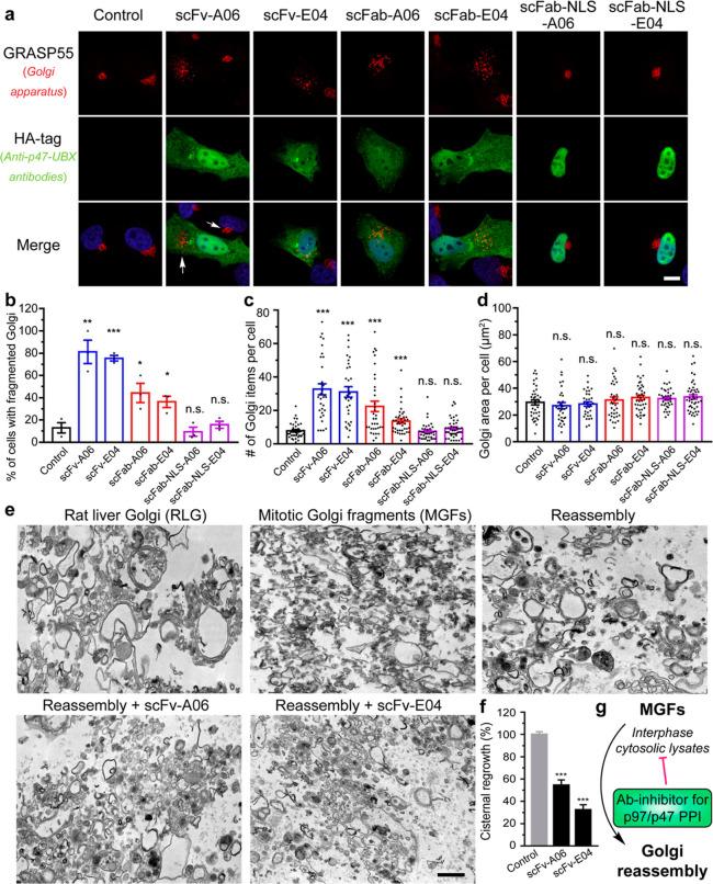
Protein-protein interactions (PPIs) form complex networks to drive cellular signaling and cellular functions. Precise modulation of a target PPI helps explain the role of the PPI in cellular events and possesses therapeutic potential. For example, valosin-containing protein (VCP/p97) is a hub protein that interacts with more than 30 adaptor proteins involved in various cellular functions. However, the role of each p97 PPI during the relevant cellular event is underexplored. The development of small-molecule PPI modulators remains challenging due to a lack of grooves and pockets in the relatively large PPI interface and the fact that a common binding groove in p97 binds to multiple adaptors. Here, we report an antibody fragment-based modulator for the PPI between p97 and its adaptor protein NSFL1C (p47). We engineered these antibody modulators by phage display against the p97-interacting domain of p47 and minimizing binding to other p97 adaptors. The selected antibody fragment modulators specifically disrupt the intracellular p97/p47 interaction. The potential of this antibody platform to develop PPI inhibitors in therapeutic applications was demonstrated through the inhibition of Golgi reassembly, which requires the p97/p47 interaction. This study presents a unique approach to modulate specific intracellular PPIs using engineered antibody fragments, demonstrating a method to dissect the function of a PPI within a convoluted PPI network.

摘要

蛋白质-蛋白质相互作用 (PPIs) 形成复杂的网络,以驱动细胞信号转导和细胞功能。精确调节目标 PPI 有助于解释 PPI 在细胞事件中的作用,并具有治疗潜力。例如,含缬氨酸蛋白 (VCP/p97) 是一种枢纽蛋白,与涉及多种细胞功能的 30 多种衔接蛋白相互作用。然而,在相关细胞事件中,每个 p97 PPI 的作用尚未得到充分探索。由于相对较大的 PPI 界面缺乏凹槽和口袋,以及 p97 中常见的结合凹槽结合多个衔接蛋白的事实,小分子 PPI 调节剂的开发仍然具有挑战性。在这里,我们报告了一种针对 p97 与其衔接蛋白 NSFL1C (p47) 之间 PPI 的抗体片段调节剂。我们通过噬菌体展示针对 p47 的 p97 相互作用结构域来设计这些抗体调节剂,并最小化与其他 p97 衔接蛋白的结合。所选的抗体片段调节剂特异性破坏细胞内 p97/p47 相互作用。该抗体平台在治疗应用中开发 PPI 抑制剂的潜力通过抑制需要 p97/p47 相互作用的高尔基重组得到了证明。本研究提出了一种使用工程化抗体片段调节特定细胞内 PPI 的独特方法,展示了一种在复杂 PPI 网络中剖析 PPI 功能的方法。

https://cdn.ncbi.nlm.nih.gov/pmc/blobs/8a6f/9335864/fc5f4ce6a3a6/ja2c03665_0002.jpg

文献AI研究员

20分钟写一篇综述,助力文献阅读效率提升50倍。

立即体验

用中文搜PubMed

大模型驱动的PubMed中文搜索引擎

马上搜索

文档翻译

学术文献翻译模型,支持多种主流文档格式。

立即体验