Suppr超能文献

ATP激活的P2X7R通过激活NLRP3炎性小体和炎性细胞因子生成促进大鼠急性痛风性关节炎的发作。

ATP-Activated P2X7R Promote the Attack of Acute Gouty Arthritis in Rats Through Activating NLRP3 Inflammasome and Inflammatory Cytokine Production.

作者信息

Dai Xiaojuan, Fang Xuan, Xia Yuan, Li Manyun, Li Xiaomei, Wang Yiping, Tao Jinhui, Li Xiangpei

机构信息

Department of Rheumatology and Immunology, The First Affiliated Hospital of USTC, Division of Life Sciences and Medicine, University of Science and Technology of China, Hefei, Anhui, 230001, People's Republic of China.

Centre for Transplantation and Renal Research, Westmead Institute for Medical Research, The University of Sydney, Sydney, NSW, Australia.

出版信息

J Inflamm Res. 2022 Feb 23;15:1237-1248. doi: 10.2147/JIR.S351660. eCollection 2022.

Abstract

OBJECTIVE

To investigate the effect of P2X7R on MSU crystal-induced acute gouty arthritis in rats and its mechanism on inflammatory responses.

METHODS

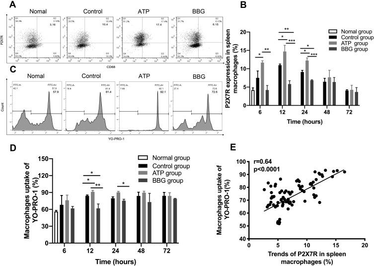
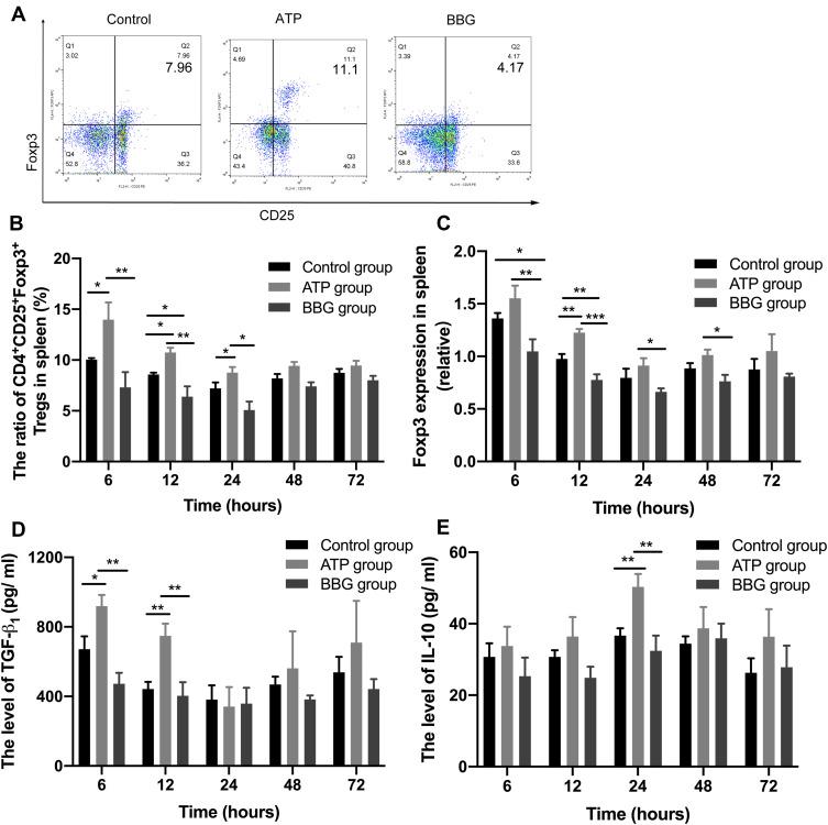
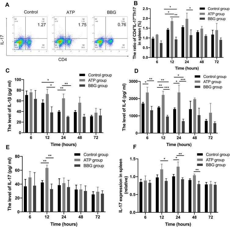
In vivo activation or inhibition of P2X7R was examined in the ATP group or the BBG group of rats, and the control group were injected with PBS. All three groups of rats were injected with MSU in the right joint cavity. The development of acute gouty arthritis was observed and evaluated at 6h, 12h, 24h, 48h and 72h. The clinical manifestations of acute arthritis, the expression level of P2X7R in spleen macrophages, the ability of macrophages to take up YO-PRO-1, and the level of Tregs, Th17 cells and inflammatory cytokines were assessed. Besides, mRNA expression levels of P2X7R, NLRP3 and IL-1β were also detected.

RESULTS

After 12h and 24h administration, P2X7R agonist ATP significantly accelerated the development of acute gouty arthritis, while the P2X7R inhibitor BBG had the opposite effect on this process. Activation of P2X7R significantly aggravated the ankle joint arthritis of the rat and promoted the infiltration of neutrophils and macrophages in the synovial tissue. In addition, the expression of P2X7R in macrophages of ATP group, the uptake of YO-PRO-1 and the expression of NLRP3 mRNA were significantly higher than that in other two groups. At 12h or 24h, activation or inhibition P2X7R had a significant effect on the IL-1β, IL-6, IL-17, IL-10 and TGF-β1. The ratios of Treg/Th17 gradually decreased in the First three time points, it was the lowest at 24h.

CONCLUSION

Activation of P2X7R by ATP aggravated the development of acute gouty arthritis through P2X7R/NLRP3 pathway, promoted the secretion of related inflammatory cytokines, which affected radio of Tregs/Th17 cells. The whole pathogenesis process appeared a pattern from acute attack to remission in time-dependent trend.

摘要

目的

探讨P2X7R对大鼠尿酸钠(MSU)晶体诱导的急性痛风性关节炎的影响及其对炎症反应的作用机制。

方法

在大鼠的ATP组或BBG组中检测P2X7R的体内激活或抑制情况,对照组注射磷酸盐缓冲液(PBS)。三组大鼠均在右关节腔内注射MSU。在6小时、12小时、24小时、48小时和72小时观察并评估急性痛风性关节炎的发展情况。评估急性关节炎的临床表现、脾脏巨噬细胞中P2X7R的表达水平、巨噬细胞摄取YO-PRO-1的能力以及调节性T细胞(Tregs)、辅助性T细胞17(Th17)和炎性细胞因子的水平。此外,还检测了P2X7R、NLRP3和白细胞介素-1β(IL-1β)的mRNA表达水平。

结果

给药12小时和24小时后,P2X7R激动剂ATP显著加速了急性痛风性关节炎的发展,而P2X7R抑制剂BBG对此过程有相反的作用。P2X7R的激活显著加重了大鼠的踝关节关节炎,并促进了中性粒细胞和巨噬细胞在滑膜组织中的浸润。此外,ATP组巨噬细胞中P2X7R的表达、YO-PRO-1的摄取以及NLRP3 mRNA的表达均显著高于其他两组。在12小时或24小时时,激活或抑制P2X7R对IL-1β、IL-6、IL-17、IL-10和转化生长因子-β1(TGF-β1)有显著影响。在前三个时间点,Treg/Th17的比值逐渐降低,在24小时时最低。

结论

ATP激活P2X7R通过P2X7R/NLRP3途径加重急性痛风性关节炎的发展,促进相关炎性细胞因子的分泌,影响Tregs/Th17细胞的比例。整个发病过程呈现出从急性发作到缓解的时间依赖性趋势。

https://cdn.ncbi.nlm.nih.gov/pmc/blobs/a98d/9283387/008806412270/JIR-15-1237-g0001.jpg

文献AI研究员

20分钟写一篇综述,助力文献阅读效率提升50倍。

立即体验

用中文搜PubMed

大模型驱动的PubMed中文搜索引擎

马上搜索

文档翻译

学术文献翻译模型,支持多种主流文档格式。

立即体验