Suppr超能文献

调查接种新型冠状病毒疫苗后出现月经出血变化者的趋势。

Investigating trends in those who experience menstrual bleeding changes after SARS-CoV-2 vaccination.

作者信息

Lee Katharine M N, Junkins Eleanor J, Luo Chongliang, Fatima Urooba A, Cox Maria L, Clancy Kathryn B H

机构信息

Division of Public Health Sciences, Department of Surgery, Washington University in St. Louis School of Medicine, St. Louis, MO, USA.

Department of Anthropology, University of Illinois at Urbana-Champaign, Champaign, IL, USA.

出版信息

Sci Adv. 2022 Jul 15;8(28):eabm7201. doi: 10.1126/sciadv.abm7201.

Abstract

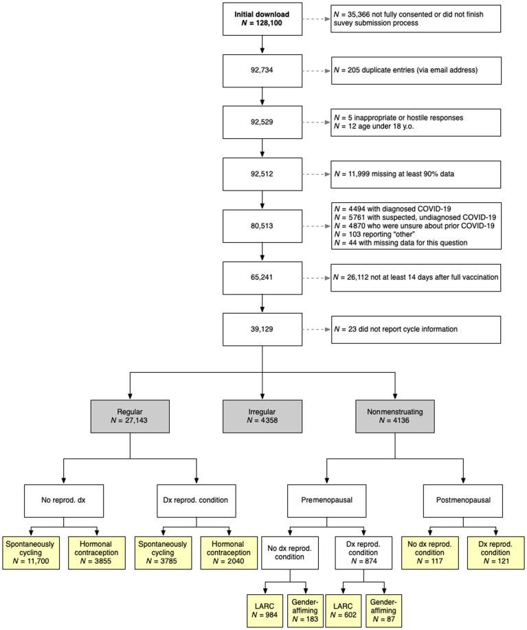
Early in 2021, many people began sharing that they experienced unexpected menstrual bleeding after SARS-CoV-2 inoculation. We investigated this emerging phenomenon of changed menstrual bleeding patterns among a convenience sample of currently and formerly menstruating people using a web-based survey. In this sample, 42% of people with regular menstrual cycles bled more heavily than usual, while 44% reported no change after being vaccinated. Among respondents who typically do not menstruate, 71% of people on long-acting reversible contraceptives, 39% of people on gender-affirming hormones, and 66% of postmenopausal people reported breakthrough bleeding. We found that increased/breakthrough bleeding was significantly associated with age, systemic vaccine side effects (fever and/or fatigue), history of pregnancy or birth, and ethnicity. Generally, changes to menstrual bleeding are not uncommon or dangerous, yet attention to these experiences is necessary to build trust in medicine.

摘要

2021年初,许多人开始分享他们在接种新型冠状病毒疫苗后出现意外月经出血的情况。我们通过一项基于网络的调查,对当前和以前有月经的人群的便利样本中月经出血模式改变这一新兴现象进行了调查。在这个样本中,42%月经周期规律的人出血量比平时更多,而44%的人报告接种疫苗后没有变化。在通常不来月经的受访者中,71%使用长效可逆避孕方法的人、39%使用性别确认激素的人以及66%绝经后的人报告有突破性出血。我们发现,出血增加/突破性出血与年龄、全身疫苗副作用(发烧和/或疲劳)、怀孕或分娩史以及种族显著相关。一般来说,月经出血的变化并不罕见或危险,但关注这些经历对于建立对医学的信任是必要的。

https://cdn.ncbi.nlm.nih.gov/pmc/blobs/5e1e/9286513/16379a4f38f2/sciadv.abm7201-f1.jpg

文献AI研究员

20分钟写一篇综述,助力文献阅读效率提升50倍。

立即体验

用中文搜PubMed

大模型驱动的PubMed中文搜索引擎

马上搜索

文档翻译

学术文献翻译模型,支持多种主流文档格式。

立即体验