Suppr超能文献

新冠病毒(SARS-CoV-2)感染仓鼠和人类后,在康复后会导致持久且独特的全身性干扰。

SARS-CoV-2 infection in hamsters and humans results in lasting and unique systemic perturbations after recovery.

机构信息

Department of Microbiology, Icahn School of Medicine at Mount Sinai, New York, NY 10029, USA.

Department of Microbiology, New York University, Grossman School of Medicine, New York, NY 10016, USA.

出版信息

Sci Transl Med. 2022 Sep 28;14(664):eabq3059. doi: 10.1126/scitranslmed.abq3059.

Abstract

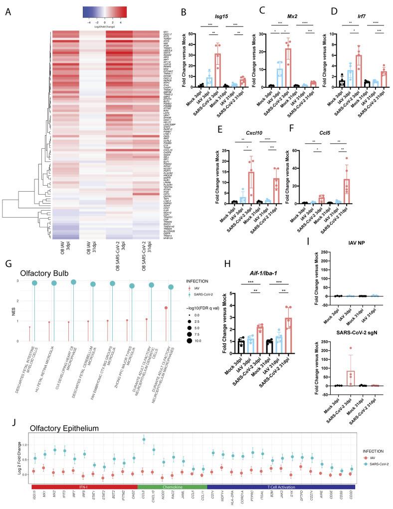
The host response to severe acute respiratory syndrome coronavirus 2 (SARS-CoV-2) infection can result in prolonged pathologies collectively referred to as post-acute sequalae of COVID-19 (PASC) or long COVID. To better understand the mechanism underlying long COVID biology, we compared the short- and long-term systemic responses in the golden hamster after either SARS-CoV-2 or influenza A virus (IAV) infection. Results demonstrated that SARS-CoV-2 exceeded IAV in its capacity to cause permanent injury to the lung and kidney and uniquely affected the olfactory bulb (OB) and olfactory epithelium (OE). Despite a lack of detectable infectious virus, the OB and OE demonstrated myeloid and T cell activation, proinflammatory cytokine production, and an interferon response that correlated with behavioral changes extending a month after viral clearance. These sustained transcriptional changes could also be corroborated from tissue isolated from individuals who recovered from COVID-19. These data highlight a molecular mechanism for persistent COVID-19 symptomology and provide a small animal model to explore future therapeutics.

摘要

宿主对严重急性呼吸综合征冠状病毒 2(SARS-CoV-2)感染的反应可导致长期病理变化,统称为 COVID-19 的急性后期后遗症(PASC)或长新冠。为了更好地理解长新冠生物学的机制,我们比较了金黄地鼠在感染 SARS-CoV-2 或甲型流感病毒(IAV)后的短期和长期全身反应。结果表明,SARS-CoV-2 在造成肺部和肾脏永久性损伤的能力上超过了 IAV,并且独特地影响了嗅球(OB)和嗅上皮(OE)。尽管没有检测到可检测的感染性病毒,但 OB 和 OE 表现出髓样和 T 细胞激活、促炎细胞因子产生和干扰素反应,与病毒清除后一个月的行为变化相关。这些持续的转录变化也可以从从 COVID-19 中康复的个体分离的组织中得到证实。这些数据突出了持续性 COVID-19 症状的分子机制,并提供了一种小动物模型来探索未来的治疗方法。

https://cdn.ncbi.nlm.nih.gov/pmc/blobs/f184/9210449/52d46ecfac83/scitranslmed.abq3059-f1.jpg

文献AI研究员

20分钟写一篇综述,助力文献阅读效率提升50倍。

立即体验

用中文搜PubMed

大模型驱动的PubMed中文搜索引擎

马上搜索

文档翻译

学术文献翻译模型,支持多种主流文档格式。

立即体验