Suppr超能文献

ADAR1 通过 ZBP1 避免 I 型干扰素的致命诱导。

ADAR1 averts fatal type I interferon induction by ZBP1.

机构信息

Institute for Genetics, University of Cologne, Cologne, Germany.

Cologne Excellence Cluster on Cellular Stress Responses in Aging-Associated Diseases (CECAD), University of Cologne, Cologne, Germany.

出版信息

Nature. 2022 Jul;607(7920):776-783. doi: 10.1038/s41586-022-04878-9. Epub 2022 Jul 20.

Abstract

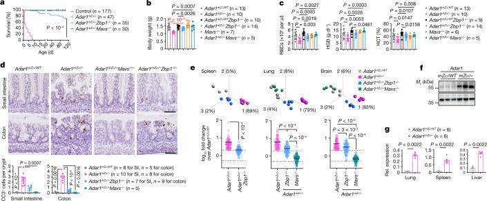
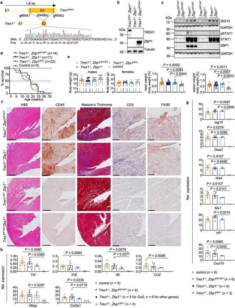
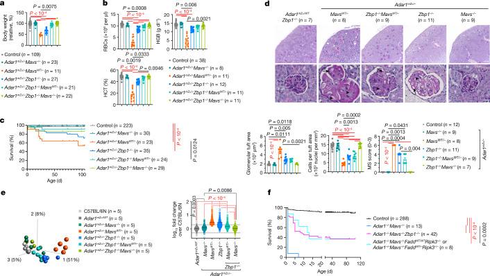
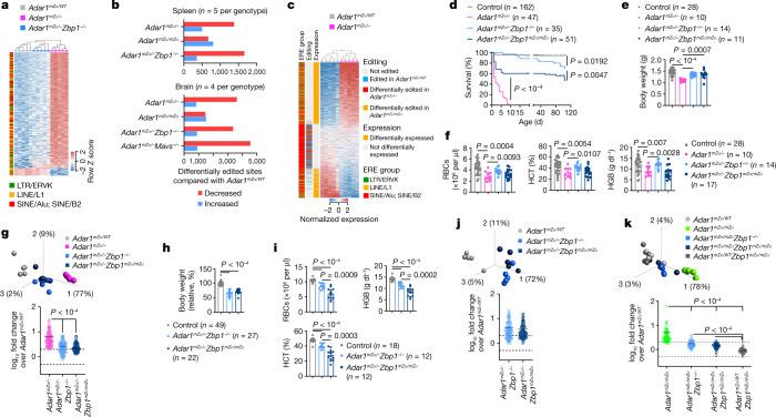
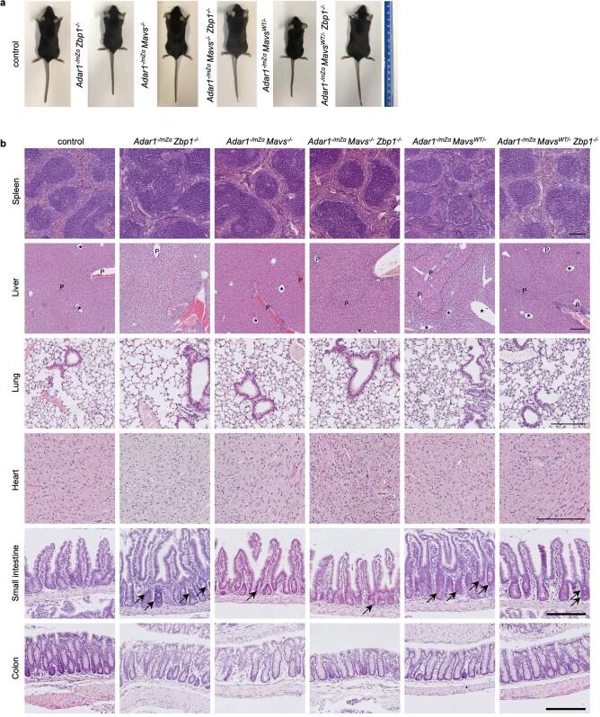
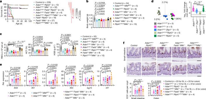
Mutations of the ADAR1 gene encoding an RNA deaminase cause severe diseases associated with chronic activation of type I interferon (IFN) responses, including Aicardi-Goutières syndrome and bilateral striatal necrosis. The IFN-inducible p150 isoform of ADAR1 contains a Zα domain that recognizes RNA with an alternative left-handed double-helix structure, termed Z-RNA. Hemizygous ADAR1 mutations in the Zα domain cause type I IFN-mediated pathologies in humans and mice; however, it remains unclear how the interaction of ADAR1 with Z-RNA prevents IFN activation. Here we show that Z-DNA-binding protein 1 (ZBP1), the only other protein in mammals known to harbour Zα domains, promotes type I IFN activation and fatal pathology in mice with impaired ADAR1 function. ZBP1 deficiency or mutation of its Zα domains reduced the expression of IFN-stimulated genes and largely prevented early postnatal lethality in mice with hemizygous expression of ADAR1 with mutated Zα domain (Adar1 mice). Adar1 mice showed upregulation and impaired editing of endogenous retroelement-derived complementary RNA reads, which represent a likely source of Z-RNAs activating ZBP1. Notably, ZBP1 promoted IFN activation and severe pathology in Adar1 mice in a manner independent of RIPK1, RIPK3, MLKL-mediated necroptosis and caspase-8-dependent apoptosis, suggesting a novel mechanism of action. Thus, ADAR1 prevents endogenous Z-RNA-dependent activation of pathogenic type I IFN responses by ZBP1, suggesting that ZBP1 could contribute to type I interferonopathies caused by ADAR1 mutations.

摘要

ADAR1 基因编码一种 RNA 脱氨酶,该基因突变会导致慢性 I 型干扰素(IFN)反应激活相关的严重疾病,包括 Aicardi-Goutières 综合征和双侧纹状体坏死。ADAR1 的 IFN 诱导型 p150 同工型包含一个 Zα 结构域,该结构域识别具有替代左手双螺旋结构的 RNA,称为 Z-RNA。Zα 结构域中的 ADAR1 杂合突变会导致人类和小鼠的 I 型 IFN 介导的病理学;然而,ADAR1 与 Z-RNA 的相互作用如何防止 IFN 激活仍不清楚。在这里,我们表明 Z-DNA 结合蛋白 1(ZBP1),即哺乳动物中唯一具有 Zα 结构域的另一种蛋白,促进了 ADAR1 功能受损的小鼠中 I 型 IFN 的激活和致命病理学。ZBP1 缺失或其 Zα 结构域突变减少了 IFN 刺激基因的表达,并在 ADAR1 杂合表达具有突变 Zα 结构域(Adar1 小鼠)的小鼠中,在很大程度上防止了早期出生后致死性。Adar1 小鼠表现出内源性逆转录元件衍生的互补 RNA 读数的上调和编辑受损,这代表了激活 ZBP1 的 Z-RNA 的可能来源。值得注意的是,ZBP1 以一种不依赖于 RIPK1、RIPK3、MLKL 介导的坏死和 caspase-8 依赖性凋亡的方式促进了 Adar1 小鼠中的 IFN 激活和严重病理学,这表明了一种新的作用机制。因此,ADAR1 通过 ZBP1 防止内源性 Z-RNA 依赖性致病性 I 型 IFN 反应的激活,这表明 ZBP1 可能导致由 ADAR1 突变引起的 I 型干扰素病。

https://cdn.ncbi.nlm.nih.gov/pmc/blobs/79b1/9329096/f94f64eceb16/41586_2022_4878_Fig1_HTML.jpg

文献AI研究员

20分钟写一篇综述,助力文献阅读效率提升50倍。

立即体验

用中文搜PubMed

大模型驱动的PubMed中文搜索引擎

马上搜索

文档翻译

学术文献翻译模型,支持多种主流文档格式。

立即体验