Suppr超能文献

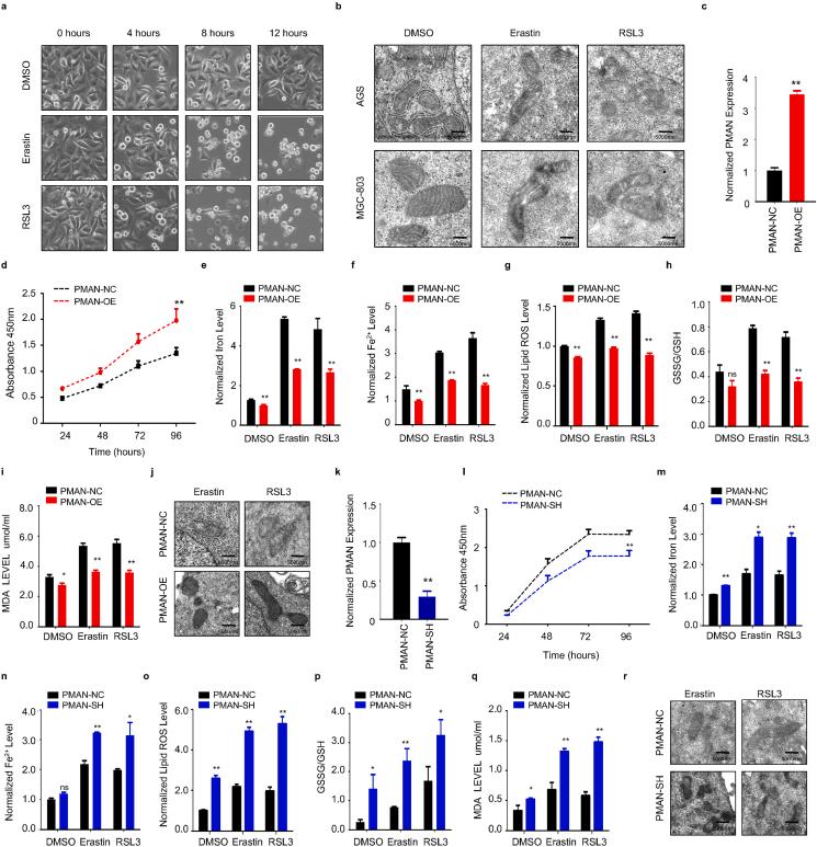
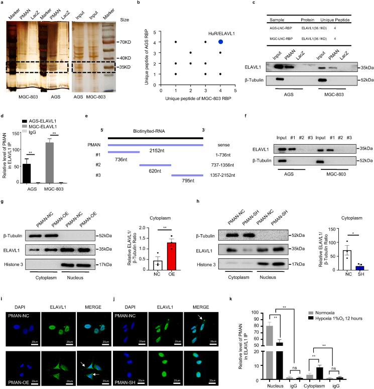
Corrigendum to "Hypoxia-induced HIF-1α/lncRNA-PMAN inhibits ferroptosis by promoting the cytoplasmic translocation of ELAVL1 in peritoneal dissemination from gastric cancer" [Redox Biol. 52C (2022) 102312].

作者信息

Lin Zaihuan, Song Jialin, Gao Yuke, Huang Sihao, Dou Rongzhang, Zhong Panyi, Huang Guoquan, Han Lei, Zheng Jinsen, Zhang Xinyao, Wang Shuyi, Xiong Bin

机构信息

Department of Gastrointestinal Surgery, Zhongnan Hospital of Wuhan University, No.169 Donghu Road, Wuchang District, Wuhan, 430071, China; Department of Gastric and Colorectal Surgical Oncology, Zhongnan Hospital of Wuhan University, No.169 Donghu Road, Wuchang District, Wuhan, 430071, China; Hubei Key Laboratory of Tumor Biological Behaviors, No.169 Donghu Road, Wuchang District, Wuhan, 430071, China; Hubei Cancer Clinical Study Center, No.169 Donghu Road, Wuchang District, Wuhan, 430071, China.

Hubei Key Laboratory of Tumor Biological Behaviors, No.169 Donghu Road, Wuchang District, Wuhan, 430071, China; Department of Radiation and Medical Oncology, Zhongnan Hospital of Wuhan University, Wuhan, Hubei, 430071, China.

出版信息

Redox Biol. 2022 Sep;55:102402. doi: 10.1016/j.redox.2022.102402. Epub 2022 Jul 19.

Abstract
摘要
https://cdn.ncbi.nlm.nih.gov/pmc/blobs/2bc6/9402959/d754727c82cd/fx1.jpg

文献AI研究员

20分钟写一篇综述,助力文献阅读效率提升50倍。

立即体验

用中文搜PubMed

大模型驱动的PubMed中文搜索引擎

马上搜索

文档翻译

学术文献翻译模型,支持多种主流文档格式。

立即体验