Suppr超能文献

系统发现生物分子凝聚物特异性蛋白磷酸化。

Systematic discovery of biomolecular condensate-specific protein phosphorylation.

机构信息

Genome Biology Unit, European Molecular Biology Laboratory (EMBL), Heidelberg, Germany.

Cell Biology and Biophysics Unit, EMBL, Heidelberg, Germany.

出版信息

Nat Chem Biol. 2022 Oct;18(10):1104-1114. doi: 10.1038/s41589-022-01062-y. Epub 2022 Jul 21.

Abstract

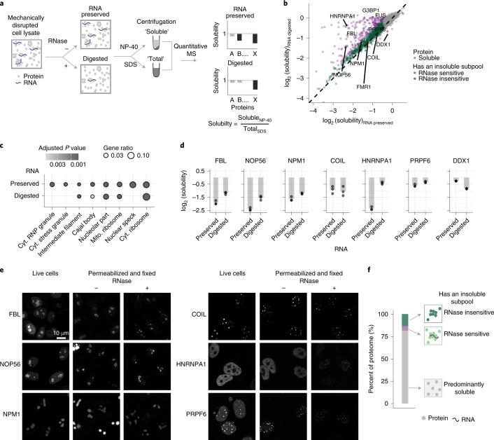
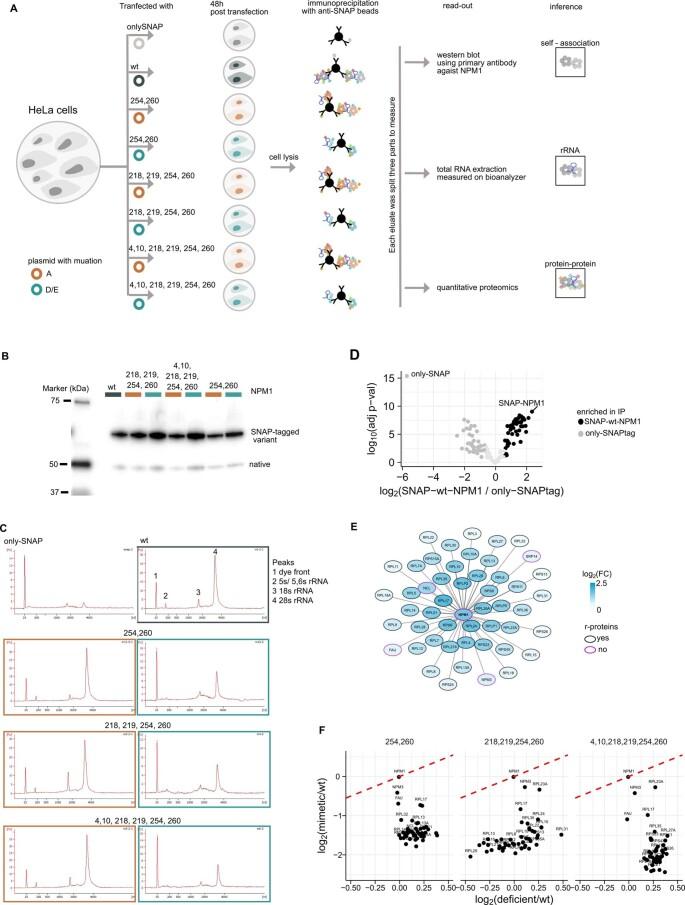
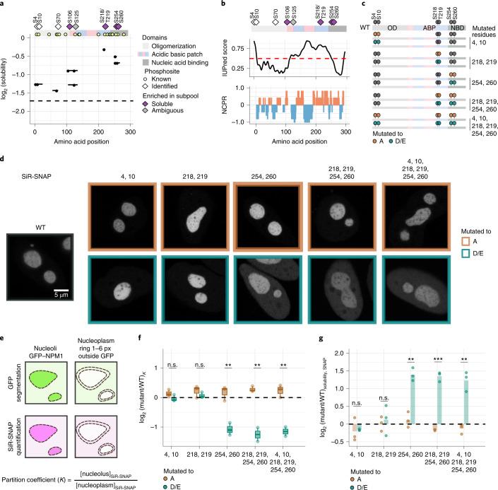
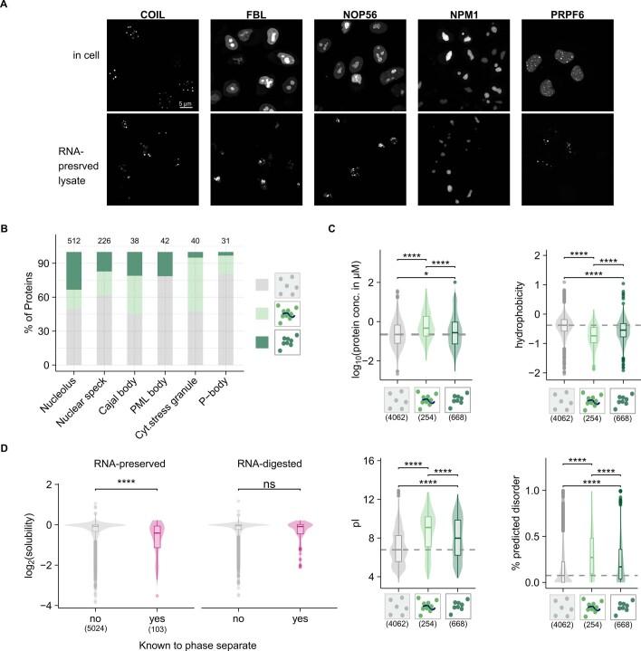
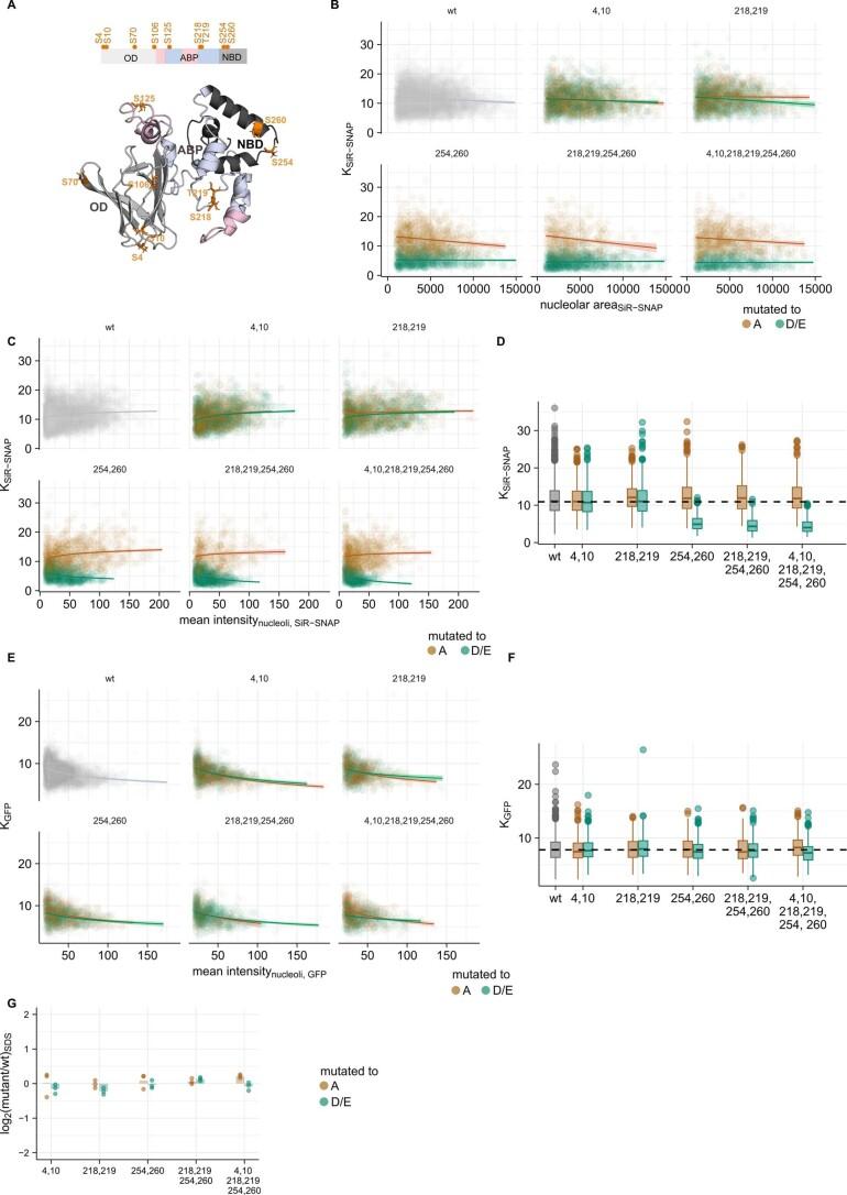
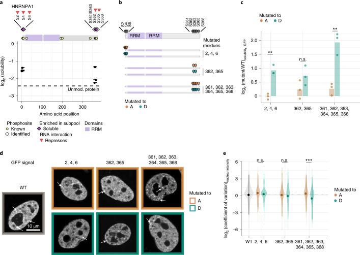
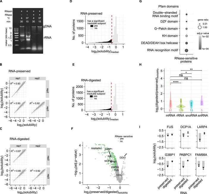
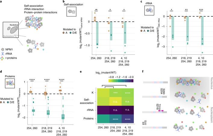
Reversible protein phosphorylation is an important mechanism for regulating (dis)assembly of biomolecular condensates. However, condensate-specific phosphosites remain largely unknown, thereby limiting our understanding of the underlying mechanisms. Here, we combine solubility proteome profiling with phosphoproteomics to quantitatively map several hundred phosphosites enriched in either soluble or condensate-bound protein subpopulations, including a subset of phosphosites modulating protein-RNA interactions. We show that multi-phosphorylation of the C-terminal disordered segment of heteronuclear ribonucleoprotein A1 (HNRNPA1), a key RNA-splicing factor, reduces its ability to locate to nuclear clusters. For nucleophosmin 1 (NPM1), an essential nucleolar protein, we show that phosphorylation of S254 and S260 is crucial for lowering its partitioning to the nucleolus and additional phosphorylation of distal sites enhances its retention in the nucleoplasm. These phosphorylation events decrease RNA and protein interactions of NPM1 to regulate its condensation. Our dataset is a rich resource for systematically uncovering the phosphoregulation of biomolecular condensates.

摘要

可逆蛋白质磷酸化是调节生物分子凝聚体(解)组装的重要机制。然而,凝聚体特异性磷酸化位点在很大程度上仍然未知,从而限制了我们对潜在机制的理解。在这里,我们将可溶性蛋白质组谱分析与磷酸蛋白质组学相结合,定量绘制了数百个富含可溶性或凝聚体结合蛋白亚群的磷酸化位点,包括调节蛋白-RNA 相互作用的磷酸化位点。我们表明,异核核糖核蛋白 A1(HNRNPA1)的 C 末端无规片段的多磷酸化降低了其定位到核簇的能力,HNRNPA1 是一种关键的 RNA 剪接因子。对于核仁磷酸蛋白 1(NPM1),一种必需的核仁蛋白,我们表明 S254 和 S260 的磷酸化对于降低其向核仁的分配至关重要,并且远端位点的额外磷酸化增强了其在核质中的保留。这些磷酸化事件减少了 NPM1 的 RNA 和蛋白质相互作用,从而调节其凝聚。我们的数据集是系统揭示生物分子凝聚体磷酸化调控的丰富资源。

https://cdn.ncbi.nlm.nih.gov/pmc/blobs/f828/9512703/722cf74d7de4/41589_2022_1062_Fig1_HTML.jpg

文献AI研究员

20分钟写一篇综述,助力文献阅读效率提升50倍。

立即体验

用中文搜PubMed

大模型驱动的PubMed中文搜索引擎

马上搜索

文档翻译

学术文献翻译模型,支持多种主流文档格式。

立即体验