Suppr超能文献

GFP 转基因恒河猴的克隆和碱基编辑及脱靶分析。

Cloning and base editing of GFP transgenic rhesus monkey and off-target analysis.

机构信息

State Key Laboratory of Primate Biomedical Research, Institute of Primate Translational Medicine, Kunming University of Science and Technology, Kunming, Yunnan 650500, China.

Faculty of Life Science and Technology, Kunming University of Science and Technology, Kunming, Yunnan 650500, China.

出版信息

Sci Adv. 2022 Jul 22;8(29):eabo3123. doi: 10.1126/sciadv.abo3123.

Abstract

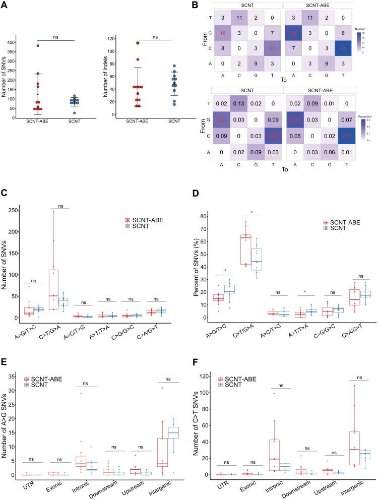
We report the cloning of a 12-year-old transgenic green fluorescent protein (GFP) monkey by somatic cell nuclear transfer (SCNT) and base editing of the embryos, accompanied with safety evaluation of adenine base editors (ABEs). We first show the ability of ABEmax to silence GFP through A-to-G editing of the GFP sequence in 293T cells. Subsequently, using donor cells from a monkey expressing GFP, we have successfully generated 207 ABEmax-edited (SCNT-ABE) and 87 wild-type (SCNT) embryos for embryo transfer, genotyping, and genome and transcriptome analysis. SCNT-ABE and SCNT embryos are compared for off-target analysis without the interference of genetic variants using a new method named as OA-SCNT. ABEmax does not induce obvious off-target DNA mutations but induces widespread off-target RNA mutations, 35% of which are exonic, in edited monkey embryos. These results provide important references for clinical application of ABE.

摘要

我们通过体细胞核移植(SCNT)和胚胎的碱基编辑克隆了一只 12 岁的转基因绿色荧光蛋白(GFP)猴,并对腺嘌呤碱基编辑器(ABEs)进行了安全性评估。我们首先展示了 ABEmax 通过在 293T 细胞中对 GFP 序列进行 A 到 G 的编辑来沉默 GFP 的能力。随后,使用来自表达 GFP 的猴子的供体细胞,我们成功地生成了 207 个 ABEmax 编辑的(SCNT-ABE)和 87 个野生型(SCNT)胚胎用于胚胎移植、基因分型以及基因组和转录组分析。使用一种名为 OA-SCNT 的新方法,在没有遗传变异干扰的情况下,对 SCNT-ABE 和 SCNT 胚胎进行了脱靶分析。ABEmax 不会诱导明显的脱靶 DNA 突变,但会在编辑的猴胚胎中诱导广泛的脱靶 RNA 突变,其中 35%是外显子的。这些结果为 ABE 的临床应用提供了重要参考。

https://cdn.ncbi.nlm.nih.gov/pmc/blobs/7a29/9307242/800059a492d3/sciadv.abo3123-f1.jpg

文献AI研究员

20分钟写一篇综述,助力文献阅读效率提升50倍。

立即体验

用中文搜PubMed

大模型驱动的PubMed中文搜索引擎

马上搜索

文档翻译

学术文献翻译模型,支持多种主流文档格式。

立即体验