Suppr超能文献

原位和异位胰腺癌细胞小鼠模型表现出不同的免疫微环境,并对免疫治疗有不同的反应。

Orthotopic and Heterotopic Murine Models of Pancreatic Cancer Exhibit Different Immunological Microenvironments and Different Responses to Immunotherapy.

机构信息

Department of pathology, Changhai Hospital, Navy Medical University, Shanghai, China.

Institute of Organ Transplantation, Changzheng Hospital, Navy Medical University, Shanghai, China.

出版信息

Front Immunol. 2022 Jul 7;13:863346. doi: 10.3389/fimmu.2022.863346. eCollection 2022.

Abstract

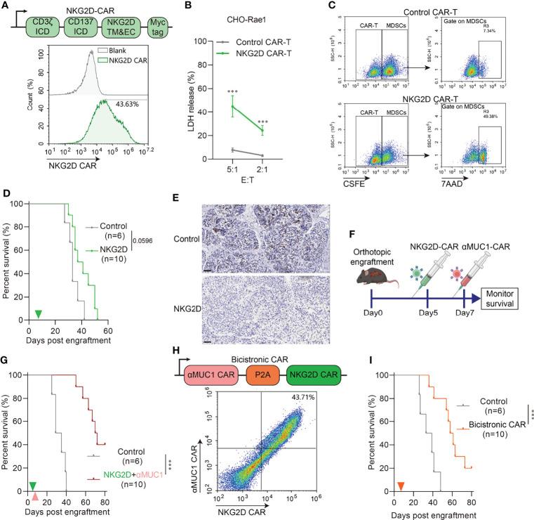
For decades, tumor-bearing murine models established using tumor cell lines have been the most commonly used models to study human cancers. Even though there are several studies reported that implant sites caused disparities in tumor behaviors, few of them illuminated the positional effect on immunotherapy. Herein, we describe surgical techniques for a novel orthotopic implantation of syngeneic pancreatic ductal adenocarcinoma (PDAC) tissue slices. This method has a high success modeling rate and stable growth kinetics, which makes it useful for testing novel therapeutics. Pathological examination indicated that the orthotopic tumor displayed poor vascularization, desmoplastic stromal reaction, and a highly immunosuppressive tumor microenvironment. This unique microenvironment resulted in limited response to PD1/CTLA4 blockade therapy and anti-MUC1 (αMUC1) CAR-T transfer treatment. To reverse the suppressive tumor microenvironment, we developed gene modified T-cells bearing a chimeric receptor in which activating receptor NKG2D fused to intracellular domains of 4-1BB and CD3ζ (NKG2D CAR). The NKG2D CAR-T cells target myeloid-derived suppressor cells (MDSCs), which overexpress Rae1 (NKG2D ligands) within the TME. Results indicated that NKG2D CAR-T cells eliminated MDSCs and improved antitumor activity of subsequently infused CAR-T cells. Moreover, we generated a bicistronic CAR-T, including αMUC1 CAR and NKG2D CAR separated by a P2A element. Treatment with the dual targeted bicistronic CAR-T cells also resulted in prolonged survival of orthotopic model mice. In summary, this study describes construction of a novel orthotopic PDAC model through implantation of tissue slices and discusses resistance to immunotherapy from the perspective of a PDAC microenvironment. Based on the obtained results, it is evident that elimination MDSCs by NKG2D CAR could rescue the impaired CAR-T cell activity.

摘要

几十年来,使用肿瘤细胞系建立的荷瘤小鼠模型一直是研究人类癌症最常用的模型。尽管有几项研究报告称植入部位会导致肿瘤行为的差异,但很少有研究阐明其对免疫治疗的位置效应。在此,我们描述了一种用于同种异体胰腺导管腺癌 (PDAC) 组织切片的新的原位植入的手术技术。这种方法具有很高的建模成功率和稳定的生长动力学,使其可用于测试新的治疗方法。病理检查表明,原位肿瘤血管化不良、纤维母细胞反应明显且肿瘤微环境高度免疫抑制。这种独特的微环境导致对 PD1/CTLA4 阻断治疗和抗-MUC1(αMUC1)CAR-T 转移治疗的反应有限。为了逆转抑制性肿瘤微环境,我们开发了携带嵌合受体的基因修饰 T 细胞,该受体将激活受体 NKG2D 与 4-1BB 和 CD3ζ 的细胞内结构域融合(NKG2D CAR)。NKG2D CAR-T 细胞靶向髓系来源的抑制细胞(MDSCs),其在 TME 中过度表达 Rae1(NKG2D 配体)。结果表明,NKG2D CAR-T 细胞消除了 MDSCs,并改善了随后输注的 CAR-T 细胞的抗肿瘤活性。此外,我们生成了一种双顺反子 CAR-T,包括由 P2A 元件分隔的αMUC1 CAR 和 NKG2D CAR。用双靶向双顺反子 CAR-T 细胞治疗也导致荷瘤模型小鼠的生存期延长。总之,本研究通过植入组织切片构建了一种新的 PDAC 原位模型,并从 PDAC 微环境的角度讨论了免疫治疗的耐药性。基于获得的结果,显然 NKG2D CAR 消除 MDSCs 可以挽救受损的 CAR-T 细胞活性。

https://cdn.ncbi.nlm.nih.gov/pmc/blobs/a139/9302770/02fc7bf37563/fimmu-13-863346-g001.jpg

文献AI研究员

20分钟写一篇综述,助力文献阅读效率提升50倍。

立即体验

用中文搜PubMed

大模型驱动的PubMed中文搜索引擎

马上搜索

文档翻译

学术文献翻译模型,支持多种主流文档格式。

立即体验