Suppr超能文献

通过选择性抑制 Pin1 在癌症相关成纤维细胞和 T 淋巴细胞中的活性来消除胰腺肿瘤。

Pancreatic tumor eradication via selective Pin1 inhibition in cancer-associated fibroblasts and T lymphocytes engagement.

机构信息

Department of Thyroid and Parathyroid Surgery, West China Hospital, Sichuan University, Chengdu, China.

Laboratory of Thyroid and Parathyroid diseases, Frontiers Science Center for Disease-Related Molecular Network, West China Hospital, Sichuan University, Chengdu, China.

出版信息

Nat Commun. 2022 Jul 25;13(1):4308. doi: 10.1038/s41467-022-31928-7.

Abstract

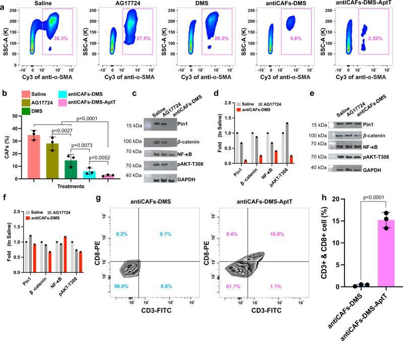
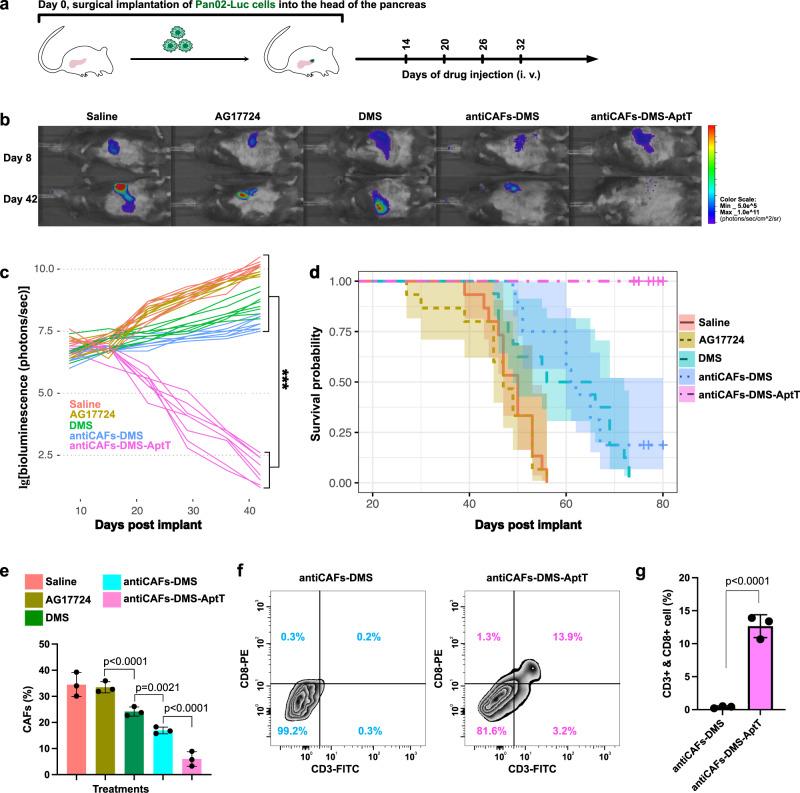
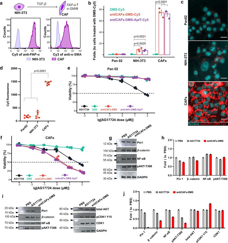
Cancer associated fibroblasts (CAFs) support tumors via multiple mechanisms, including maintaining the immunosuppressive tumor microenvironment and limiting infiltration of immune cells. The prolyl isomerase Pin1, whose overexpression in CAFs has not been fully profiled yet, plays critical roles in tumor initiation and progression. To decipher effects of selective Pin1 inhibition in CAFs on pancreatic cancer, here we formulate a DNA-barcoded micellular system (DMS) encapsulating the Pin1 inhibitor AG17724. DMS functionalized with CAF-targeting anti-FAP-α antibodies (antiCAFs-DMS) can selectively inhibit Pin1 in CAFs, leading to efficacious but transient tumor growth inhibition. We further integrate DNA aptamers (AptT), which can engage CD8+ T lymphocytes, to obtain a bispecific antiCAFs-DMS-AptT system. AntiCAFs-DMS-AptT inhibits tumor growth in subcutaneous and orthotopic pancreatic cancer models.

摘要

癌症相关成纤维细胞(CAFs)通过多种机制支持肿瘤,包括维持免疫抑制性肿瘤微环境和限制免疫细胞浸润。脯氨酰异构酶 Pin1 的过表达在 CAFs 中尚未得到充分研究,但其在肿瘤的发生和发展中起着关键作用。为了阐明选择性 Pin1 抑制在 CAFs 中对胰腺癌的影响,我们在这里构建了一种包含 Pin1 抑制剂 AG17724 的 DNA 编码胶束系统(DMS)。用靶向 CAF 的抗 FAP-α 抗体(antiCAFs-DMS)功能化的 DMS 可以选择性地抑制 CAFs 中的 Pin1,从而有效但短暂地抑制肿瘤生长。我们进一步整合了可以与 CD8+T 淋巴细胞结合的 DNA 适体(AptT),以获得双特异性 antiCAFs-DMS-AptT 系统。antiCAFs-DMS-AptT 抑制皮下和原位胰腺癌模型中的肿瘤生长。

https://cdn.ncbi.nlm.nih.gov/pmc/blobs/d0ec/9314377/2fa70c60b74c/41467_2022_31928_Fig1_HTML.jpg

文献AI研究员

20分钟写一篇综述,助力文献阅读效率提升50倍。

立即体验

用中文搜PubMed

大模型驱动的PubMed中文搜索引擎

马上搜索

文档翻译

学术文献翻译模型,支持多种主流文档格式。

立即体验