Suppr超能文献

保留淋巴的治疗序贯免疫检查点抑制在头颈部鳞状细胞癌中释放 cDC1 依赖性抗肿瘤免疫。

Lymphatic-preserving treatment sequencing with immune checkpoint inhibition unleashes cDC1-dependent antitumor immunity in HNSCC.

机构信息

Department of Otolaryngology-Head and Neck Surgery, UC San Diego School of Medicine, San Diego, CA, USA.

Moores Cancer Center, UC San Diego, La Jolla, CA, USA.

出版信息

Nat Commun. 2022 Jul 25;13(1):4298. doi: 10.1038/s41467-022-31941-w.

Abstract

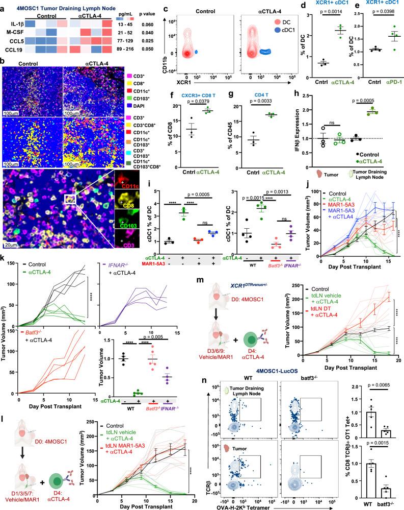
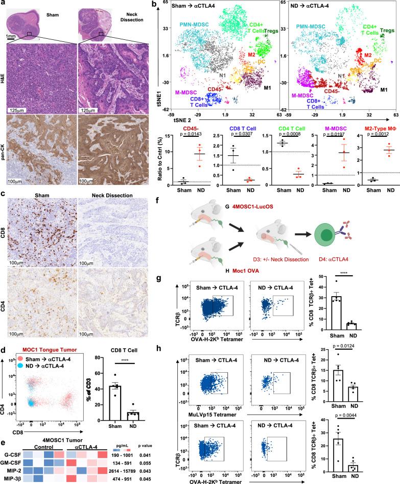
Despite the promise of immune checkpoint inhibition (ICI), therapeutic responses remain limited. This raises the possibility that standard of care treatments delivered in concert may compromise the tumor response. To address this, we employ tobacco-signature head and neck squamous cell carcinoma murine models in which we map tumor-draining lymphatics and develop models for regional lymphablation with surgery or radiation. We find that lymphablation eliminates the tumor ICI response, worsening overall survival and repolarizing the tumor- and peripheral-immune compartments. Mechanistically, within tumor-draining lymphatics, we observe an upregulation of conventional type I dendritic cells and type I interferon signaling and show that both are necessary for the ICI response and lost with lymphablation. Ultimately, we provide a mechanistic understanding of how standard oncologic therapies targeting regional lymphatics impact the tumor response to immune-oncology therapy in order to define rational, lymphatic-preserving treatment sequences that mobilize systemic antitumor immunity, achieve optimal tumor responses, control regional metastatic disease, and confer durable antitumor immunity.

摘要

尽管免疫检查点抑制 (ICI) 有一定疗效,但治疗反应仍然有限。这就提出了一个可能性,即联合使用标准治疗方法可能会影响肿瘤的反应。为了解决这个问题,我们使用烟草特征头颈部鳞状细胞癌小鼠模型,在这些模型中,我们对肿瘤引流的淋巴管进行了绘图,并通过手术或放射来开发区域性淋巴结清除的模型。我们发现淋巴结清除消除了肿瘤 ICI 反应,从而恶化了整体生存率并使肿瘤和外周免疫区室发生极化。从机制上讲,在肿瘤引流的淋巴管中,我们观察到传统的 I 型树突状细胞和 I 型干扰素信号的上调,并表明两者对于 ICI 反应都是必需的,并且随着淋巴结清除而丢失。最终,我们提供了一种机制理解,即针对区域性淋巴结的标准肿瘤治疗方法如何影响免疫肿瘤治疗对肿瘤的反应,以便确定合理的、保留淋巴管的治疗序列,这些序列可以调动全身抗肿瘤免疫,实现最佳的肿瘤反应,控制区域性转移性疾病,并提供持久的抗肿瘤免疫。

https://cdn.ncbi.nlm.nih.gov/pmc/blobs/977d/9314425/98a9d5b0cb7f/41467_2022_31941_Fig1_HTML.jpg

文献AI研究员

20分钟写一篇综述,助力文献阅读效率提升50倍。

立即体验

用中文搜PubMed

大模型驱动的PubMed中文搜索引擎

马上搜索

文档翻译

学术文献翻译模型,支持多种主流文档格式。

立即体验