Suppr超能文献

X 连锁性视网膜劈裂症小鼠模型进展早期的视网膜蛋白质组学改变和联合转录组-蛋白质组学分析。

Retinal Proteomic Alterations and Combined Transcriptomic-Proteomic Analysis in the Early Stages of Progression of a Mouse Model of X-Linked Retinoschisis.

机构信息

Henan Eye Institute, Henan Eye Hospital, People's Hospital of Zhengzhou University, Henan Provincial People's Hospital, Zhengzhou 450003, China.

Branch of National Clinical Research Center for Ocular Disease, Henan Provincial People's Hospital, Zhengzhou 450003, China.

出版信息

Cells. 2022 Jul 8;11(14):2150. doi: 10.3390/cells11142150.

Abstract

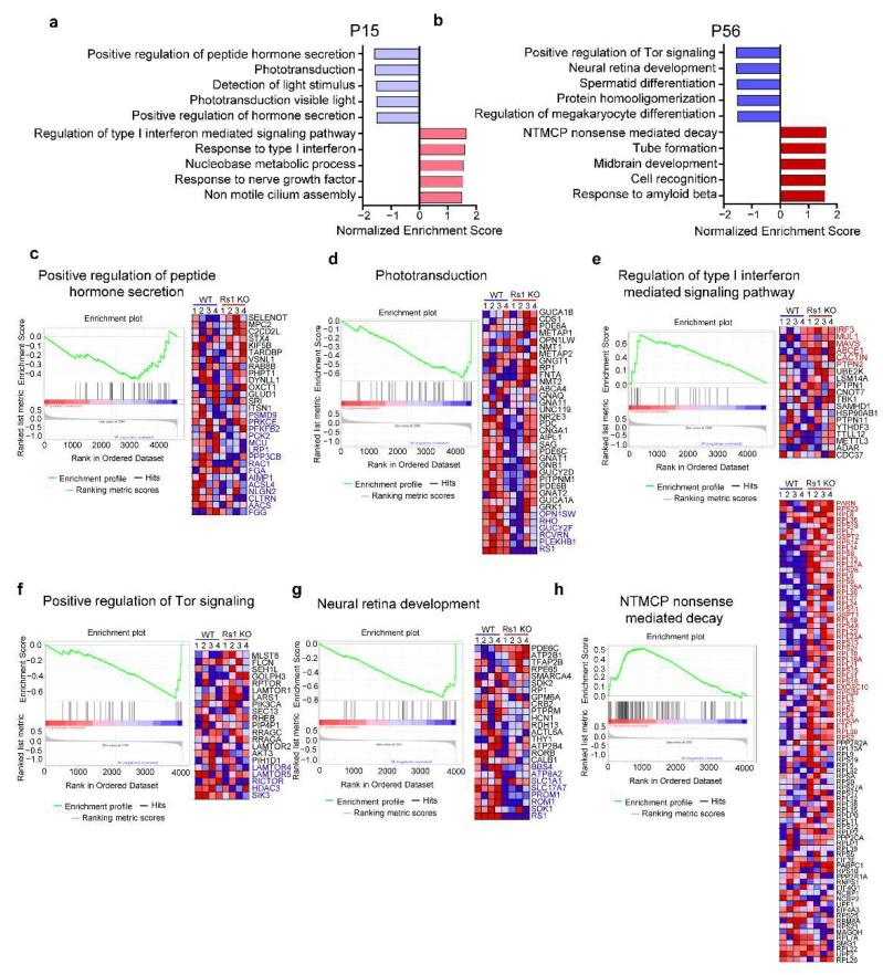
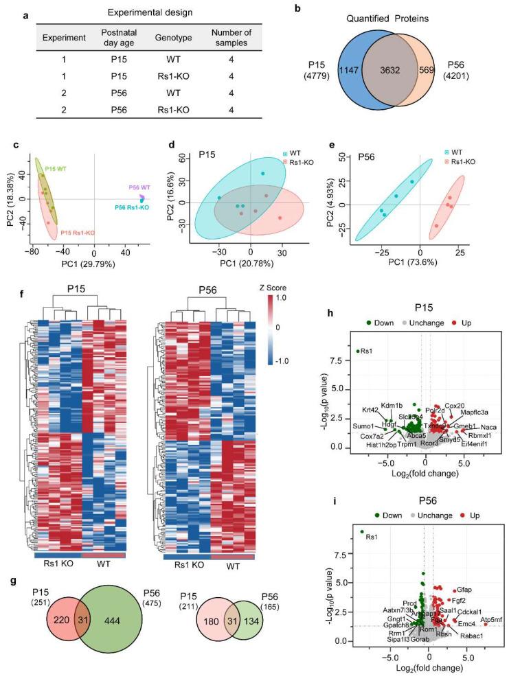
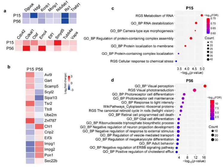
X-linked retinoschisis (XLRS) is among the most commonly inherited degenerative retinopathies. XLRS is caused by functional impairment of RS1. However, the molecular mechanisms underlying RS1 malfunction remain largely uncharacterized. Here, we performed a data-independent acquisition-mass spectrometry-based proteomic analysis in RS1-null mouse retina with different postal days (Ps), including the onset (P15) and early progression stage (P56). Gene set enrichment analysis showed that type I interferon-mediated signaling was upregulated and photoreceptor proteins responsible for detection of light stimuli were downregulated at P15. Positive regulation of Tor signaling was downregulated and nuclear transcribed mRNA catabolic process nonsense-mediated decay was upregulated at P56. Moreover, the differentially expressed proteins at P15 were enriched in metabolism of RNA and RNA destabilization. A broader subcellular localization distribution and enriched proteins in visual perception and phototransduction were evident at P56. Combined transcriptomic-proteomic analysis revealed that functional impairments, including detection of visible light, visual perception, and visual phototransduction, occurred at P21 and continued until P56. Our work provides insights into the molecular mechanisms underlying the onset and progression of an XLRS mouse model during the early stages, thus enhancing the understanding of the mechanism of XLRS.

摘要

X 连锁性视网膜炎劈裂(XLRS)是最常见的遗传性退行性视网膜病变之一。XLRS 是由 RS1 的功能障碍引起的。然而,RS1 功能障碍的分子机制在很大程度上仍未被阐明。在这里,我们对具有不同邮政日(Ps)的 RS1 缺失型小鼠视网膜进行了基于无标记数据采集-质谱的蛋白质组学分析,包括发病(P15)和早期进展阶段(P56)。基因集富集分析表明,I 型干扰素介导的信号通路在 P15 时上调,负责检测光刺激的光感受器蛋白下调。Tor 信号的正调控下调,核转录 mRNA 分解代谢过程无意义介导的衰减上调在 P56 时上调。此外,P15 时差异表达的蛋白质富集在 RNA 代谢和 RNA 不稳定中。在 P56 时,更广泛的亚细胞定位分布和富含视觉感知和光转导的蛋白质更为明显。综合转录组-蛋白质组学分析表明,包括可见光检测、视觉感知和视觉光转导在内的功能障碍在 P21 时发生,并持续到 P56。我们的工作为早期 XLRS 小鼠模型的发病和进展的分子机制提供了深入了解,从而增强了对 XLRS 机制的理解。

https://cdn.ncbi.nlm.nih.gov/pmc/blobs/10b3/9321393/e01ed05c07c8/cells-11-02150-g001.jpg

文献AI研究员

20分钟写一篇综述,助力文献阅读效率提升50倍。

立即体验

用中文搜PubMed

大模型驱动的PubMed中文搜索引擎

马上搜索

文档翻译

学术文献翻译模型,支持多种主流文档格式。

立即体验