Suppr超能文献

周期性缺氧诱导肥大细胞转录组变化,导致 FcεRI 交联后表现出高反应性表型。

Cyclic Hypoxia Induces Transcriptomic Changes in Mast Cells Leading to a Hyperresponsive Phenotype after FcεRI Cross-Linking.

机构信息

Departamento de Farmacobiología, Centro de Investigación y de Estudios Avanzados (Cinvestav), Unidad Sede Sur. Calzada de los Tenorios No. 235, Col. Granjas Coapa, Tlalpan, Mexico City 14330, Mexico.

出版信息

Cells. 2022 Jul 19;11(14):2239. doi: 10.3390/cells11142239.

Abstract

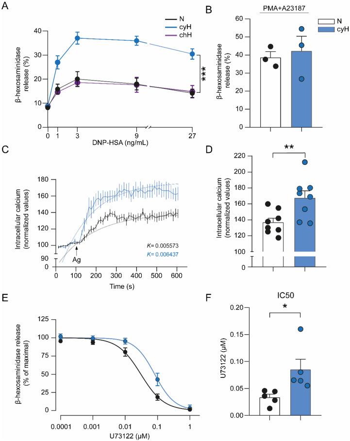
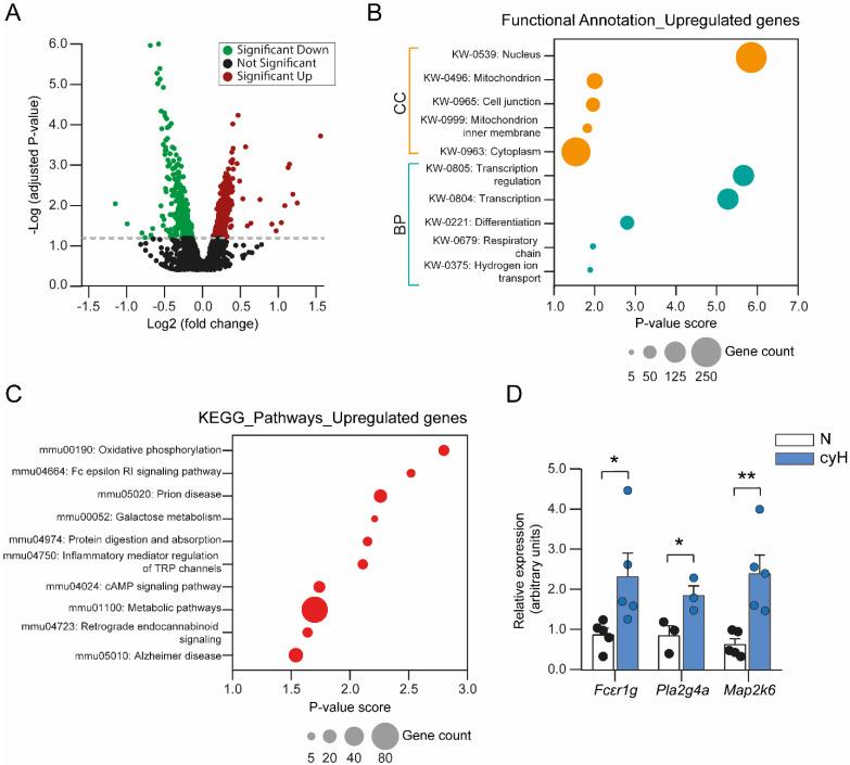
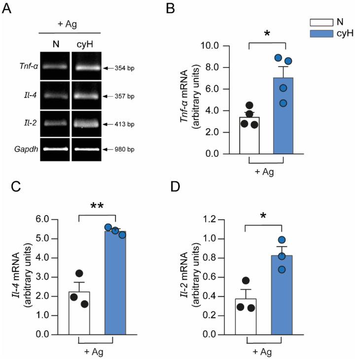
Mast cells (MCs) play important roles in tumor development, executing pro- or antitumoral functions depending on tumor type and tumor microenvironment (TME) conditions. Cyclic hypoxia (cyH) is a common feature of TME since tumor blood vessels fail to provide a continuous supply of oxygen to the tumor mass. Here, we hypothesized that the localization of MCs in cyH regions within solid tumors could modify their transcriptional profile and activation parameters. Using confocal microscopy, we found an important number of MCs in cyH zones of murine melanoma B16-F1 tumors. Applying microarray analysis to examine the transcriptome of murine bone-marrow-derived MCs (BMMCs) exposed to interleaved cycles of hypoxia and re-oxygenation, we identified altered expression of 2512 genes. Functional enrichment analysis revealed that the transcriptional signature of MCs exposed to cyH is associated with oxidative phosphorylation and the FcεRI signaling pathway. Interestingly, FcεRI-dependent degranulation, calcium mobilization, and PLC-γ activity, as well as , , and gene expression after IgE/antigen challenge were increased in BMMCs exposed to cyH compared with those maintained in normoxia. Taken together, our findings indicate that cyH causes an important phenotypic change in MCs that should be considered in the design of inflammation-targeted therapies to control tumor growth.

摘要

肥大细胞(MCs)在肿瘤发展中发挥重要作用,根据肿瘤类型和肿瘤微环境(TME)条件,执行促肿瘤或抗肿瘤功能。周期性缺氧(cyH)是 TME 的一个常见特征,因为肿瘤血管无法为肿瘤组织提供持续的氧气供应。在这里,我们假设 MCs 在实体瘤 cyH 区域的定位可以改变它们的转录谱和激活参数。使用共聚焦显微镜,我们发现小鼠黑色素瘤 B16-F1 肿瘤的 cyH 区域存在大量 MCs。应用微阵列分析来检查暴露于缺氧和再氧化交替循环的小鼠骨髓来源的 MCs(BMMCs)的转录组,我们鉴定出 2512 个基因的表达发生改变。功能富集分析显示,暴露于 cyH 的 MCs 的转录特征与氧化磷酸化和 FcεRI 信号通路有关。有趣的是,与在常氧条件下维持的细胞相比,暴露于 cyH 的 BMMCs 中 FcεRI 依赖性脱颗粒、钙动员和 PLC-γ 活性以及 、 和 基因表达在 IgE/抗原挑战后增加。综上所述,我们的研究结果表明,cyH 导致 MCs 发生重要的表型变化,在设计针对炎症的治疗方法以控制肿瘤生长时应考虑这一变化。

https://cdn.ncbi.nlm.nih.gov/pmc/blobs/3d10/9319477/f245f9769b85/cells-11-02239-g001.jpg

文献AI研究员

20分钟写一篇综述,助力文献阅读效率提升50倍。

立即体验

用中文搜PubMed

大模型驱动的PubMed中文搜索引擎

马上搜索

文档翻译

学术文献翻译模型,支持多种主流文档格式。

立即体验