Suppr超能文献

葛根素通过AMPK/PGC1α/Nrf2通路减轻大鼠蛛网膜下腔出血后的氧化应激和铁死亡

Puerarin Attenuates Oxidative Stress and Ferroptosis via AMPK/PGC1α/Nrf2 Pathway after Subarachnoid Hemorrhage in Rats.

作者信息

Huang Yi, Wu Honggang, Hu Yongmei, Zhou Chenhui, Wu Jiawei, Wu Yiwen, Wang Haifeng, Lenahan Cameron, Huang Lei, Nie Sheng, Gao Xiang, Sun Jie

机构信息

Department of Neurosurgery, Ningbo First Hospital, Ningbo Hospital, Zhejiang University School of Medicine, Ningbo 315010, China.

Department of Physiology and Pharmacology, Loma Linda University, Loma Linda, CA 92350, USA.

出版信息

Antioxidants (Basel). 2022 Jun 27;11(7):1259. doi: 10.3390/antiox11071259.

Abstract

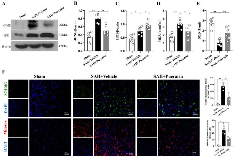
Puerarin was shown to exert anti-oxidative and anti-ferroptosis effects in multiple diseases. The goal of this study was to explore the neuroprotective effect of puerarin on early brain injury (EBI) after subarachnoid hemorrhage (SAH) in rats. A total of 177 adult male Sprague Dawley rats were used. SAH was included via endovascular perforation. Intranasal puerarin or intracerebroventricular dorsomorphin (AMPK inhibitor) and SR18292 (PGC1α inhibitor) were administered. The protein levels of pAMPK, PGC1α, Nrf2, 4HNE, HO1, MDA, ACSL4, GSSG, and iron concentration in the ipsilateral hemisphere were significantly increased, whereas SOD, GPX4, and GSH were decreased at 24 h after SAH. Moreover, puerarin treatment significantly increased the protein levels of pAMPK, PGC1α, Nrf2, HO1, SOD, GPX4, and GSH, but decreased the levels of 4HNE, MDA, ACSL4, GSSG, and iron concentration in the ipsilateral hemisphere at 24 h after SAH. Dorsomorphin or SR18292 partially abolished the beneficial effects of puerarin exerted on neurological dysfunction, oxidative stress injury, and ferroptosis. In conclusion, puerarin improved neurobehavioral impairments and attenuated oxidative-stress-induced brain ferroptosis after SAH in rats. The neuroprotection acted through the activation of the AMPK/PGC1α/Nrf2-signaling pathway. Thus, puerarin may serve as new therapeutics against EBI in SAH patients.

摘要

葛根素已被证明在多种疾病中具有抗氧化和抗铁死亡作用。本研究的目的是探讨葛根素对大鼠蛛网膜下腔出血(SAH)后早期脑损伤(EBI)的神经保护作用。共使用了177只成年雄性Sprague Dawley大鼠。通过血管内穿孔造成SAH。给予经鼻葛根素或脑室内注射 Dorsomorphin(AMPK抑制剂)和SR18292(PGC1α抑制剂)。SAH后24小时,同侧半球中磷酸化AMPK、PGC1α、Nrf2、4 - 羟基壬烯醛(4HNE)、血红素加氧酶1(HO1)、丙二醛(MDA)、长链脂酰辅酶A合成酶4(ACSL4)、氧化型谷胱甘肽(GSSG)的蛋白水平显著升高,而超氧化物歧化酶(SOD)、谷胱甘肽过氧化物酶4(GPX4)和还原型谷胱甘肽(GSH)水平降低。此外,葛根素治疗显著提高了SAH后24小时同侧半球中磷酸化AMPK、PGC1α、Nrf2、HO1、SOD、GPX4和GSH的蛋白水平,但降低了4HNE、MDA、ACSL4、GSSG的水平以及铁浓度。Dorsomorphin或SR18292部分消除了葛根素对神经功能障碍、氧化应激损伤和铁死亡的有益作用。总之,葛根素改善了大鼠SAH后的神经行为损伤,并减轻了氧化应激诱导的脑铁死亡。其神经保护作用通过激活AMPK/PGC1α/Nrf2信号通路发挥。因此,葛根素可能成为治疗SAH患者EBI的新疗法。

https://cdn.ncbi.nlm.nih.gov/pmc/blobs/0ef2/9312059/1342e737bf1d/antioxidants-11-01259-g001.jpg

文献AI研究员

20分钟写一篇综述,助力文献阅读效率提升50倍。

立即体验

用中文搜PubMed

大模型驱动的PubMed中文搜索引擎

马上搜索

文档翻译

学术文献翻译模型,支持多种主流文档格式。

立即体验