Suppr超能文献

聚苯乙烯纳米颗粒通过自噬激活和线粒体功能障碍在SHSY-5Y细胞中诱导神经毒性作用。

PS-NPs Induced Neurotoxic Effects in SHSY-5Y Cells via Autophagy Activation and Mitochondrial Dysfunction.

作者信息

Tang Qisheng, Li Tianwen, Chen Kezhu, Deng Xiangyang, Zhang Quan, Tang Hailiang, Shi Zhifeng, Zhu Tongming, Zhu Jianhong

机构信息

Department of Neurosurgery, Huashan Hospital, Shanghai Medical College, Fudan University, National Center for Neurological Disorders, National Key Laboratory for Medical Neurobiology, Institutes of Brain Science, Shanghai Key Laboratory of Brain Function and Regeneration, MOE Frontiers Center for Brain Science, 12 Wulumuqi Zhong Rd., Shanghai 200040, China.

出版信息

Brain Sci. 2022 Jul 20;12(7):952. doi: 10.3390/brainsci12070952.

Abstract

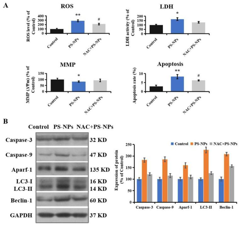
Polystyrene nanoparticles (PS-NPs) are organic pollutants that are widely detected in the environment and organisms, posing potential threats to both ecosystems and human health. PS-NPs have been proven to penetrate the blood-brain barrier and increase the incidence of neurodegenerative diseases. However, information relating to the pathogenic molecular mechanism is still unclear. This study investigated the neurotoxicity and regulatory mechanisms of PS-NPs in human neuroblastoma SHSY-5Y cells. The results show that PS-NPs caused obvious mitochondrial damages, as evidenced by inhibited cell proliferation, increased lactate dehydrogenase release, stimulated oxidative stress responses, elevated Ca level and apoptosis, and reduced mitochondrial membrane potential and adenosine triphosphate levels. The increased release of cytochrome c and the overexpression of apoptosis-related proteins apoptotic protease activating factor-1 (Apaf-1), cysteinyl aspartate specific proteinase-3 (caspase-3), and caspase-9 indicate the activation of the mitochondrial apoptosis pathway. In addition, the upregulation of autophagy markers light chain 3-II (LC3-II), Beclin-1, and autophagy-related protein (Atg) 5/12/16L suggests that PS-NPs could promote autophagy in SHSY-5Y cells. The RNA interference of Beclin-1 confirms the regulatory role of autophagy in PS-NP-induced neurotoxicity. The administration of antioxidant N-acetylcysteine (NAC) significantly attenuated the cytotoxicity and autophagy activation induced by PS-NP exposure. Generally, PS-NPs could induce neurotoxicity in SHSY-5Y cells via autophagy activation and mitochondria dysfunction, which was modulated by mitochondrial oxidative stress. Mitochondrial damages caused by oxidative stress could potentially be involved in the pathological mechanisms for PS-NP-induced neurodegenerative diseases.

摘要

聚苯乙烯纳米颗粒(PS-NPs)是环境和生物体中广泛检测到的有机污染物,对生态系统和人类健康都构成潜在威胁。已证实PS-NPs可穿透血脑屏障并增加神经退行性疾病的发病率。然而,有关致病分子机制的信息仍不清楚。本研究调查了PS-NPs对人神经母细胞瘤SHSY-5Y细胞的神经毒性和调控机制。结果表明,PS-NPs导致明显的线粒体损伤,表现为细胞增殖受抑制、乳酸脱氢酶释放增加、氧化应激反应受刺激、钙水平升高和细胞凋亡,以及线粒体膜电位和三磷酸腺苷水平降低。细胞色素c释放增加以及凋亡相关蛋白凋亡蛋白酶激活因子-1(Apaf-1)、半胱天冬酶-3(caspase-3)和半胱天冬酶-9的过表达表明线粒体凋亡途径被激活。此外,自噬标志物轻链3-II(LC3-II)、Beclin-1和自噬相关蛋白(Atg)5/12/16L的上调表明PS-NPs可促进SHSY-5Y细胞中的自噬。Beclin-1的RNA干扰证实了自噬在PS-NP诱导的神经毒性中的调控作用。给予抗氧化剂N-乙酰半胱氨酸(NAC)可显著减轻PS-NP暴露诱导的细胞毒性和自噬激活。总体而言,PS-NPs可通过自噬激活和线粒体功能障碍在SHSY-5Y细胞中诱导神经毒性,这一过程受线粒体氧化应激调节。氧化应激引起的线粒体损伤可能参与了PS-NP诱导的神经退行性疾病的病理机制。

https://cdn.ncbi.nlm.nih.gov/pmc/blobs/f4f4/9321807/d6ebfc5109c4/brainsci-12-00952-g001.jpg

文献AI研究员

20分钟写一篇综述,助力文献阅读效率提升50倍。

立即体验

用中文搜PubMed

大模型驱动的PubMed中文搜索引擎

马上搜索

文档翻译

学术文献翻译模型,支持多种主流文档格式。

立即体验