Suppr超能文献

趋化因子CCL4通过MEK/ERK/STAT3途径刺激口腔鳞状细胞癌中血管生成素-2的表达和血管生成。

The Chemokine CCL4 Stimulates Angiopoietin-2 Expression and Angiogenesis via the MEK/ERK/STAT3 Pathway in Oral Squamous Cell Carcinoma.

作者信息

Lu Chien-Chi, Tsai Hsiao-Chi, Yang Dong-Ying, Wang Shih-Wei, Tsai Ming-Hsui, Hua Chun-Hung, Chen Kwei-Jing, Chen Michael Yuan-Chien, Lien Ming-Yu, Tang Chih-Hsin

机构信息

Department of Otorhinolaryngology, China Medical University Hospital, Taichung 404327, Taiwan.

School of Medicine, China Medical University, Taichung 404328, Taiwan.

出版信息

Biomedicines. 2022 Jul 6;10(7):1612. doi: 10.3390/biomedicines10071612.

Abstract

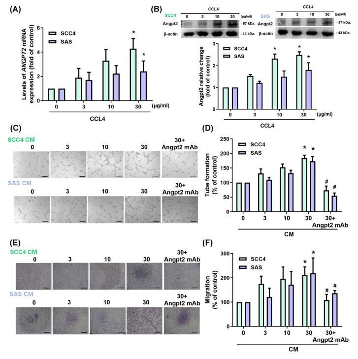
Oral squamous cell carcinoma (OSCC) is a common malignant tumor with a poor prognosis and is a major public health burden in Taiwan. Angiogenesis, the formation of new blood vessels, promotes tumor proliferation, maintenance, and metastasis. Angiopoietin 2 (Angpt2), a mitogen with a strong angiogenic effect, is highly specific to endothelial cells and a key player in angiogenesis. The inflammatory chemokine (C-C motif) ligand 4 (CCL4) is also important in the pathogenesis and progression of cancer. In this study, an analysis of records from The Cancer Genome Atlas (TCGA) database found higher CCL4 expression in oral cancer tissue than in normal healthy tissue. CCL4 treatment of oral cancer cells upregulated Angpt2 expression and stimulated mitogen-activated protein kinase kinase (MEK), extracellular signal-regulated kinase 1/2 (ERK), and signal transducer and activator of transcription 3 (STAT3) phosphorylation. Transfection of oral cancer cells with MEK, ERK, and STAT3 inhibitors and their small interfering RNAs inhibited CCL4-induced promotion of Angpt2 expression and angiogenesis. In a mouse model of OSCC, CCL4-treated cells promoted neovascularization in implanted Matrigel plugs, whereas inhibiting CCL4 expression suppressed Angpt2 expression and angiogenesis. CCL4 shows promise as a new molecular therapeutic target for inhibiting angiogenesis and metastasis in OSCC.

摘要

口腔鳞状细胞癌(OSCC)是一种预后较差的常见恶性肿瘤,也是台湾地区的一项重大公共卫生负担。血管生成,即新血管的形成,促进肿瘤增殖、维持和转移。血管生成素2(Angpt2)是一种具有强大血管生成作用的促分裂原,对内皮细胞具有高度特异性,是血管生成的关键参与者。炎性趋化因子(C-C基序)配体4(CCL4)在癌症的发病机制和进展中也很重要。在本研究中,对癌症基因组图谱(TCGA)数据库记录的分析发现,口腔癌组织中CCL4的表达高于正常健康组织。用CCL4处理口腔癌细胞可上调Angpt2的表达,并刺激丝裂原活化蛋白激酶激酶(MEK)、细胞外信号调节激酶1/2(ERK)和信号转导子及转录激活子3(STAT3)的磷酸化。用MEK、ERK和STAT3抑制剂及其小干扰RNA转染口腔癌细胞可抑制CCL4诱导的Angpt2表达促进和血管生成。在OSCC小鼠模型中,经CCL4处理的细胞促进植入的基质胶栓中的新血管形成,而抑制CCL4表达则抑制Angpt2表达和血管生成。CCL4有望成为抑制OSCC血管生成和转移的新分子治疗靶点。

https://cdn.ncbi.nlm.nih.gov/pmc/blobs/4835/9313364/c400e922a3bb/biomedicines-10-01612-g001.jpg

文献AI研究员

20分钟写一篇综述,助力文献阅读效率提升50倍。

立即体验

用中文搜PubMed

大模型驱动的PubMed中文搜索引擎

马上搜索

文档翻译

学术文献翻译模型,支持多种主流文档格式。

立即体验