Suppr超能文献

JmjC 家族的组蛋白去甲基化酶形成核凝聚物。

JmjC Family of Histone Demethylases Form Nuclear Condensates.

机构信息

Department of Molecular Genomics, Instituto de Biología Molecular de Barcelona (IBMB), Consejo Superior de Investigaciones Científicas (CSIC), 08028 Barcelona, Spain.

出版信息

Int J Mol Sci. 2022 Jul 11;23(14):7664. doi: 10.3390/ijms23147664.

Abstract

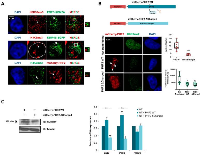
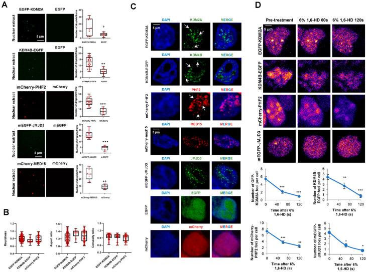
The Jumonji-C (JmjC) family of lysine demethylases (KDMs) (JMJC-KDMs) plays an essential role in controlling gene expression and chromatin structure. In most cases, their function has been attributed to the demethylase activity. However, accumulating evidence demonstrates that these proteins play roles distinct from histone demethylation. This raises the possibility that they might share domains that contribute to their functional outcome. Here, we show that the JMJC-KDMs contain low-complexity domains and intrinsically disordered regions (IDR), which in some cases reached 70% of the protein. Our data revealed that plant homeodomain finger protein (PHF2), KDM2A, and KDM4B cluster by phase separation. Moreover, our molecular analysis implies that PHF2 IDR contributes to transcription regulation. These data suggest that clustering via phase separation is a common feature that JMJC-KDMs utilize to facilitate their functional responses. Our study uncovers a novel potential function for the JMJC-KDM family that sheds light on the mechanisms to achieve the competent concentration of molecules in time and space within the cell nucleus.

摘要

组蛋白精氨酸去甲基酶(JMJC-KDMs)家族在控制基因表达和染色质结构方面发挥着重要作用。在大多数情况下,它们的功能归因于去甲基酶活性。然而,越来越多的证据表明,这些蛋白质发挥着不同于组蛋白去甲基化的作用。这就提出了一个可能性,即它们可能共享有助于其功能结果的结构域。在这里,我们表明 JMJC-KDMs 含有低复杂度结构域和无规卷曲区域(IDR),在某些情况下,它们占蛋白质的 70%。我们的数据表明,植物同源结构域指蛋白(PHF2)、KDM2A 和 KDM4B 通过相分离聚集。此外,我们的分子分析表明,PHF2 IDR 有助于转录调控。这些数据表明,通过相分离聚类是 JMJC-KDMs 利用的一个常见特征,以促进它们的功能反应。我们的研究揭示了 JMJC-KDM 家族的一个新的潜在功能,为实现细胞内分子在时间和空间上的有效浓度的机制提供了线索。

https://cdn.ncbi.nlm.nih.gov/pmc/blobs/740f/9319511/62ff88ea7d84/ijms-23-07664-g001.jpg

文献AI研究员

20分钟写一篇综述,助力文献阅读效率提升50倍。

立即体验

用中文搜PubMed

大模型驱动的PubMed中文搜索引擎

马上搜索

文档翻译

学术文献翻译模型,支持多种主流文档格式。

立即体验