Suppr超能文献

瓦非司他在实验性自身免疫性脑脊髓炎中的疗效突显了多发性硬化症中的KDM1A/RCOR1/HDAC表观遗传轴。

Efficacy of Vafidemstat in Experimental Autoimmune Encephalomyelitis Highlights the KDM1A/RCOR1/HDAC Epigenetic Axis in Multiple Sclerosis.

作者信息

Cavalcanti Fernando, Gonzalez-Rey Elena, Delgado Mario, Falo Clara P, Mestre Leyre, Guaza Carmen, O'Valle Francisco, Lufino Michele M P, Xaus Jordi, Mascaró Cristina, Lunardi Serena, Sacilotto Natalia, Dessanti Paola, Rotllant David, Navarro Xavier, Herrando-Grabulosa Mireia, Buesa Carlos, Maes Tamara

机构信息

Oryzon Genomics S.A., Carrer Sant Ferran 74, 08940 Cornellà de Llobregat, Spain.

Institute of Parasitology and Biomedicine López-Neyra, IPBLN-CSIC, PTS-Granada, 18016 Granada, Spain.

出版信息

Pharmaceutics. 2022 Jul 6;14(7):1420. doi: 10.3390/pharmaceutics14071420.

Abstract

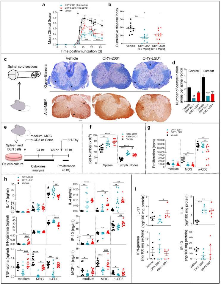
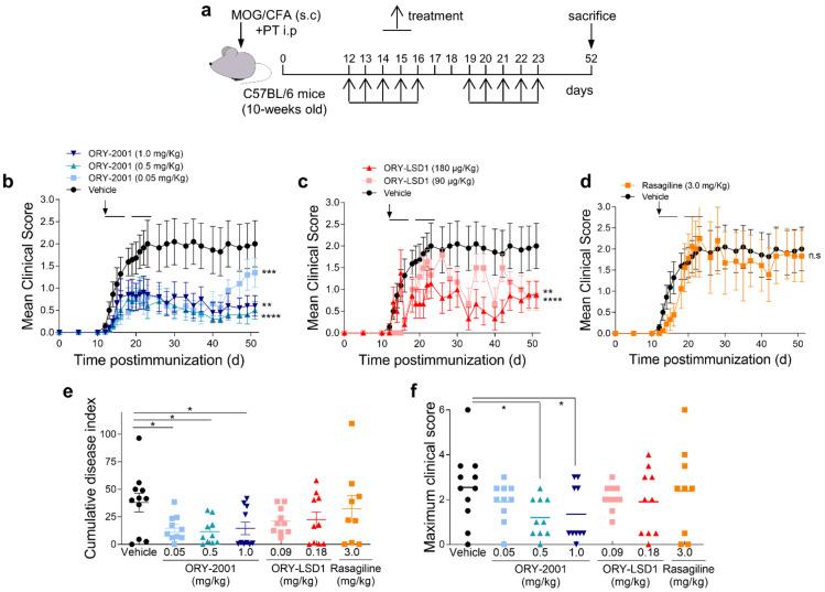
Lysine specific demethylase 1 (LSD1; also known as KDM1A), is an epigenetic modulator that modifies the histone methylation status. KDM1A forms a part of protein complexes that regulate the expression of genes involved in the onset and progression of diseases such as cancer, central nervous system (CNS) disorders, viral infections, and others. Vafidemstat (ORY-2001) is a clinical stage inhibitor of KDM1A in development for the treatment of neurodegenerative and psychiatric diseases. However, the role of ORY-2001 targeting KDM1A in neuroinflammation remains to be explored. Here, we investigated the effect of ORY-2001 on immune-mediated and virus-induced encephalomyelitis, two experimental models of multiple sclerosis and neuronal damage. Oral administration of ORY-2001 ameliorated clinical signs, reduced lymphocyte egress and infiltration of immune cells into the spinal cord, and prevented demyelination. Interestingly, ORY-2001 was more effective and/or faster acting than a sphingosine 1-phosphate receptor antagonist in the effector phase of the disease and reduced the inflammatory gene expression signature characteristic ofEAE in the CNS of mice more potently. In addition, ORY-2001 induced gene expression changes concordant with a potential neuroprotective function in the brain and spinal cord and reduced neuronal glutamate excitotoxicity-derived damage in explants. These results pointed to ORY-2001 as a promising CNS epigenetic drug able to target neuroinflammatory and neurodegenerative diseases and provided preclinical support for the subsequent design of early-stage clinical trials.

摘要

赖氨酸特异性去甲基化酶1(LSD1;也称为KDM1A)是一种可改变组蛋白甲基化状态的表观遗传调节剂。KDM1A是蛋白质复合物的一部分,该复合物可调节参与癌症、中枢神经系统(CNS)疾病、病毒感染等疾病发生和发展的基因的表达。Vafidemstat(ORY - 2001)是一种处于临床开发阶段的KDM1A抑制剂,用于治疗神经退行性疾病和精神疾病。然而,ORY - 2001靶向KDM1A在神经炎症中的作用仍有待探索。在此,我们研究了ORY - 2001对免疫介导的和病毒诱导的脑脊髓炎(两种多发性硬化症和神经元损伤的实验模型)的影响。口服ORY - 2001可改善临床症状,减少淋巴细胞外流以及免疫细胞向脊髓的浸润,并预防脱髓鞘。有趣的是,在疾病的效应阶段,ORY - 2001比1 - 磷酸鞘氨醇受体拮抗剂更有效和/或起效更快,并且更有效地降低了小鼠中枢神经系统中实验性自身免疫性脑脊髓炎(EAE)特征性的炎症基因表达特征。此外,ORY - 2001诱导的基因表达变化与大脑和脊髓中潜在的神经保护功能一致,并减少了外植体中神经元谷氨酸兴奋性毒性所致的损伤。这些结果表明ORY - 2001是一种有前景的中枢神经系统表观遗传药物,能够靶向神经炎症和神经退行性疾病,并为后续早期临床试验的设计提供了临床前支持。

https://cdn.ncbi.nlm.nih.gov/pmc/blobs/052c/9323733/51b73793a6fa/pharmaceutics-14-01420-g001.jpg

文献AI研究员

20分钟写一篇综述,助力文献阅读效率提升50倍。

立即体验

用中文搜PubMed

大模型驱动的PubMed中文搜索引擎

马上搜索

文档翻译

学术文献翻译模型,支持多种主流文档格式。

立即体验