Suppr超能文献

AXL 和易错 DNA 复制赋予肿瘤药物耐药性并为治疗 EGFR 突变型肺癌提供策略。

AXL and Error-Prone DNA Replication Confer Drug Resistance and Offer Strategies to Treat EGFR-Mutant Lung Cancer.

机构信息

Department of Biological Regulation, Weizmann Institute of Science, Rehovot, Israel.

Cancer Data Science Lab, NCI, NIH, Bethesda, Maryland.

出版信息

Cancer Discov. 2022 Nov 2;12(11):2666-2683. doi: 10.1158/2159-8290.CD-22-0111.

Abstract

UNLABELLED

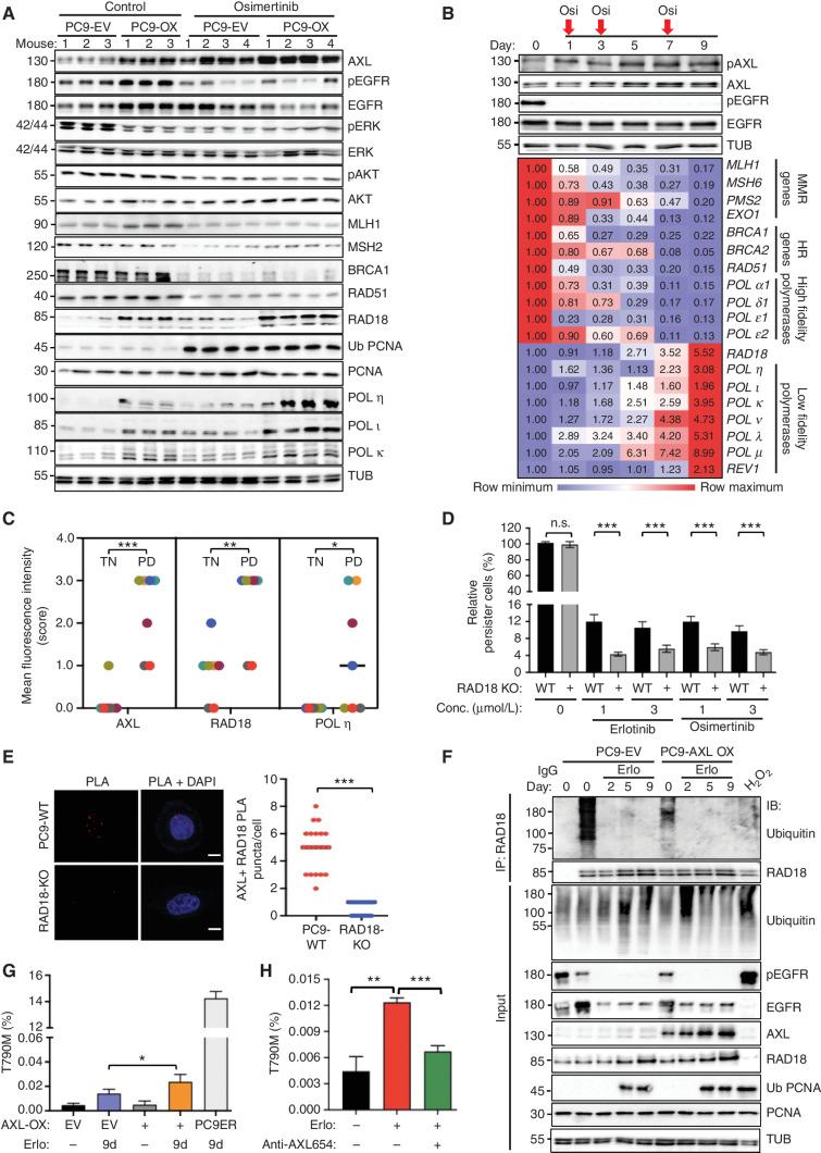
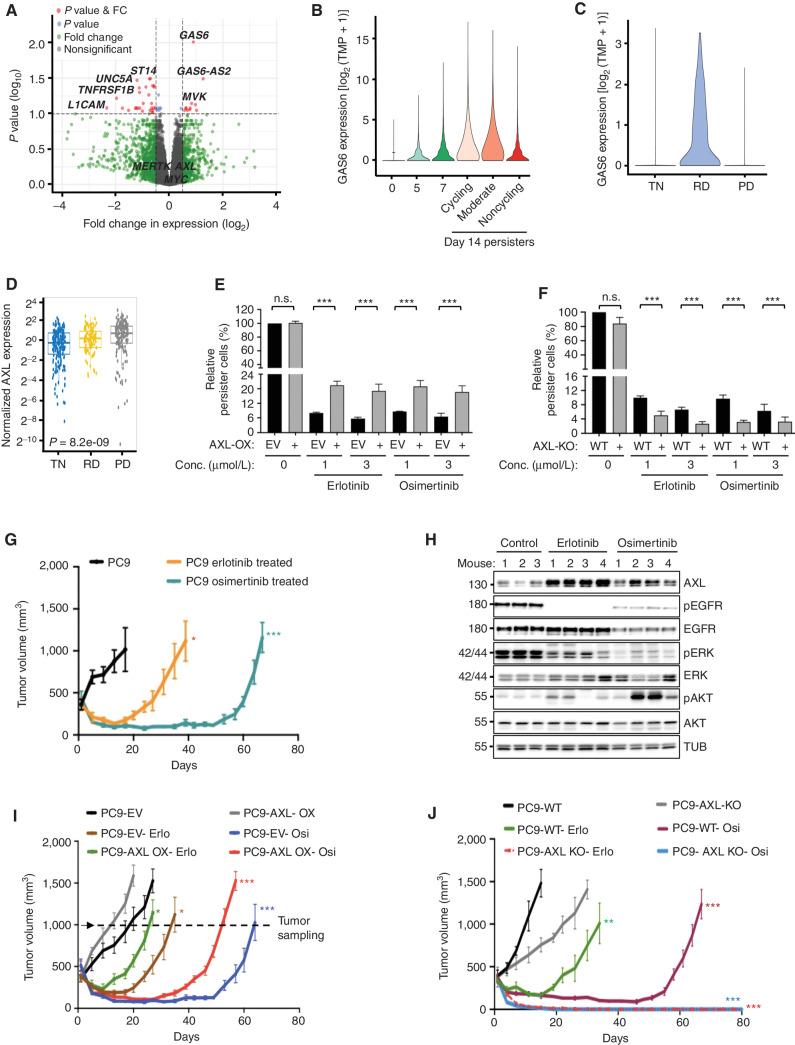
Anticancer therapies have been limited by the emergence of mutations and other adaptations. In bacteria, antibiotics activate the SOS response, which mobilizes error-prone factors that allow for continuous replication at the cost of mutagenesis. We investigated whether the treatment of lung cancer with EGFR inhibitors (EGFRi) similarly engages hypermutators. In cycling drug-tolerant persister (DTP) cells and in EGFRi-treated patients presenting residual disease, we observed upregulation of GAS6, whereas ablation of GAS6's receptor, AXL, eradicated resistance. Reciprocally, AXL overexpression enhanced DTP survival and accelerated the emergence of T790M, an EGFR mutation typical to resistant cells. Mechanistically, AXL induces low-fidelity DNA polymerases and activates their organizer, RAD18, by promoting neddylation. Metabolomics uncovered another hypermutator, AXL-driven activation of MYC, and increased purine synthesis that is unbalanced by pyrimidines. Aligning anti-AXL combination treatments with the transition from DTPs to resistant cells cured patient-derived xenografts. Hence, similar to bacteria, tumors tolerate therapy by engaging pharmacologically targetable endogenous mutators.

SIGNIFICANCE

EGFR-mutant lung cancers treated with kinase inhibitors often evolve resistance due to secondary mutations. We report that in similarity to the bacterial SOS response stimulated by antibiotics, endogenous mutators are activated in drug-treated cells, and this heralds tolerance. Blocking the process prevented resistance in xenograft models, which offers new treatment strategies. This article is highlighted in the In This Issue feature, p. 2483.

摘要

未加标签

抗癌疗法受到突变和其他适应的出现的限制。在细菌中,抗生素激活 SOS 反应,该反应动员易错因子,使连续复制得以在诱变的代价下进行。我们研究了用 EGFR 抑制剂(EGFRi)治疗肺癌是否同样会引发超突变体。在循环药物耐受持久(DTP)细胞和接受 EGFRi 治疗的残留疾病患者中,我们观察到 GAS6 的上调,而 GAS6 的受体 AXL 的消融则消除了耐药性。相反,AXL 的过表达增强了 DTP 的存活并加速了 T790M 的出现,T790M 是耐药细胞中典型的 EGFR 突变。从机制上讲,AXL 诱导低保真 DNA 聚合酶,并通过促进 neddylation 激活其组织者 RAD18。代谢组学揭示了另一种超突变体,即 AXL 驱动的 MYC 激活和嘌呤合成增加,而嘧啶不平衡。将抗 AXL 联合治疗与从 DTP 到耐药细胞的转变相结合,治愈了患者来源的异种移植物。因此,与细菌类似,肿瘤通过参与药理学靶向的内源性突变体来耐受治疗。

意义

用激酶抑制剂治疗的 EGFR 突变型肺癌经常由于继发突变而产生耐药性。我们报告说,与抗生素刺激的细菌 SOS 反应相似,内源性突变体在药物处理的细胞中被激活,这预示着耐受性。阻断该过程可防止异种移植模型中的耐药性,这提供了新的治疗策略。本文在本期特色文章中进行了重点介绍,第 2483 页。

https://cdn.ncbi.nlm.nih.gov/pmc/blobs/0057/9627128/9619d6bde2a1/2666fig1.jpg

文献AI研究员

20分钟写一篇综述,助力文献阅读效率提升50倍。

立即体验

用中文搜PubMed

大模型驱动的PubMed中文搜索引擎

马上搜索

文档翻译

学术文献翻译模型,支持多种主流文档格式。

立即体验