Suppr超能文献

薄荷醇经皮应用激活外周瞬时受体电位 M8 减轻缺血性脑卒中。

Activation of peripheral TRPM8 mitigates ischemic stroke by topically applied menthol.

机构信息

Department of Pharmacology, Chung Shan Medical University, Taichung, 40201, Taiwan.

School of Medicine, Institute of Medicine, Chung Shan Medical University, Taichung, 40201, Taiwan.

出版信息

J Neuroinflammation. 2022 Jul 27;19(1):192. doi: 10.1186/s12974-022-02553-4.

Abstract

BACKGROUND

No reports exist as to neuroprotective effects associated with topical activation of transient receptor potential melastatin 8 (TRPM8), a noted cold receptor. In the present study, we identified whether activating peripheral TRPM8 can be an adjuvant therapy for ischemic stroke.

METHODS

Menthol, an agonist of TRPM8, was applied orally or topically to all paws or back of the mouse after middle cerebral artery occlusion (MCAO). We used Trpm8 gene knockout (Trpm8) mice or TRPM8 antagonist and lidocaine to validate the roles of TRPM8 and peripheral nerve conduction in menthol against ischemic stroke.

RESULTS

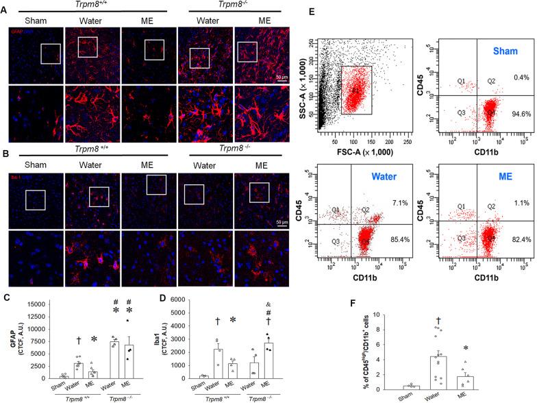
Application of menthol 16% to paw derma attenuated infarct volumes and ameliorated sensorimotor deficits in stroke mice induced by MCAO. The benefits of topically applied menthol were associated with reductions in oxidative stress, neuroinflammation and infiltration of monocytes and macrophages in ischemic brains. Antagonizing TRPM8 or Trpm8 knockout dulls the neuroprotective effects of topically application of menthol against MCAO. Immunohistochemistry analyses revealed significantly higher TRPM8 expression in skin tissue samples obtained from the paws compared with skin from the backs, which was reflected by significantly smaller infarct lesion volumes and better sensorimotor function in mice treated with menthol on the paws compared with the back. Blocking conduction of peripheral nerve in the four paws reversed the neuroprotective effects of topical menthol administrated to paws. On the other hand, oral menthol dosing did not assist with recovery from MCAO in our study.

CONCLUSION

Our results suggested that activation of peripheral TRPM8 expressed in the derma tissue of limbs with sufficient concentration of menthol is beneficial to stroke recovery. Topical application of menthol on hands and feet could be a novel and simple-to-use therapeutic strategy for stroke patients.

摘要

背景

瞬时受体电位 melastatin 8(TRPM8)是一种已被确认的冷受体,目前尚无关于其局部激活具有神经保护作用的报道。在本研究中,我们确定了激活外周 TRPM8 是否可以作为缺血性中风的辅助治疗方法。

方法

薄荷醇是 TRPM8 的激动剂,在大脑中动脉闭塞(MCAO)后,通过口服或涂敷于小鼠所有爪子或背部来激活外周 TRPM8。我们使用 Trpm8 基因敲除(Trpm8)小鼠或 TRPM8 拮抗剂和利多卡因来验证 TRPM8 和周围神经传导在薄荷醇治疗缺血性中风中的作用。

结果

将 16%的薄荷醇涂敷于爪子表皮可减轻 MCAO 诱导的中风小鼠的梗死体积并改善其感觉运动障碍。局部应用薄荷醇的益处与减少氧化应激、神经炎症以及缺血性大脑中单核细胞和巨噬细胞的浸润有关。拮抗 TRPM8 或 Trpm8 敲除会削弱局部应用薄荷醇对 MCAO 的神经保护作用。免疫组织化学分析显示,与背部皮肤相比,来自爪子的皮肤组织样本中 TRPM8 表达明显更高,这反映在接受爪子局部应用薄荷醇治疗的小鼠中,其梗死病变体积更小,感觉运动功能更好。阻断四肢周围神经的传导会逆转局部应用薄荷醇对爪子的神经保护作用。另一方面,在我们的研究中,口服薄荷醇给药并不能辅助 MCAO 的恢复。

结论

我们的研究结果表明,用足够浓度的薄荷醇激活肢体真皮组织中表达的外周 TRPM8 有利于中风恢复。在手部和脚部局部应用薄荷醇可能是一种新颖且易于使用的中风治疗策略。

https://cdn.ncbi.nlm.nih.gov/pmc/blobs/f468/9327358/ec6bcf6617c6/12974_2022_2553_Fig1_HTML.jpg

文献AI研究员

20分钟写一篇综述,助力文献阅读效率提升50倍。

立即体验

用中文搜PubMed

大模型驱动的PubMed中文搜索引擎

马上搜索

文档翻译

学术文献翻译模型,支持多种主流文档格式。

立即体验