Suppr超能文献

MPP6 刺激 RRP6 和 DIS3 降解人类核内特定的 MTR4 敏感底物。

MPP6 stimulates both RRP6 and DIS3 to degrade a specified subset of MTR4-sensitive substrates in the human nucleus.

机构信息

Graduate School of Biostudies, Kyoto University, Kyoto, Kyoto 606-8502, Japan.

Division of Gene Expression Mechanism, Institute for Comprehensive Medical Science, Fujita Health University, Toyoake, Aichi 470-1192, Japan.

出版信息

Nucleic Acids Res. 2022 Aug 26;50(15):8779-8806. doi: 10.1093/nar/gkac559.

Abstract

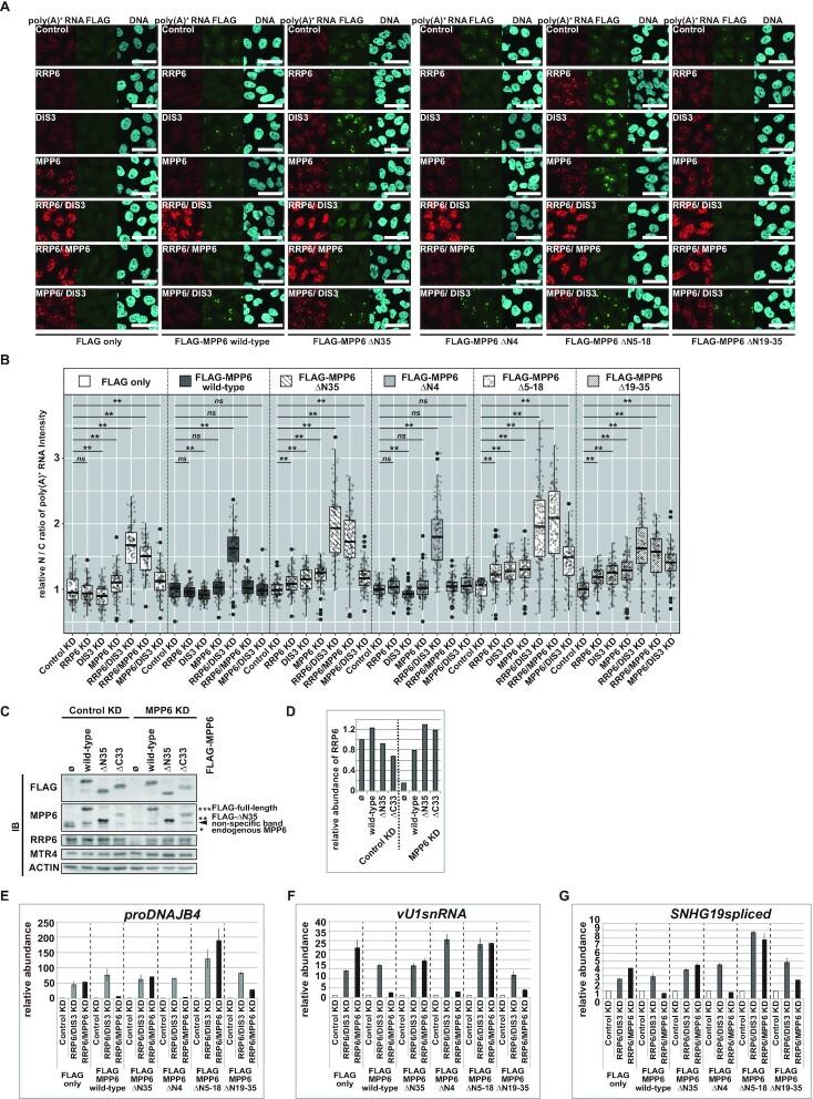
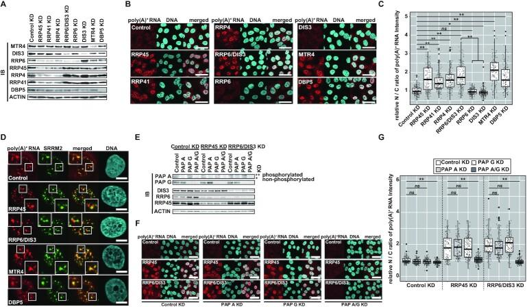
Recent in vitro reconstitution analyses have proven that the physical interaction between the exosome core and MTR4 helicase, which promotes the exosome activity, is maintained by either MPP6 or RRP6. However, knowledge regarding the function of MPP6 with respect to in vivo exosome activity remains scarce. Here, we demonstrate a facilitative function of MPP6 that composes a specific part of MTR4-dependent substrate decay by the human exosome. Using RNA polymerase II-transcribed poly(A)+ substrate accumulation as an indicator of a perturbed exosome, we found functional redundancy between RRP6 and MPP6 in the decay of these poly(A)+ transcripts. MTR4 binding to the exosome core via MPP6 was essential for MPP6 to exert its redundancy with RRP6. However, at least for the decay of our identified exosome substrates, MTR4 recruitment by MPP6 was not functionally equivalent to recruitment by RRP6. Genome-wide classification of substrates based on their sensitivity to each exosome component revealed that MPP6 deals with a specific range of substrates and highlights the importance of MTR4 for their decay. Considering recent findings of competitive binding to the exosome between auxiliary complexes, our results suggest that the MPP6-incorporated MTR4-exosome complex is one of the multiple alternative complexes rather than the prevailing one.

摘要

最近的体外重构分析证明,促进外泌体活性的外泌体核心与 MTR4 解旋酶之间的物理相互作用是由 MPP6 或 RRP6 维持的。然而,关于 MPP6 在体内外泌体活性方面的功能的知识仍然很少。在这里,我们证明了 MPP6 的促进功能,它构成了人类外泌体中 MTR4 依赖性底物降解的特定部分。我们使用 RNA 聚合酶 II 转录的 poly(A)+底物积累作为干扰外泌体的指标,发现 RRP6 和 MPP6 在这些 poly(A)+转录物的降解中具有功能冗余。MPP6 通过 MTR4 与外泌体核心的结合对于 MPP6 发挥其与 RRP6 的冗余功能至关重要。然而,至少对于我们鉴定的外泌体底物的降解,MPP6 通过 MTR4 的募集在功能上不等同于 RRP6 的募集。基于每个外泌体成分对底物的敏感性对底物进行全基因组分类表明,MPP6 处理特定范围的底物,并强调了 MTR4 对其降解的重要性。考虑到最近发现辅助复合物之间对外泌体的竞争性结合,我们的结果表明,包含 MPP6 的 MTR4-外泌体复合物是多种替代复合物之一,而不是主要的复合物。

https://cdn.ncbi.nlm.nih.gov/pmc/blobs/aaf5/9410898/968f984d3f37/gkac559figgra1.jpg

文献AI研究员

20分钟写一篇综述,助力文献阅读效率提升50倍。

立即体验

用中文搜PubMed

大模型驱动的PubMed中文搜索引擎

马上搜索

文档翻译

学术文献翻译模型,支持多种主流文档格式。

立即体验