Suppr超能文献

二号肺痹方通过GSK-3β/mTOR通路诱导自噬改善肺纤维化

Number 2 Feibi Recipe Ameliorates Pulmonary Fibrosis by Inducing Autophagy Through the GSK-3β/mTOR Pathway.

作者信息

Liu Haoge, Pang Qinglu, Cao Fang, Liu Zhaoheng, Wei Wan, Li Zhipeng, Long Qi, Jiao Yang

机构信息

Graduate School, Beijing University of Chinese Medicine, Beijing, China.

Dongfang Hospital Affiliated to Beijing University of Chinese Medicine, Beijing, China.

出版信息

Front Pharmacol. 2022 Jul 12;13:921209. doi: 10.3389/fphar.2022.921209. eCollection 2022.

Abstract

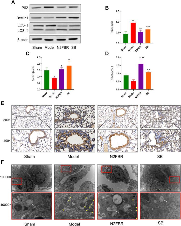
Number 2 Feibi Recipe (N2FBR) is a traditional Chinese medicine formula for treating idiopathic pulmonary fibrosis. N2FBR inhibits HO-mediated oxidative stress damage in alveolar epithelial cells by increasing autophagy, as we previously demonstrated. However, it is unknown if similar mechanisms occur . We established a pulmonary fibrosis model by instilling bleomycin (BLM) from the airway to examine the effects of N2FBR on pulmonary fibrosis and investigate its probable mechanism in this work. We discovered that N2FBR treatment effectively alleviated interstitial fibrosis as well as collagen deposition, primarily in upregulating SOD, GSH-Px, T-AOC and downregulating MDA content. N2FBR also increased the expression of LC3B, Beclin-1, LAMP1, TFEB and downregulated the expression of p62, legumain. N2FBR treatment boosted the production of autophagosomes, according to the results of the TEM observation. Furthermore, we explored that N2FBR exerted its anti-oxidative stress and pro-autophagy effects via GSK-3β/mTOR signalling pathway. Therefore, these results provide further evidence for the protective effect of N2FBR in pulmonary fibrosis. Our findings could have ramifications for the development of antifibrosis therapies.

摘要

二号肺痹方(N2FBR)是一种用于治疗特发性肺纤维化的中药方剂。正如我们之前所证明的,N2FBR通过增加自噬来抑制肺泡上皮细胞中HO介导的氧化应激损伤。然而,类似的机制是否会发生尚不清楚。在这项研究中,我们通过气道内注入博来霉素(BLM)建立了肺纤维化模型,以研究N2FBR对肺纤维化的影响并探讨其可能的机制。我们发现,N2FBR治疗可有效减轻间质纤维化以及胶原沉积,主要是通过上调超氧化物歧化酶(SOD)、谷胱甘肽过氧化物酶(GSH-Px)、总抗氧化能力(T-AOC)并下调丙二醛(MDA)含量来实现。N2FBR还增加了微管相关蛋白1轻链3β(LC3B)、Beclin-1、溶酶体相关膜蛋白1(LAMP1)、转录因子EB(TFEB)的表达,并下调了p62、天冬酰胺内肽酶的表达。根据透射电子显微镜(TEM)观察结果,N2FBR治疗增加了自噬体的产生。此外,我们还探究了N2FBR通过糖原合成酶激酶-3β(GSK-3β)/哺乳动物雷帕霉素靶蛋白(mTOR)信号通路发挥其抗氧化应激和促进自噬的作用。因此,这些结果为N2FBR在肺纤维化中的保护作用提供了进一步的证据。我们的发现可能会对抗纤维化治疗的发展产生影响。

https://cdn.ncbi.nlm.nih.gov/pmc/blobs/260f/9315309/1397367febb3/fphar-13-921209-g001.jpg

文献AI研究员

20分钟写一篇综述,助力文献阅读效率提升50倍。

立即体验

用中文搜PubMed

大模型驱动的PubMed中文搜索引擎

马上搜索

文档翻译

学术文献翻译模型,支持多种主流文档格式。

立即体验