Suppr超能文献

中低收入国家自付医疗支出的财务风险保护:文献综述。

Financial risk protection from out-of-pocket health spending in low- and middle-income countries: a scoping review of the literature.

机构信息

Murdoch Business School, Murdoch University, Perth, WA, 6150, Australia.

Institute of Health Economics, University of Dhaka, Dhaka, 1000, Bangladesh.

出版信息

Health Res Policy Syst. 2022 Jul 29;20(1):83. doi: 10.1186/s12961-022-00886-3.

Abstract

BACKGROUND

Financial risk protection (FRP), defined as households' access to needed healthcare services without experiencing undue financial hardship, is a critical health systems target, particularly in low- and middle-income countries (LMICs). Given the remarkable growth in FRP literature in recent times, we conducted a scoping review of the literature on FRP from out-of-pocket (OOP) health spending in LMICs. The objective was to review current knowledge, identify evidence gaps and propose future research directions.

METHODS

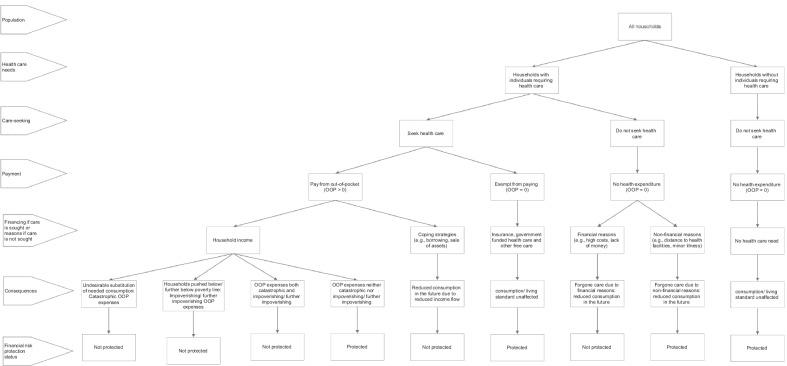
We followed the Preferred Reporting Items for Systematic Reviews and Meta-Analyses (PRISMA) 2020 guidelines to conduct this scoping review. We systematically searched PubMed, Scopus, ProQuest and Web of Science in July 2021 for literature published since 1 January 2015. We included empirical studies that used nationally representative data from household surveys to measure the incidence of at least one of the following indicators: catastrophic health expenditure (CHE), impoverishment, adoption of strategies to cope with OOP expenses, and forgone care for financial reasons. Our review covered 155 studies and analysed the geographical focus, data sources, methods and analytical rigour of the studies. We also examined the level of FRP by disease categories (all diseases, chronic illnesses, communicable diseases) and the effect of health insurance on FRP.

RESULTS

The extant literature primarily focused on India and China as research settings. Notably, no FRP study was available on chronic illness in any low-income country (LIC) or on communicable diseases in an upper-middle-income country (UMIC). Only one study comprehensively measured FRP by examining all four indicators. Most studies assessed (lack of) FRP as CHE incidence alone (37.4%) or as CHE and impoverishment incidence (39.4%). However, the LMIC literature did not incorporate the recent methodological advances to measure CHE and impoverishment that address the limitations of conventional methods. There were also gaps in utilizing available panel data to determine the length of the lack of FRP (e.g. duration of poverty caused by OOP expenses). The current estimates of FRP varied substantially among the LMICs, with some of the poorest countries in the world experiencing similar or even lower rates of CHE and impoverishment compared with the UMICs. Also, health insurance in LMICs did not consistently offer a higher degree of FRP.

CONCLUSION

The literature to date is unable to provide a reliable representation of the actual level of protection enjoyed by the LMIC population because of the lack of comprehensive measurement of FRP indicators coupled with the use of dated methodologies. Future research in LMICs should address the shortcomings identified in this review.

摘要

背景

财务风险保护(FRP)定义为家庭在不经历过度经济困难的情况下获得所需医疗服务的机会,是一个关键的卫生系统目标,特别是在低收入和中等收入国家(LMICs)。鉴于最近 FRP 文献的显著增长,我们对来自 LMICs 自付(OOP)卫生支出的 FRP 文献进行了范围审查。目的是审查当前的知识,确定证据差距,并提出未来的研究方向。

方法

我们遵循系统评价和荟萃分析的首选报告项目(PRISMA)2020 指南进行这项范围审查。我们于 2021 年 7 月系统地搜索了 PubMed、Scopus、ProQuest 和 Web of Science,以查找自 2015 年 1 月 1 日以来发表的文献。我们纳入了使用全国代表性家庭调查数据来衡量以下至少一个指标的发生率的实证研究:灾难性卫生支出(CHE)、贫困、采取应对 OOP 支出的策略,以及因财务原因放弃护理。我们的审查涵盖了 155 项研究,并分析了研究的地理重点、数据来源、方法和分析严谨性。我们还检查了按疾病类别(所有疾病、慢性病、传染病)划分的 FRP 水平以及医疗保险对 FRP 的影响。

结果

现有文献主要集中在印度和中国作为研究地点。值得注意的是,没有关于任何低收入国家(LIC)的慢性病或任何中等收入以上国家(UMIC)的传染病的 FRP 研究。只有一项研究通过检查所有四个指标来全面衡量 FRP。大多数研究仅将(缺乏)FRP 评估为 CHE 发生率(37.4%)或 CHE 和贫困发生率(39.4%)。然而,LMIC 文献没有纳入最近的方法学进展来衡量 CHE 和贫困,这些进展解决了传统方法的局限性。利用现有面板数据来确定缺乏 FRP 的时间长度(例如,由自付费用引起的贫困持续时间)也存在差距。LMIC 中 FRP 的当前估计值差异很大,其中一些世界上最贫穷的国家与 UMIC 相比,经历了类似甚至更低的 CHE 和贫困发生率。此外,LMIC 中的医疗保险并不能始终提供更高程度的 FRP。

结论

由于缺乏对 FRP 指标的全面衡量,再加上使用过时的方法,迄今为止的文献无法可靠地反映 LMIC 人口实际享有的保护程度。LMIC 中的未来研究应解决本综述中确定的缺点。

https://cdn.ncbi.nlm.nih.gov/pmc/blobs/b828/9336110/8925c0f63a90/12961_2022_886_Fig1_HTML.jpg

文献AI研究员

20分钟写一篇综述,助力文献阅读效率提升50倍。

立即体验

用中文搜PubMed

大模型驱动的PubMed中文搜索引擎

马上搜索

文档翻译

学术文献翻译模型,支持多种主流文档格式。

立即体验