Suppr超能文献

β-榄香烯通过在体外和体内抑制JAK2/STAT3信号通路减轻口腔鳞状细胞癌细胞的顺铂耐药性。

β-Elemene alleviates cisplatin resistance in oral squamous cell carcinoma cell via inhibiting JAK2/STAT3 pathway in vitro and in vivo.

作者信息

Wang Haiye, Ma Yingyi

机构信息

Special Dental Care Clinic, the First Affiliated Hospital of Zhengzhou University, Henan Stomatological Hospital, Zhengzhou, 450000, Henan, China.

The First Affiliated Hospital of Zhengzhou University, Henan Stomatological Hospital, No.1 Jianshe East Road, Erqi District, Zhengzhou, 450000, Henan, China.

出版信息

Cancer Cell Int. 2022 Jul 31;22(1):244. doi: 10.1186/s12935-022-02650-7.

Abstract

OBJECTIVE

To investigate the effect of β-Elemene (β-Ele) on the cisplatin sensitivity of OSCC cells and its mechanism in vitro and in vivo.

METHODS

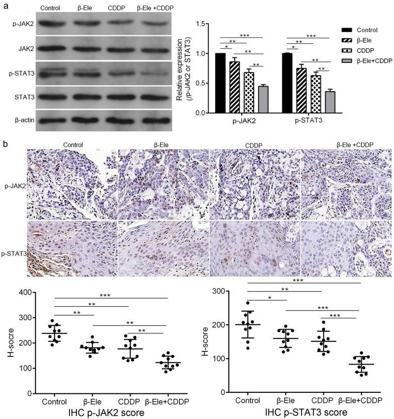
The human OSCC cell lines Tca-8113 and the cisplatin-resistant cell line Tca-8113-CDDP were cultured with β-Ele or/and cisplatin. The cytotoxicity of cisplatin or β-Ele, cell viability, cell cycles and apoptosis were detected. And the expression of JAK2/STAT3 related protein were detected. The xenograft tumor model of OSCC was established in nude mice and treated with cisplatin and/or β-Ele. The volume and weight of the transplanted tumor was measured, and the expression of p-JAK2 and p-STAT3 and cell apoptosis in the xenograft tumor tissues were detected.

RESULTS

The combination of β-Ele and cisplatin significantly suppressed the cell proliferation, induced cell cycle arrest, promoted the apoptosis of Tca-8113-CDDP cells, and suppressed the activation of JAK2/STAT3 signaling pathway. The rescue experiments suggested that β-Ele enhanced cisplatin sensitivity via down-regulating JAK2/STAT3 signaling pathway. In vivo, β-Ele and cisplatin synergistically suppressed the tumor growth and induced apoptosis, and down-regulated the expression of p-JAK2 and p-STAT3.

CONCLUSIONS

β-Ele inhibits the cell viability and enhances the cisplatin sensitivity of OSCC by blocking the activation of JAK/STAT3 signaling pathway in vitro and in vivo, and the combination of β-Ele and cisplatin maybe a novel treatment for OSCC.

摘要

目的

探讨β-榄香烯(β-Ele)对口腔鳞状细胞癌(OSCC)细胞顺铂敏感性的影响及其体内外作用机制。

方法

将人OSCC细胞系Tca-8113和顺铂耐药细胞系Tca-8113-CDDP用β-Ele或/和顺铂进行培养。检测顺铂或β-Ele的细胞毒性、细胞活力、细胞周期和凋亡情况。并检测JAK2/STAT3相关蛋白的表达。在裸鼠中建立OSCC异种移植瘤模型,用顺铂和/或β-Ele进行治疗。测量移植瘤的体积和重量,检测异种移植瘤组织中p-JAK2和p-STAT3的表达以及细胞凋亡情况。

结果

β-Ele与顺铂联合应用可显著抑制Tca-8113-CDDP细胞的增殖,诱导细胞周期阻滞,促进细胞凋亡,并抑制JAK2/STAT3信号通路的激活。挽救实验表明,β-Ele通过下调JAK2/STAT3信号通路增强顺铂敏感性。在体内,β-Ele与顺铂协同抑制肿瘤生长并诱导凋亡,下调p-JAK2和p-STAT3的表达。

结论

β-Ele在体内外通过阻断JAK/STAT3信号通路的激活抑制OSCC细胞活力并增强其对顺铂的敏感性,β-Ele与顺铂联合应用可能是OSCC的一种新的治疗方法。

https://cdn.ncbi.nlm.nih.gov/pmc/blobs/067d/9341059/53c53c2e7083/12935_2022_2650_Fig1_HTML.jpg

文献AI研究员

20分钟写一篇综述,助力文献阅读效率提升50倍。

立即体验

用中文搜PubMed

大模型驱动的PubMed中文搜索引擎

马上搜索

文档翻译

学术文献翻译模型,支持多种主流文档格式。

立即体验