Suppr超能文献

二甲双胍通过调节SIRT1/NF-κB/NLRP3通路和抑制内皮细胞焦亡减轻脂多糖诱导的急性肺损伤。

Metformin Alleviates LPS-Induced Acute Lung Injury by Regulating the SIRT1/NF-κB/NLRP3 Pathway and Inhibiting Endothelial Cell Pyroptosis.

作者信息

Zhang Yunqian, Zhang Hui, Li Siyuan, Huang Kai, Jiang Lai, Wang Yan

机构信息

Department of Anesthesiology and Surgical Intensive Care Unit, Xinhua Hospital Affiliated to Shanghai Jiaotong University School of Medicine, Shanghai, China.

出版信息

Front Pharmacol. 2022 Jul 15;13:801337. doi: 10.3389/fphar.2022.801337. eCollection 2022.

Abstract

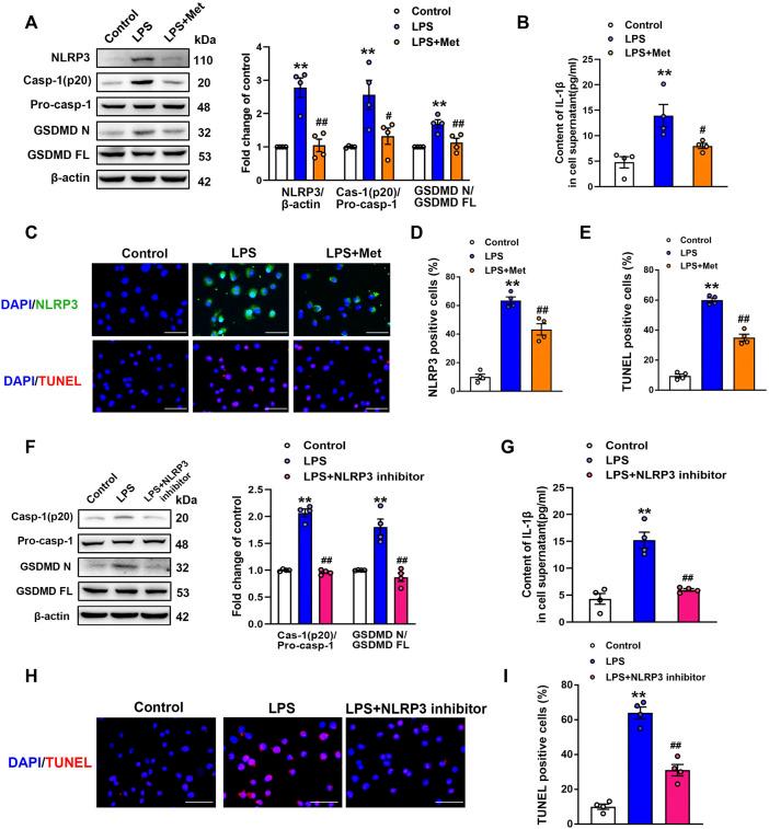
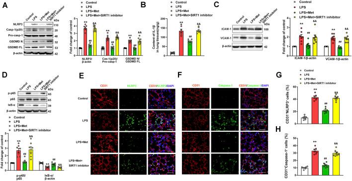
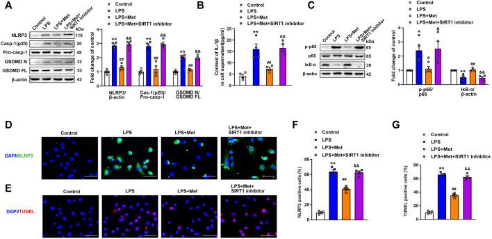
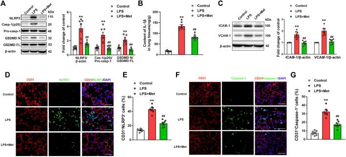
Acute respiratory distress syndrome (ARDS), a devastating complication of numerous conditions, is often associated with high mortality. It is well known that endothelial cell (EC) damage and inflammation are vital processes in the pathogenesis of ARDS. Nevertheless, the mechanisms of EC damage are largely unknown. In the present study, we investigated the role of pyroptosis in the initiation of ARDS and demonstrated that endothelial pyroptosis might play a pivotal role in the pathophysiology of ARDS. Metformin, an antidiabetic drug, exhibited a protective effect in lipopolysaccharide (LPS)-induced lung injury, and we hypothesized that metformin alleviated LPS-induced lung injury inhibiting ECs pyroptosis. , male ICR mice were intratracheally injected with LPS, and metformin was previously administered intraperitoneally. Morphological properties of lung tissues were detected. We showed that metformin inhibited NLRP3 inflammasome activation and NLRP3-stimulated pyroptosis induction, as shown by decreased levels of cleaved caspase-1, N-terminal fragment of GSDMD, and protein contents of IL-1β in lung tissues of mice exposed to LPS. LPS-induced expression of vascular adhesion molecules was also reduced after the treatment with metformin. , exposure of pulmonary ECs to LPS resulted in increased expression of NLRP3 and pyroptosis-associated indicators. By inhibiting the expression of NLRP3 with NLRP3 inhibitor MCC950, pyroptosis-related markers and vascular adhesion molecules were ameliorated. Moreover, metformin treatment significantly inhibited the NF-κB signaling pathway and increased the expression of sirtuin 1 (SIRT1) both in LPS-stimulated lung tissues and pulmonary ECs. Administration of the selective SIRT1 inhibitor nicotinamide significantly reversed the protective effect of metformin against endothelial pyroptosis and lung injury in LPS-treated ECs and LPS-induced acute lung injury (ALI). Thus, these findings demonstrated that metformin alleviated LPS-induced ALI by inhibiting NF-κB-NLRP3-mediated ECs pyroptosis, possibly by upregulating the expression of SIRT1.

摘要

急性呼吸窘迫综合征(ARDS)是多种疾病的一种毁灭性并发症,常伴有高死亡率。众所周知,内皮细胞(EC)损伤和炎症是ARDS发病机制中的关键过程。然而,EC损伤的机制在很大程度上尚不清楚。在本研究中,我们研究了细胞焦亡在ARDS起始中的作用,并证明内皮细胞焦亡可能在ARDS的病理生理学中起关键作用。二甲双胍是一种抗糖尿病药物,在脂多糖(LPS)诱导的肺损伤中表现出保护作用,我们假设二甲双胍通过抑制ECs焦亡减轻LPS诱导的肺损伤。将雄性ICR小鼠经气管内注射LPS,二甲双胍预先经腹腔给药。检测肺组织的形态学特性。我们发现,二甲双胍抑制NLRP3炎性小体激活和NLRP3刺激的细胞焦亡诱导,这表现为在暴露于LPS的小鼠肺组织中,裂解的半胱天冬酶-1、GSDMD的N端片段水平降低以及IL-1β的蛋白质含量降低。用二甲双胍治疗后,LPS诱导的血管黏附分子表达也降低。此外,肺ECs暴露于LPS导致NLRP3和细胞焦亡相关指标的表达增加。用NLRP3抑制剂MCC950抑制NLRP3的表达后,细胞焦亡相关标志物和血管黏附分子得到改善。此外,二甲双胍治疗在LPS刺激的肺组织和肺ECs中均显著抑制NF-κB信号通路并增加沉默调节蛋白1(SIRT1)的表达。给予选择性SIRT1抑制剂烟酰胺可显著逆转二甲双胍对LPS处理的ECs中内皮细胞焦亡和肺损伤以及LPS诱导的急性肺损伤(ALI)的保护作用。因此,这些发现表明,二甲双胍通过抑制NF-κB-NLRP3介导的ECs焦亡减轻LPS诱导的ALI,可能是通过上调SIRT1的表达。

https://cdn.ncbi.nlm.nih.gov/pmc/blobs/8cfc/9334876/6077764a6798/fphar-13-801337-g001.jpg

文献AI研究员

20分钟写一篇综述,助力文献阅读效率提升50倍。

立即体验

用中文搜PubMed

大模型驱动的PubMed中文搜索引擎

马上搜索

文档翻译

学术文献翻译模型,支持多种主流文档格式。

立即体验