Suppr超能文献

基于免疫检查点 HLA-G 驱动的差异表达基因的宫颈癌新型预后风险模型。

A Novel Prognostic Risk Model for Cervical Cancer Based on Immune Checkpoint HLA-G-Driven Differentially Expressed Genes.

机构信息

Medical Research Center, Taizhou Hospital of Zhejiang Province, Wenzhou Medical University, Linhai, China.

Key Laboratory of Minimally Invasive Techniques & Rapid Rehabilitation of Digestive System Tumor of Zhejiang Province, Taizhou Hospital of Zhejiang Province, Linhai, China.

出版信息

Front Immunol. 2022 Jul 18;13:851622. doi: 10.3389/fimmu.2022.851622. eCollection 2022.

Abstract

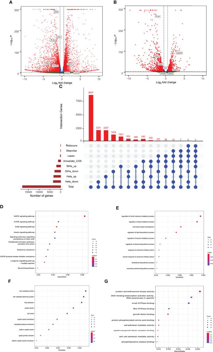
Human leukocyte antigen G (HLA-G) is a potential checkpoint molecule that plays a key role in cervical carcinogenesis. The purpose of this study was to construct and validate a prognostic risk model to predict the overall survival (OS) of cervical cancer patients, providing a reference for individualized clinical treatment that may lead to better clinical outcomes. HLA-G-driven differentially expressed genes (DEGs) were obtained from two cervical carcinoma cell lines, namely, SiHa and HeLa, with stable overexpression of HLA-G by RNA sequencing (RNA-seq). The biological functions of these HLA-G-driven DEGs were analysed by GO enrichment and KEGG pathway using the "clusterProfiler" package. The protein-protein interactions (PPIs) were assessed using the STRING database. The prognostic relevance of each DEG was evaluated by univariate Cox regression using the TCGA-CESC dataset. After the TCGA-CESC cohort was randomly divided into training set and testing set, and a prognostic risk model was constructed by LASSO and stepwise multivariate Cox regression analysis in training set and validated in testing set or in different types of cervical cancer set. The predictive ability of the prognostic risk model or nomogram was evaluated by a series of bioinformatics methods. A total of 1108 candidate HLA-G-driven DEGs, including 391 upregulated and 717 downregulated genes, were obtained and were enriched mostly in the ErbB pathway, steroid biosynthesis, and MAPK pathway. Then, an HLA-G-driven DEG signature consisting of the eight most important prognostic genes , and was identified as a key predictor of cervical cancer. Multivariate Cox regression analysis showed that this signature is an independent risk factor for the overall survival of CESC patients. Kaplan-Meier survival analysis showed that the 5-year overall survival rate is 23.0% and 84.6% for the high-risk and low-risk patients, respectively (<0.001). The receiver operating characteristic (ROC) curve of this prognostic model with an area under the curve (AUC) was 0.896 for 5 years, which was better than that of other clinical traits. This prognostic risk model was also successfully validated in different subtypes of cervical cancer, including the keratinizing squamous cell carcinoma, non-keratinizing squamous cell carcinoma, squamous cell neoplasms, non-squamous cell neoplasms set. Single-sample gene set enrichment (ssGSEA) algorithm and Tumor Immune Dysfunction and Exclusion (TIDE) analysis confirmed that this signature influence tumour microenvironment and immune checkpoint blockade. A nomogram that integrated risk score, age, clinical stage, histological grade, and pathological type was then built to predict the overall survival of CESC patients and evaluated by calibration curves, AUC, concordance index (C-index) and decision curve analysis (DCA). To summarize, we developed and validated a novel prognostic risk model for cervical cancer based on HLA-G-driven DEGs, and the prognostic signature showed great ability in predicting the overall survival of patients with cervical cancer.

摘要

人类白细胞抗原 G(HLA-G)是一种潜在的检查点分子,在宫颈癌的发生发展中起着关键作用。本研究旨在构建和验证一个预测宫颈癌患者总生存期(OS)的预后风险模型,为可能导致更好临床结果的个体化临床治疗提供参考。通过 RNA 测序(RNA-seq)从两个宫颈癌细胞系 SiHa 和 HeLa 中获得 HLA-G 驱动的差异表达基因(DEGs)。使用“clusterProfiler”包分析这些 HLA-G 驱动的 DEGs 的 GO 富集和 KEGG 通路的生物学功能。使用 STRING 数据库评估蛋白质-蛋白质相互作用(PPI)。使用 TCGA-CESC 数据集通过单因素 Cox 回归评估每个 DEG 的预后相关性。在 TCGA-CESC 队列被随机分为训练集和测试集之后,通过 LASSO 和逐步多因素 Cox 回归分析在训练集中构建预后风险模型,并在测试集或不同类型的宫颈癌集中进行验证。通过一系列生物信息学方法评估预后风险模型或列线图的预测能力。获得了总共 1108 个候选 HLA-G 驱动的 DEGs,包括 391 个上调和 717 个下调基因,这些基因主要富集在 ErbB 通路、类固醇生物合成和 MAPK 通路中。然后,确定了一个由八个最重要的预后基因组成的 HLA-G 驱动的 DEG 特征,作为宫颈癌的关键预测因子。多因素 Cox 回归分析表明,该特征是 CESC 患者总生存期的独立危险因素。Kaplan-Meier 生存分析显示,高危和低危患者的 5 年总生存率分别为 23.0%和 84.6%(<0.001)。该预后模型的受试者工作特征(ROC)曲线的 AUC 为 0.896,用于 5 年,优于其他临床特征。该预后风险模型在不同类型的宫颈癌中也得到了成功验证,包括角化鳞状细胞癌、非角化鳞状细胞癌、鳞状细胞肿瘤、非鳞状细胞肿瘤集。单样本基因集富集(ssGSEA)算法和肿瘤免疫功能障碍和排除(TIDE)分析证实,该特征影响肿瘤微环境和免疫检查点阻断。然后构建了一个整合风险评分、年龄、临床分期、组织学分级和病理类型的列线图,以预测 CESC 患者的总生存期,并通过校准曲线、AUC、一致性指数(C-index)和决策曲线分析(DCA)进行评估。总之,我们基于 HLA-G 驱动的 DEGs 开发和验证了一种新的宫颈癌预后风险模型,该预后特征在预测宫颈癌患者的总生存期方面具有出色的能力。

https://cdn.ncbi.nlm.nih.gov/pmc/blobs/8964/9341272/f218a43a147e/fimmu-13-851622-g001.jpg

文献AI研究员

20分钟写一篇综述,助力文献阅读效率提升50倍。

立即体验

用中文搜PubMed

大模型驱动的PubMed中文搜索引擎

马上搜索

文档翻译

学术文献翻译模型,支持多种主流文档格式。

立即体验