Suppr超能文献

外泌体环状 RNA 在结直肠癌中的功能及临床意义的综合分析。

Integrated analysis of the functions and clinical implications of exosome circRNAs in colorectal cancer.

机构信息

Department of Gastrointestinal Surgery, The First Affiliated Hospital, Sun Yat-sen University, Guangzhou, China.

Laboratory of General Surgery, The First Affiliated Hospital, Sun Yat-sen University, Guangzhou, China.

出版信息

Front Immunol. 2022 Jul 18;13:919014. doi: 10.3389/fimmu.2022.919014. eCollection 2022.

Abstract

BACKGROUND

Exosome circRNAs (Exo-circRNAs) regulate cancer progression and intercellular crosstalk in the tumor microenvironment. However, their biological functions and potential clinical importance in colorectal cancer (CRC) remain unknown.

METHODS

We used exoRBase 2.0 data to identify significant differentially expressed Exo-circRNAs (Exo-DEcircRNAs) in CRC patients and healthy individuals. The least absolute shrinkage and selector operation algorithm, support vector machine-recursive feature elimination, and multivariate Cox regression analyses were used to select candidate Exo-circRNAs and constructed a diagnostic model. Quantitative reverse transcription-polymerase chain reaction analysis was performed to confirm the expression of Exo-circRNAs in the serum samples of patients. Furthermore, we constructed an exosome circRNA-miRNA-mRNA network for CRC. Upregulated target mRNAs in the exosome competing endogenous RNA (Exo-ceRNA) network were used for functional and pathway enrichment analyses. We identified 22 immune cell types in CRC patients using CIBERSORT. Correlation analysis revealed the relationship between Exo-ceRNA networks and immune-infiltrating cells. The relationship between target mRNAs and immunotherapeutic response was also explored. Finally, using the Kaplan-Meier survival curve, a prognostic upregulated target mRNA was screened. We constructed a survival-related Exo-ceRNA subnetwork and explored the correlation between the Exo-ceRNA subnetwork and immune-infiltrating cells.

RESULTS

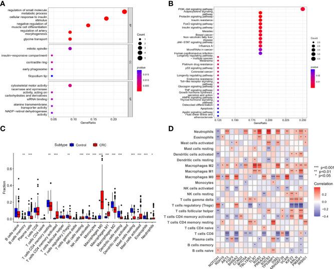
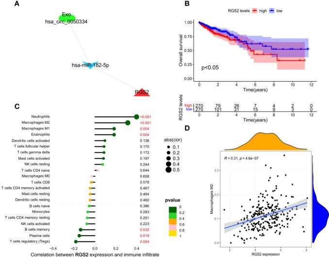
The constructed diagnostic model had a high area under the curve (AUC) value in both the training and validation sets (AUC = 0.744 and AUC = 0.741, respectively). qRT-PCR confirmed that the Exo-circRNAs were differentially expressed in CRC serum samples. We constructed Exo-ceRNA networks based on the interactions among seven upregulated Exo-DEcircRNAs, eight differentially expressed miRNAs, and twenty-two differentially expressed mRNAs in CRC. Functional enrichment analysis revealed that the upregulated target mRNAs were significantly enriched in cytoskeletal motor activity and the PI3K-Akt signaling pathway. Co-expression analysis showed a significant correlation between the Exo-ceRNA networks and immune cells. The significant correlation was observed between target mRNAs and the immunotherapeutic response. Additionally, based on the prognostic upregulated target gene (RGS2), we constructed a survival-related Exo-ceRNA subnetwork (Exosome hsa_circ_0050334-hsa_miR_182_5p-RGS2). CIBERSORT results revealed that the Exo-ceRNA subnetwork correlated with M2 macrophages ( = 4.6e-07, R = 0.31).

CONCLUSIONS

Our study identified an Exo-diagnostic model, established Exo-ceRNA networks, and explored the correlation between Exo-ceRNA networks and immune cell infiltration in CRC. These findings elucidated the biological functions of Exo-circRNAs and their potential clinical implications.

摘要

背景

外泌体环状 RNA(Exo-circRNAs)调节肿瘤微环境中的癌症进展和细胞间串扰。然而,它们在结直肠癌(CRC)中的生物学功能和潜在临床重要性仍不清楚。

方法

我们使用 exoRBase 2.0 数据鉴定 CRC 患者和健康个体中外泌体差异表达的环状 RNA(Exo-DEcircRNAs)。采用最小绝对收缩和选择算子算法、支持向量机递归特征消除和多变量 Cox 回归分析筛选候选外泌体环状 RNA,并构建诊断模型。采用定量逆转录-聚合酶链反应分析患者血清样本中外泌体环状 RNA 的表达。此外,我们构建了 CRC 的外泌体环状 RNA-miRNA-mRNA 网络。外泌体竞争内源性 RNA(Exo-ceRNA)网络中上调的靶基因 mRNA 用于功能和通路富集分析。我们使用 CIBERSORT 鉴定了 CRC 患者中的 22 种免疫细胞类型。相关性分析揭示了 Exo-ceRNA 网络与免疫浸润细胞之间的关系。还探索了靶基因 mRNA 与免疫治疗反应之间的关系。最后,使用 Kaplan-Meier 生存曲线筛选出预后上调的靶基因 mRNA。我们构建了一个与生存相关的 Exo-ceRNA 子网络,并探讨了 Exo-ceRNA 子网络与免疫浸润细胞之间的关系。

结果

构建的诊断模型在训练集和验证集的 AUC 值均较高(AUC=0.744 和 AUC=0.741)。qRT-PCR 证实了 CRC 血清样本中外泌体环状 RNA 的差异表达。我们基于七种上调的 Exo-DEcircRNA、八种差异表达的 miRNA 和 CRC 中二十二个差异表达的 mRNAs 之间的相互作用构建了 Exo-ceRNA 网络。功能富集分析表明,上调的靶基因 mRNA 显著富集于细胞骨架马达活性和 PI3K-Akt 信号通路。共表达分析表明,Exo-ceRNA 网络与免疫细胞之间存在显著相关性。还观察到靶基因 mRNA 与免疫治疗反应之间的显著相关性。此外,基于预后上调的靶基因(RGS2),我们构建了一个与生存相关的 Exo-ceRNA 子网络(外泌体 hsa_circ_0050334-hsa_miR_182_5p-RGS2)。CIBERSORT 结果表明,Exo-ceRNA 子网络与 M2 巨噬细胞相关( = 4.6e-07,R = 0.31)。

结论

本研究鉴定了一个外泌体诊断模型,构建了 Exo-ceRNA 网络,并探讨了 Exo-ceRNA 网络与 CRC 中免疫细胞浸润的相关性。这些发现阐明了外泌体环状 RNA 的生物学功能及其潜在的临床意义。

https://cdn.ncbi.nlm.nih.gov/pmc/blobs/f3bb/9339618/bcb02574f2ef/fimmu-13-919014-g001.jpg

文献AI研究员

20分钟写一篇综述,助力文献阅读效率提升50倍。

立即体验

用中文搜PubMed

大模型驱动的PubMed中文搜索引擎

马上搜索

文档翻译

学术文献翻译模型,支持多种主流文档格式。

立即体验