Suppr超能文献

乳腺癌中含三联基序基因的表达及预后综合分析

Comprehensive Analysis of the Expression and Prognosis for Tripartite Motif-Containing Genes in Breast Cancer.

作者信息

Ning Lvwen, Huo Qin, Xie Ni

机构信息

Biobank, Shenzhen Second People's Hospital, First Affiliated Hospital of Shenzhen University, Health Science Center, Shenzhen University, Shenzhen, China.

出版信息

Front Genet. 2022 Jul 19;13:876325. doi: 10.3389/fgene.2022.876325. eCollection 2022.

Abstract

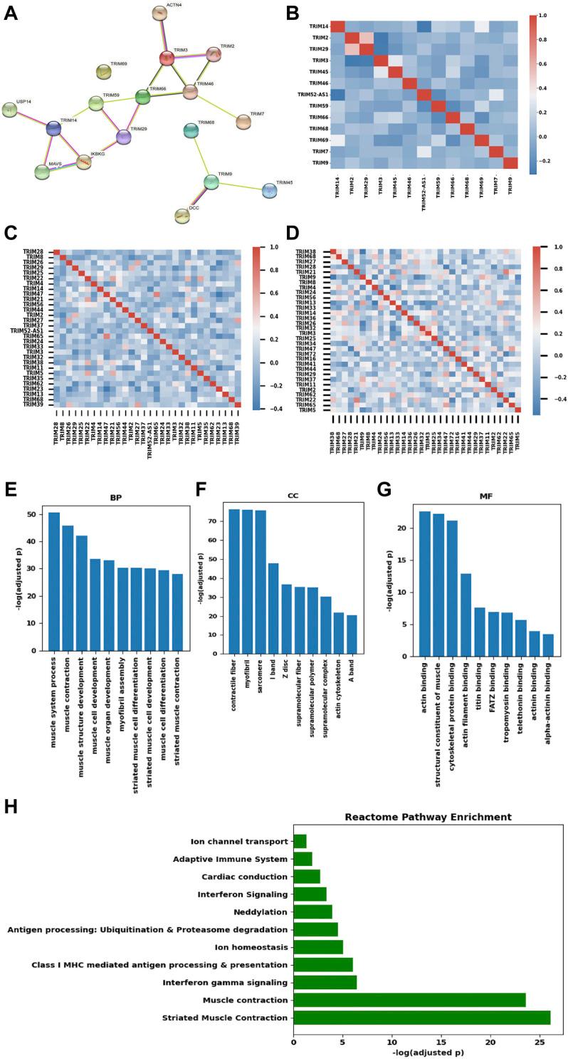
Tripartite motif-containing genes (TRIMs), with a ubiquitin ligase's function, play critical roles in antitumor immunity by activating tumor-specific immune responses and stimulating tumor proliferation, thus affecting patient outcomes. However, the expression pattern and prognostic values of TRIMs in breast cancer (BC) are not well clarified. In this study, several datasets and software were integrated to perform a comprehensive analysis of the expression pattern in TRIMs and investigate their prognosis values in BC. We found that were significantly upregulated and were decreased in BC and validated them using an independent cohort. The expression of numerous TRIMs are significantly correlated with BC molecular subtypes, but not with tumor stages or patient age at diagnosis. Higher expression of /// and lower expressions of / were associated with better overall survival in BC using the Kaplan-Meier analysis. The multivariate Cox proportional hazards model identified as an independent prognostic marker. Further analysis of single-cell RNA-seq data revealed that most TRIMs are also expressed in nontumor cells. Higher expression of some TRIMs in the immune or stromal cells suggests an important role of TRIMs in the BC microenvironment. Functional enrichment of the co-expression genes indicates that they may be involved in muscle contraction and interferon-gamma signaling pathways. In brief, through the analysis, we provided several TRIMs that may contribute to the tumor progression and as a potential new prognostic biomarker for BC.

摘要

含三联基序的基因(TRIMs)具有泛素连接酶功能,通过激活肿瘤特异性免疫反应和刺激肿瘤增殖在抗肿瘤免疫中发挥关键作用,从而影响患者预后。然而,TRIMs在乳腺癌(BC)中的表达模式和预后价值尚未完全阐明。在本研究中,整合了多个数据集和软件,对TRIMs的表达模式进行综合分析,并研究它们在BC中的预后价值。我们发现,在BC中 显著上调, 下调,并使用独立队列进行了验证。许多TRIMs的表达与BC分子亚型显著相关,但与肿瘤分期或诊断时的患者年龄无关。使用Kaplan-Meier分析,///的高表达和 /的低表达与BC更好的总生存期相关。多变量Cox比例风险模型将 确定为独立的预后标志物。对单细胞RNA测序数据的进一步分析表明,大多数TRIMs也在非肿瘤细胞中表达。免疫或基质细胞中一些TRIMs的高表达表明TRIMs在BC微环境中起重要作用。共表达基因的功能富集表明它们可能参与肌肉收缩和干扰素-γ信号通路。简而言之,通过分析,我们提供了几个可能促进肿瘤进展的TRIMs,并将 作为BC潜在的新预后生物标志物。

https://cdn.ncbi.nlm.nih.gov/pmc/blobs/e03d/9343841/717ef9a1fcf5/fgene-13-876325-g001.jpg

文献AI研究员

20分钟写一篇综述,助力文献阅读效率提升50倍。

立即体验

用中文搜PubMed

大模型驱动的PubMed中文搜索引擎

马上搜索

文档翻译

学术文献翻译模型,支持多种主流文档格式。

立即体验