Suppr超能文献

急性髓系白血病的统一分类和危险分层。

Unified classification and risk-stratification in Acute Myeloid Leukemia.

机构信息

Computational Oncology Service, Department of Epidemiology & Biostatistics, Memorial Sloan Kettering Cancer Center, New York, NY, USA.

Center for Hematologic Malignancies, Memorial Sloan Kettering Cancer Center, New York, NY, USA.

出版信息

Nat Commun. 2022 Aug 8;13(1):4622. doi: 10.1038/s41467-022-32103-8.

Abstract

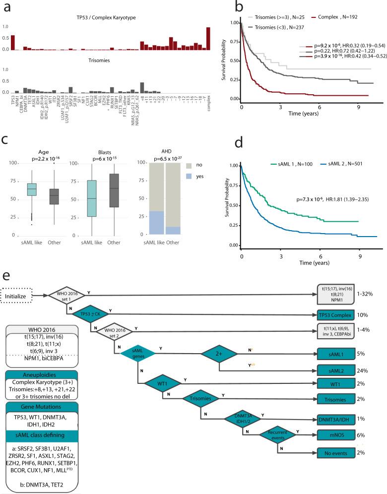
Clinical recommendations for Acute Myeloid Leukemia (AML) classification and risk-stratification remain heavily reliant on cytogenetic findings at diagnosis, which are present in <50% of patients. Using comprehensive molecular profiling data from 3,653 patients we characterize and validate 16 molecular classes describing 100% of AML patients. Each class represents diverse biological AML subgroups, and is associated with distinct clinical presentation, likelihood of response to induction chemotherapy, risk of relapse and death over time. Secondary AML-2, emerges as the second largest class (24%), associates with high-risk disease, poor prognosis irrespective of flow Minimal Residual Disease (MRD) negativity, and derives significant benefit from transplantation. Guided by class membership we derive a 3-tier risk-stratification score that re-stratifies 26% of patients as compared to standard of care. This results in a unified framework for disease classification and risk-stratification in AML that relies on information from cytogenetics and 32 genes. Last, we develop an open-access patient-tailored clinical decision support tool.

摘要

临床推荐的急性髓系白血病 (AML) 分类和风险分层仍然严重依赖于诊断时的细胞遗传学发现,而这些发现仅存在于<50%的患者中。我们使用来自 3653 名患者的综合分子分析数据,对 16 种分子类型进行了特征描述,这些类型涵盖了 100%的 AML 患者。每个类别代表了不同的生物学 AML 亚群,与不同的临床表现、对诱导化疗的反应可能性、随时间复发和死亡的风险相关。继发性 AML-2 是第二大类别(24%),与高危疾病相关,预后不良,无论流式细胞术微小残留病 (MRD) 是否阴性,并且从移植中获得显著益处。根据类别成员,我们得出了一个 3 级风险分层评分,与标准护理相比,该评分重新分层了 26%的患者。这为 AML 的疾病分类和风险分层提供了一个统一的框架,该框架依赖于细胞遗传学和 32 个基因的信息。最后,我们开发了一个开放获取的患者定制临床决策支持工具。

https://cdn.ncbi.nlm.nih.gov/pmc/blobs/d0ba/9360033/50de3d5e6e8d/41467_2022_32103_Fig1_HTML.jpg

文献AI研究员

20分钟写一篇综述,助力文献阅读效率提升50倍。

立即体验

用中文搜PubMed

大模型驱动的PubMed中文搜索引擎

马上搜索

文档翻译

学术文献翻译模型,支持多种主流文档格式。

立即体验