Suppr超能文献

一个由 33 个氨基酸组成的肽标签可增加大肠杆菌生产的单链抗体片段的可溶性和稳定性。

A 33-residue peptide tag increases solubility and stability of Escherichia coli produced single-chain antibody fragments.

机构信息

Key Laboratory of Medical Molecular Virology (MOE/NHC/CAMS), School of Basic Medical Sciences, Shanghai Medical College, Fudan University, Shanghai, China.

Drug Discovery and Design Center, the Center for Chemical Biology, State Key Laboratory of Drug Research, Shanghai Institute of Materia Medica, Chinese Academy of Sciences, Shanghai, China.

出版信息

Nat Commun. 2022 Aug 8;13(1):4614. doi: 10.1038/s41467-022-32423-9.

Abstract

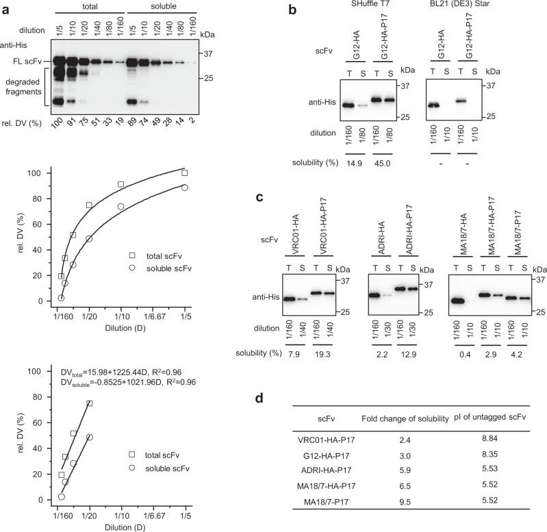
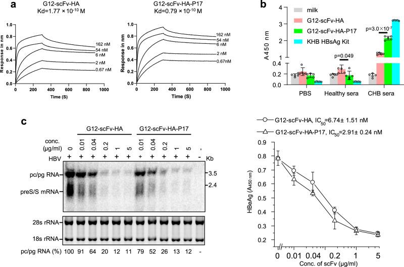
Single-chain variable fragments (scFvs), composed of variable domains of heavy and light chains of an antibody joined by a linker, share antigen binding capacity with their parental antibody. Due to intrinsically low solubility and stability, only two Escherichia coli-produced scFvs have been approved for therapy. Here we report that a 33-residue peptide, termed P17 tag, increases the solubility of multiple scFvs produced in Escherichia coli SHuffle strain by up to 11.6 fold. Hydrophilic sequence, especially charged residues, but not the predicted α-helical secondary structure of P17 tag, contribute to the solubility enhancement. Notably, the P17 tag elevates the thermostability of scFv as efficiently as intra-domain disulfide bonds. Moreover, a P17-tagged scFv targeting hepatitis B virus surface proteins shows over two-fold higher antigen-binding affinity and virus-neutralizing activity than the untagged version. These data strongly suggest a type I intramolecular chaperone-like activity of the P17 tag. Hence, the P17 tag could benefit the research, production, and application of scFv.

摘要

单链可变片段(scFv)由抗体的重链和轻链的可变结构域通过连接子连接而成,具有与其亲本抗体相同的抗原结合能力。由于其内在的低溶解度和稳定性,仅有两种大肠杆菌生产的 scFv 被批准用于治疗。在这里,我们报告称,一种由 33 个残基组成的肽,称为 P17 标签,可将大肠杆菌 SHuffle 菌株中产生的多种 scFv 的溶解度提高多达 11.6 倍。亲水性序列,特别是带电荷的残基,但不是 P17 标签的预测 α-螺旋二级结构,有助于提高溶解度。值得注意的是,P17 标签能够像域内二硫键一样有效地提高 scFv 的热稳定性。此外,针对乙型肝炎病毒表面蛋白的 P17 标记 scFv 的抗原结合亲和力和病毒中和活性比未标记的版本高两倍以上。这些数据强烈表明 P17 标签具有 I 型分子内伴侣样活性。因此,P17 标签可以使 scFv 的研究、生产和应用受益。

https://cdn.ncbi.nlm.nih.gov/pmc/blobs/93bf/9359998/aec131c65508/41467_2022_32423_Fig1_HTML.jpg

文献AI研究员

20分钟写一篇综述,助力文献阅读效率提升50倍。

立即体验

用中文搜PubMed

大模型驱动的PubMed中文搜索引擎

马上搜索

文档翻译

学术文献翻译模型,支持多种主流文档格式。

立即体验