Suppr超能文献

PI3K/Akt 和 Wnt/β-catenin 通路之间的串扰促进结直肠癌的进展,而与突变状态无关。

Crosstalk between PI3K/Akt and Wnt/β-catenin pathways promote colorectal cancer progression regardless of mutational status.

机构信息

Cellular and Molecular Oncobiology Program, Cellular Dynamic and Structure Group, Instituto Nacional de Cancer - INCA, Rio de Janeiro, Brazil.

Institute of Biological and Health Sciences, Federal Rural University of Rio de Janeiro, Rio de Janeiro, Brazil.

出版信息

Cancer Biol Ther. 2022 Dec 31;23(1):1-13. doi: 10.1080/15384047.2022.2108690.

Abstract

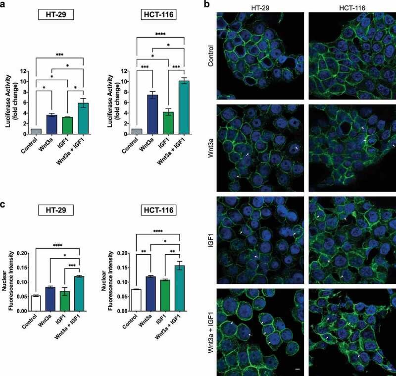
The PI3K/Akt and Wnt/β-catenin pathways play an important role in the acquisition of the malignant phenotype in cancer. However, there are few data regarding the role of the interplay between both pathways in colorectal cancer (CRC) progression. The mutational status and the clinicopathological characteristics of PI3K/Akt and Wnt/β-catenin pathways were accessed by bioinformatic analysis whereas that the impact of the interplay between the activity of both pathways to explain tumorigenic potential was performed in vitro using IGF-1 and Wnt3a treatments in CRC cell models. The mutational status of these pathways did not influence the survival of CRC patients, but an association between clinicopathological characteristics in patients with mutations in one, but not in both pathways was observed. A potentiating effect on the activation of both pathways and enhanced cellular migration and proliferation was observed when both pathways were activated simultaneously with IGF-1 and Wnt3a. In addition, these effects were hindered after pretreatment with LY294002, a specific PI3K inhibitor, suggesting some dependence between these two signaling cascades. Our findings show that, regardless of mutational status, there is an interplay between the activity of PI3K/Akt and Wnt/β-catenin pathways that contributes to events related to CRC progression and that the reversal of such events using a PI3K inhibitor highlights the value of targeting these pathways for potential directed therapies in CRC patients.

摘要

PI3K/Akt 和 Wnt/β-catenin 通路在癌症获得恶性表型中起着重要作用。然而,关于这两条通路之间相互作用在结直肠癌(CRC)进展中的作用的数据很少。通过生物信息学分析评估了 PI3K/Akt 和 Wnt/β-catenin 通路的突变状态和临床病理特征,而在 CRC 细胞模型中使用 IGF-1 和 Wnt3a 处理进行体外实验,评估了两条通路的活性相互作用对解释肿瘤发生潜能的影响。这些通路的突变状态并不影响 CRC 患者的生存,但在一条而非两条通路发生突变的患者中观察到临床病理特征之间存在关联。当同时用 IGF-1 和 Wnt3a 激活两条通路时,观察到对两条通路的激活以及增强的细胞迁移和增殖具有增效作用。此外,在用特异性 PI3K 抑制剂 LY294002 预处理后,这些作用受到阻碍,表明这两个信号级联之间存在一定的依赖性。我们的研究结果表明,无论突变状态如何,PI3K/Akt 和 Wnt/β-catenin 通路的活性之间存在相互作用,这有助于与 CRC 进展相关的事件,并且使用 PI3K 抑制剂逆转这些事件突出了针对这些途径进行潜在靶向治疗的价值在 CRC 患者中。

https://cdn.ncbi.nlm.nih.gov/pmc/blobs/49b5/9367664/9ac38fa665a0/KCBT_A_2108690_F0001_OC.jpg

文献AI研究员

20分钟写一篇综述,助力文献阅读效率提升50倍。

立即体验

用中文搜PubMed

大模型驱动的PubMed中文搜索引擎

马上搜索

文档翻译

学术文献翻译模型,支持多种主流文档格式。

立即体验