Suppr超能文献

(螺旋藻)递送方法的改进可提高治疗效果。

Advances in delivery methods of (spirulina) for enhanced therapeutic outcomes.

机构信息

School of Pharmacy, Faculty of Science and Engineering, University of Nottingham Malaysia, Jalan Broga, Semenyih, Malaysia.

Department of Pharmaceutical Sciences, College of Pharmacy, QU Health, Qatar University, Doha, Qatar.

出版信息

Bioengineered. 2022 Jun;13(6):14681-14718. doi: 10.1080/21655979.2022.2100863.

Abstract

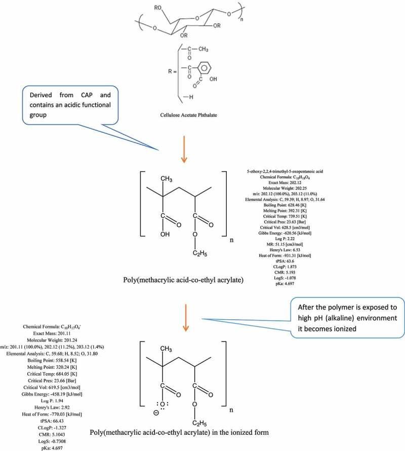
() aqueous extract has massive amounts of natural products that can be used as future drugs, such as C-phycocyanin, allophycocyanin, etc. This extract was chosen because of its high adaptability, which reflects its resolute genetic composition. The proactive roles of cyanobacteria, particularly in the medical field, have been discussed in this review, including the history, previous food and drug administration (FDA) reports, health benefits and the various dose-dependent therapeutic functions that possesses, including its role in fighting against lethal diseases such as cancer, SARS-CoV-2/COVID-19, etc. However, the remedy will not present its maximal effect without the proper delivery to the targeted place for deposition. The goal of this research is to maximize the bioavailability and delivery efficiency of constituents through selected sites for effective therapeutic outcomes. The solutions reviewed are mainly on parenteral and tablet formulations. Moreover, suggested enteric polymers were discussed with minor composition variations applied for better storage in high humid countries alongside minor variations in the polymer design were suggested to enhance the premature release hindrance of basic drugs in low pH environments. In addition, it will open doors for research in delivering active pharmaceutical ingredients (APIs) in femtoscale with the use of various existing and new formulations. SDGs; , IL-4; , HDL; , LDL; , VLDL; , C-PC; , APC; , PE; , COX-2; , RCTs; , TNF-α; , γ-LFA; , PGs; , PUFAs: , NK-cell; , FDA; , GRAS; , SD; , API; , DW; , IM; , IV; , ID; , SC; , AERs; , DSI-EC; , cGMP; , Spirulina sp.; species, , Tecuitlatl; , CRC; , HDI; , Tf; , TfR; , FR; , CPP; , SUV; , LUV; , GUV; , MLV; , COVID-19; , PEGylated; , PEG; , OSCEs; , GI; , CAP; , HPMCP, , SR; , DR; , Poly(MA-EA); -DR L-30 D-55; , MW; , T; , SN; , EPR; , VEGF; , RGD; , VCAM-1; , P; , PES; , pH; , ζ-potential; , NTA; , PB; , DLS; , AFM; , Log P; , MR; , tPSA; , C log P; , CMR; , Log S; , pka; , DDAB; , DOPE; , GDP; , RES; , PKU; , MS; , SLE; , NASA; , DOX; , ADRs; , SVM; , MDA; , TBARS; , CRP; , CK; , LDH; , T2D; , PCB; , PBP; , PEB; , DPP-4; , MTT; , IL-2; , IL-6; , PRISMA; , STATA; , HepG2; , HCT116; , Kasumi-1; , K562; , Se-PC; , MCF-7; , A375; , RAS; , IQP; , VEP; , M; , PL; , BMI; , IC; , LD; , PC12 Adh; , RNS; , Hb1Ac; .

摘要

藻蓝蛋白、别藻蓝蛋白等天然产物的大量存在,使()水提取物成为未来药物的潜在来源。选择这种提取物是因为它具有很强的适应性,这反映了其坚决的遗传组成。本文综述了蓝细菌的积极作用,特别是在医学领域的作用,包括历史、以前的食品和药物管理局(FDA)报告、健康益处以及它所具有的各种剂量依赖性治疗功能,包括在对抗致命疾病如癌症、SARS-CoV-2/COVID-19 等方面的作用。然而,如果没有将药物有效递送到靶向部位,这种药物将无法发挥其最大效果。本研究的目的是通过选择合适的部位来最大化 成分的生物利用度和递送效率,以实现有效的治疗效果。综述的解决方案主要是针对肠外和片剂制剂。此外,还讨论了建议使用的肠溶聚合物,以实现更好的储存,在高湿度国家可进行少量成分变化,同时建议对聚合物设计进行微小变化,以增强在低 pH 环境中基本药物的早期释放障碍。此外,它将为使用各种现有和新制剂在飞秒尺度上输送活性药物成分(APIs)的研究打开大门。可持续发展目标;白细胞介素-4;高密度脂蛋白;低密度脂蛋白;极低密度脂蛋白;藻蓝蛋白;藻蓝蛋白;精氨酸;环氧化酶-2;随机对照试验;肿瘤坏死因子-α;γ-分泌酶;前列腺素;多不饱和脂肪酸:自然杀伤细胞;FDA;一般公认安全;标准差;API;稀释剂;肌内;静脉;皮内;皮下;不良反应事件;直接标靶给药系统;良好生产规范;螺旋藻属;物种;特库蒂特兰;结直肠癌;高密度脂蛋白;转铁蛋白;转铁蛋白受体;转铁蛋白;乳铁蛋白;转铁蛋白受体;细胞穿透肽;SUV;LUV;GUV;MLV;COVID-19;聚乙二醇化;聚乙二醇;客观结构化临床考试;胃肠道;卡泊芬净;羟丙甲纤维素,;控释;迟释;聚(甲基丙烯酸乙酯-衣康酸)-DR L-30 D-55;分子量;温度;盐;电子顺磁共振;血管内皮生长因子;精氨酸-甘氨酸-天冬氨酸;血管细胞黏附分子-1;血小板;聚醚砜;pH 值;ζ-电位;氮三乙酸;聚丁二烯;动态光散射;原子力显微镜;Log P;磁共振成像;总表面积;C log P;C 代谢率;Log S;pka;十六烷基三甲基溴化铵;二油酰基磷脂酰乙醇胺;鸟苷二磷酸;Resiquimod;苯丁酸氮芥;多发性骨髓瘤;系统性红斑狼疮;美国国家航空航天局;阿霉素;药物不良反应;支持向量机;丙二醛;三丁酸甘油酯;C 反应蛋白;肌酸激酶;乳酸脱氢酶;2 型糖尿病;多氯联苯;肽基脯氨酰顺反异构酶;四甲基偶氮唑盐;白细胞介素-2;白细胞介素-6;PRISMA;STATA;HepG2;HCT116;Kasumi-1;K562;硒代藻蓝蛋白;乳腺癌细胞;A375;RAS;内量子效率;外量子效率;最小二乘法;方差分析;身体质量指数;置信区间;低密度脂蛋白;PC12 Adh;随机噪声;糖化血红蛋白。

https://cdn.ncbi.nlm.nih.gov/pmc/blobs/879e/9373759/24896be70697/KBIE_A_2100863_UF0001_OC.jpg

文献AI研究员

20分钟写一篇综述,助力文献阅读效率提升50倍。

立即体验

用中文搜PubMed

大模型驱动的PubMed中文搜索引擎

马上搜索

文档翻译

学术文献翻译模型,支持多种主流文档格式。

立即体验