Suppr超能文献

转录组学和代谢组学分析外源海藻糖对西瓜耐盐性的影响()。

Transcriptomic and Metabolomic Analysis of the Effects of Exogenous Trehalose on Salt Tolerance in Watermelon ().

机构信息

Zhengzhou Fruit Research Institute of the Chinese Academy of Agricultural Sciences, Zhengzhou 450000, China.

出版信息

Cells. 2022 Jul 29;11(15):2338. doi: 10.3390/cells11152338.

Abstract

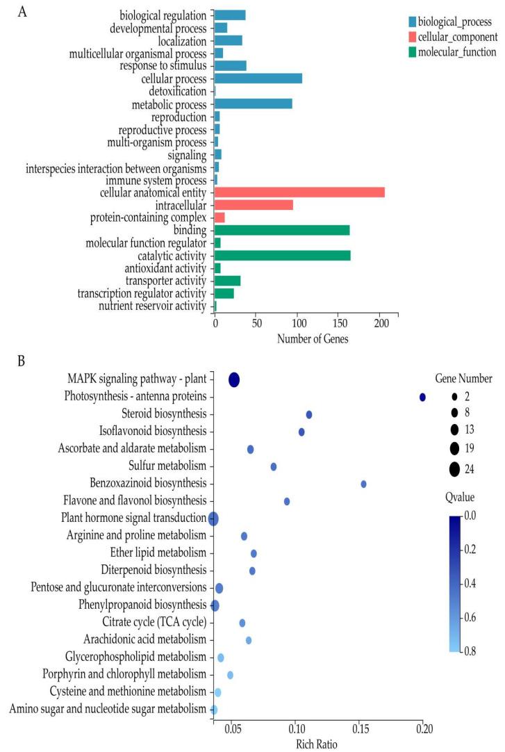
Trehalose can effectively protect the biomolecular structure, maintain the balance of cell metabolism, and improve the tolerance to various abiotic stresses in plants. However, the molecular mechanism underlying the improvement in salt tolerance by exogenous trehalose in watermelon ( seedlings is still unclear. To understand these molecular mechanisms, in this study, watermelon seedlings under salt stress were treated with various concentrations of exogenous trehalose. An amount of 20 mM exogenous trehalose significantly improved the physiological status; increased the activities of enzymes such as POD, SOD, and CAT; and increased the K/Na ratio in watermelon seedlings under salt stress. RNA-seq and metabolomic analysis were performed to identify the specifically expressed genes and metabolites after trehalose treatment. Watermelon seedlings were divided into salt stress (CK2), control (CK1) and trehalose treatment (T) groups as per the treatment. Overall, 421 shared differentially expressed genes (DEGs) were identified in the two comparison groups, namely CK2-CK1 and T-CK2. Functional annotation and enrichment analysis revealed that the DEGs were mainly involved in MAPK signaling pathway for plant hormone signal transduction and phenylpropanoid biosynthesis. Furthermore, 129 shared differential expressed metabolites (DEMs) were identified in the two comparison groups using liquid chromatography-mass spectrometry, which were mainly involved in the metabolic pathway and phenylpropanoid biosynthesis. The combined transcriptomic and metabolomic analyses revealed that genes involved in phenylpropanoid biosynthesis, plant hormone signal transduction, and carbohydrate biosynthesis pathways, especially bHLH family transcription factors, played an important role in improving salt tolerance of watermelon seedlings after exogenous trehalose treatment.

摘要

海藻糖能有效保护生物分子结构,维持细胞代谢平衡,提高植物对各种非生物胁迫的耐受性。然而,外源海藻糖提高西瓜(幼苗)耐盐性的分子机制尚不清楚。为了了解这些分子机制,本研究在盐胁迫下用不同浓度的外源海藻糖处理西瓜幼苗。20 mM 外源海藻糖显著改善了西瓜幼苗的生理状态,提高了 POD、SOD 和 CAT 等酶的活性,增加了盐胁迫下西瓜幼苗的 K/Na 比值。进行 RNA-seq 和代谢组学分析,以鉴定海藻糖处理后特异性表达的基因和代谢物。根据处理方式,将西瓜幼苗分为盐胁迫(CK2)、对照(CK1)和海藻糖处理(T)组。总体而言,在 CK2-CK1 和 T-CK2 两个比较组中共鉴定到 421 个差异表达基因(DEGs)。功能注释和富集分析表明,这些 DEGs 主要参与植物激素信号转导和苯丙烷生物合成的 MAPK 信号通路。此外,用液相色谱-质谱联用技术在 CK2-CK1 和 T-CK2 两个比较组中共鉴定到 129 个差异表达代谢物(DEMs),主要涉及代谢途径和苯丙烷生物合成。转录组和代谢组联合分析表明,参与苯丙烷生物合成、植物激素信号转导和碳水化合物生物合成途径的基因,尤其是 bHLH 家族转录因子,在外源海藻糖处理后提高西瓜幼苗耐盐性方面发挥着重要作用。

https://cdn.ncbi.nlm.nih.gov/pmc/blobs/f2f5/9367363/5b33a1923de0/cells-11-02338-g001.jpg

文献AI研究员

20分钟写一篇综述,助力文献阅读效率提升50倍。

立即体验

用中文搜PubMed

大模型驱动的PubMed中文搜索引擎

马上搜索

文档翻译

学术文献翻译模型,支持多种主流文档格式。

立即体验