Suppr超能文献

在沙门氏菌生物膜形成过程中,有序 DNA-卷曲菌纤维复合物的组装与 I 型干扰素和自身免疫反应的强度相关。

Assembly of ordered DNA-curli fibril complexes during Salmonella biofilm formation correlates with strengths of the type I interferon and autoimmune responses.

机构信息

Center for Microbiology and Immunology, Lewis Katz School of Medicine, Temple University, Philadelphia, Pennsylvania, United States of America.

Department of Bioengineering, California Nano Systems Institute, University of California, Los Angeles, California, United States of America.

出版信息

PLoS Pathog. 2022 Aug 16;18(8):e1010742. doi: 10.1371/journal.ppat.1010742. eCollection 2022 Aug.

Abstract

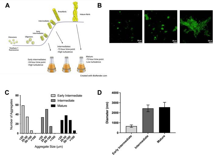
Deposition of human amyloids is associated with complex human diseases such as Alzheimer's and Parkinson's. Amyloid proteins are also produced by bacteria. The bacterial amyloid curli, found in the extracellular matrix of both commensal and pathogenic enteric bacterial biofilms, forms complexes with extracellular DNA, and recognition of these complexes by the host immune system may initiate an autoimmune response. Here, we isolated early intermediate, intermediate, and mature curli fibrils that form throughout the biofilm development and investigated the structural and pathogenic properties of each. Early intermediate aggregates were smaller than intermediate and mature curli fibrils, and circular dichroism, tryptophan, and thioflavin T analyses confirmed the establishment of a beta-sheet secondary structure as the curli conformations matured. Intermediate and mature curli fibrils were more immune stimulatory than early intermediate fibrils in vitro. The intermediate curli was cytotoxic to macrophages independent of Toll-like receptor 2. Mature curli fibrils had the highest DNA content and induced the highest levels of Isg15 expression and TNFα production in macrophages. In mice, mature curli fibrils induced the highest levels of anti-double-stranded DNA autoantibodies. The levels of autoantibodies were higher in autoimmune-prone NZBWxF/1 mice than wild-type C57BL/6 mice. Chronic exposure to all curli forms led to significant histopathological changes and synovial proliferation in the joints of autoimmune-prone mice; mature curli was the most detrimental. In conclusion, curli fibrils, generated during biofilm formation, cause pathogenic autoimmune responses that are stronger when curli complexes contain higher levels of DNA and in mice predisposed to autoimmunity.

摘要

淀粉样蛋白的沉积与阿尔茨海默病和帕金森病等复杂的人类疾病有关。细菌也会产生淀粉样蛋白。细菌淀粉样蛋白卷曲(curli)存在于共生和致病性肠道细菌生物膜的细胞外基质中,与细胞外 DNA 形成复合物,宿主免疫系统对这些复合物的识别可能会引发自身免疫反应。在这里,我们分离了在生物膜发育过程中形成的早期中间体、中间体和成熟卷曲原纤维,并研究了它们各自的结构和致病特性。早期中间体聚集物比中间体和成熟卷曲原纤维小,圆二色性、色氨酸和硫黄素 T 分析证实了卷曲构象成熟时建立的β-折叠二级结构。在体外,中间体和成熟卷曲原纤维比早期中间体纤维更具免疫刺激性。中间卷曲原纤维在不依赖 Toll 样受体 2 的情况下对巨噬细胞具有细胞毒性。成熟卷曲原纤维具有最高的 DNA 含量,并在巨噬细胞中诱导最高水平的 Isg15 表达和 TNFα 产生。在小鼠中,成熟卷曲原纤维诱导产生最高水平的抗双链 DNA 自身抗体。自身抗体的水平在自身免疫倾向的 NZBWxF/1 小鼠中高于野生型 C57BL/6 小鼠。慢性暴露于所有卷曲形式会导致自身免疫倾向小鼠关节的显著组织病理学变化和滑膜增殖;成熟卷曲原纤维的危害最大。总之,生物膜形成过程中产生的卷曲原纤维会引起致病性自身免疫反应,当卷曲原纤维复合物含有更高水平的 DNA 时,以及在易患自身免疫的小鼠中,反应会更强。

https://cdn.ncbi.nlm.nih.gov/pmc/blobs/32d8/9380926/5b5d2306e6d0/ppat.1010742.g001.jpg

文献AI研究员

20分钟写一篇综述,助力文献阅读效率提升50倍。

立即体验

用中文搜PubMed

大模型驱动的PubMed中文搜索引擎

马上搜索

文档翻译

学术文献翻译模型,支持多种主流文档格式。

立即体验